Arquitectura de la Información para Productos Digitales

Clase 11 de 20Curso de Fundamentos de Diseño de Interfaces UX/UI

Resumen

¿Qué es la arquitectura de la información?

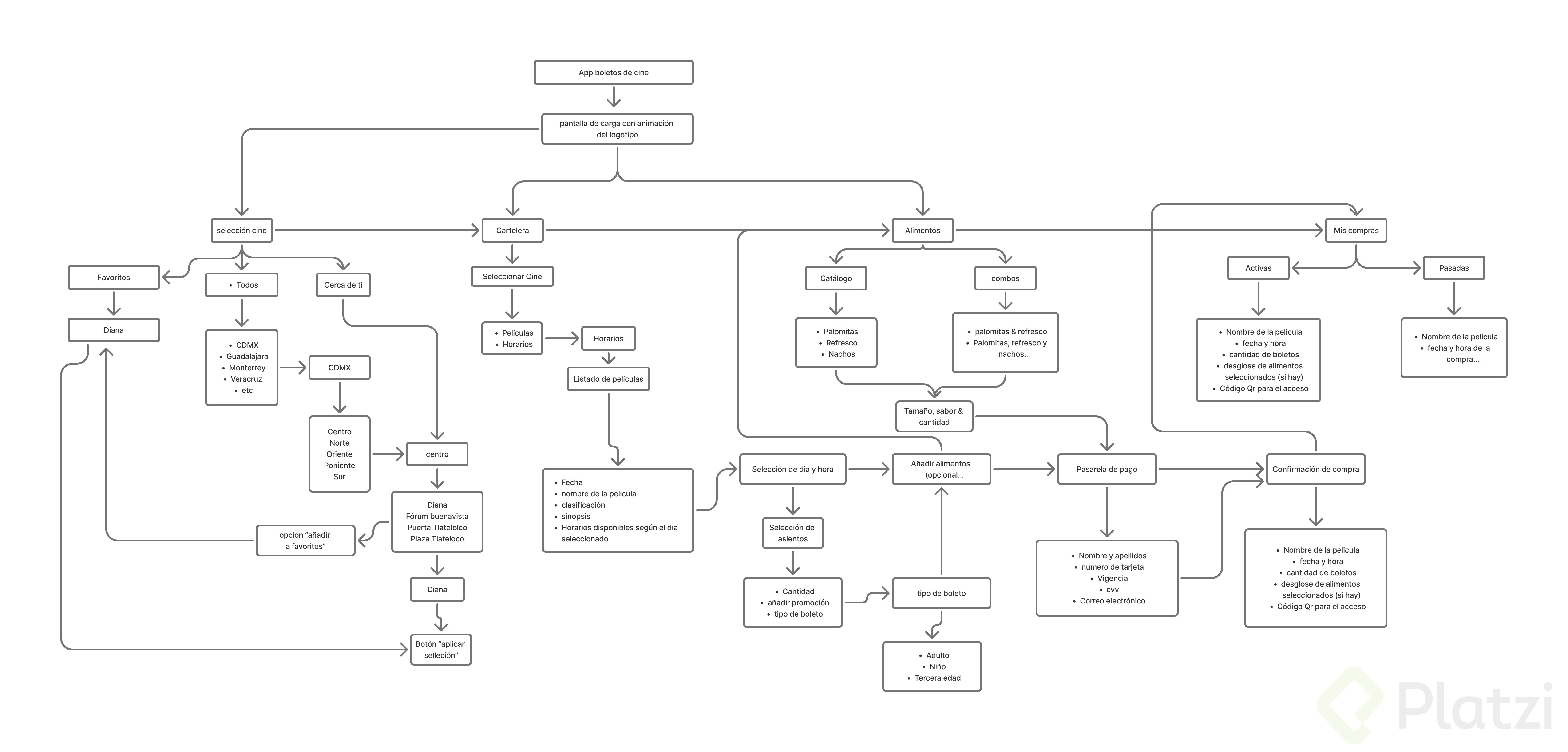
La arquitectura de la información es un concepto clave en el diseño de productos digitales. Se refiere a la estructura de contenido que se genera para dichos productos. Esta estructura ayuda a organizar la información de manera efectiva, lo que resulta en elementos como mapas del sitio, jerarquías, categorizaciones, navegación y metadatos. Adentrarse en el mundo de la arquitectura de la información te permitirá crear plataformas más intuitivas y efectivas, facilitando así la interacción del usuario con el producto.

¿Cómo funciona la navegación en la arquitectura de la información?

El primer aspecto a considerar dentro de la arquitectura de la información es la navegación. La navegación está compuesta por los elementos de la interfaz de usuario que facilitan el acceso de los usuarios a la información de tu producto digital. Esto incluye:

  • Menús: Diseñados para orientar al usuario dentro del sitio.
  • Enlaces de pie de página: Elementos cruciales que suelen contener enlaces importantes como términos y condiciones, políticas de privacidad o enlaces directos a otras secciones del sitio.

Una navegación bien estructurada es esencial para una experiencia de usuario positiva y sin complicaciones.

¿Cómo se utiliza el prototipado en la arquitectura de la información?

El prototipado es una herramienta esencial para evaluar la efectividad de tu arquitectura de la información antes de implementarla. Esto permite a los diseñadores definir y comunicar sus ideas a través de representaciones visuales denominadas "wireframes". Pueden desarrollarse en diferentes niveles de fidelidad, desde sketches básicos hasta wireframes de alta fidelidad con mucho detalle. Aquí están algunas consideraciones sobre el prototipado:

  • Sketches: Bocetos iniciales en papel que ayudan a visualizar las primeras ideas.
  • Wireframes de alta fidelidad: Diseños más estructurados que anticipan cómo se integrará la arquitectura de información en el diseño visual final.

Utilizar prototipos a lo largo del proceso de diseño asegura que las ideas se entienden claramente y se validan antes de su implementación.

¿Cuáles son los patrones de navegación móvil en iOS y Android?

Los patrones de navegación móvil son críticos al diseñar interfaces de usuario para aplicaciones en dispositivos móviles. Dos de los principales sistemas operativos, iOS y Android, tienen guías específicas que los diseñadores deben seguir.

  1. iOS: Utiliza las Human Interface Guidelines de Apple, que son recomendaciones destinadas a mejorar la experiencia del usuario. Estas pautas aseguran que las interfaces en dispositivos iOS sean más intuitivas, coherentes y fáciles de aprender.

  2. Android: Implementa Material Design, un sistema creado por Google que abarca no solo la visualización en Android, sino también su implementación en la web y otras plataformas. Este sistema es fundamental al diseñar para Android, ya que promueve la consistencia y el atractivo visual en la interfaz de usuario.

Conocer y aplicar estas guías asegura que tu aplicación será intuitiva y consistente con las expectativas del usuario en cada plataforma.

¿Cómo puedes aplicar esta información a tus proyectos?

Aquí tienes algunos consejos para aplicar principios de arquitectura de información en tus proyectos:

  • Invita a tus equipos de diseño a crear modelos de navegación que prioricen la simplicidad y la intuición, beneficiándose de las guías ofrecidas por iOS y Android.
  • Prioriza el uso de prototipos en varias etapas del desarrollo para comunicar y ajustar las ideas de diseño con claridad.
  • Analiza la arquitectura de información de tus aplicaciones favoritas o competidoras para identificar oportunidades de mejora o innovación.

Al dominar estos elementos, puedes diseñar experiencias de usuario que no solamente cumplan con las expectativas actuales, sino que también abran el camino a nuevas formas creativas de interacción digital. ¡Sigue aprendiendo y experimentando!

      Arquitectura de la Información para Productos Digitales