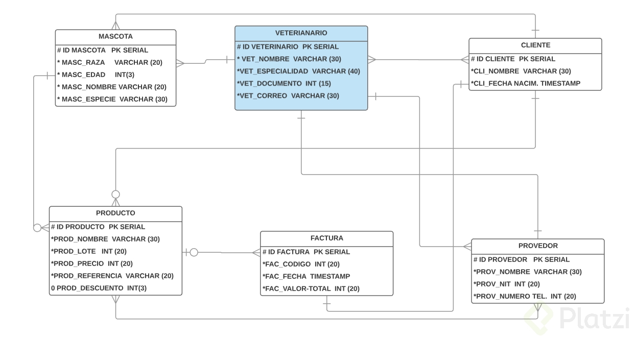
Reto con el paso 4 de la Metodología de Diseño
Clase 25 de 63 • Fundamentos de Bases de Datos 2017
Contenido del curso
Teoría general de Bases de Datos
- 3

Propósito general de las Bases de Datos
09:59 min - 4

Tipos de Bases de Datos y sus aplicaciones en la industria
11:43 min - 5

Visión general de los datos
08:39 min - 6

Tipos de Datos
11:28 min - 7

Diferentes tipos de Bases de Datos
13:01 min - 8

Reto ¿Hadoop y Blockchain podrían cambiar una Base de Datos tradicional?
00:50 min
Bases de Datos Relacionales
- 9

¿Qué es una Entidad?
07:00 min - 10

¿Qué es una Relación?
06:58 min - 11

Características o datos de una Entidad
08:28 min - 12

¿Ya aparecieron las llaves?
07:10 min - 13

Índices e Indexación
05:26 min - 14

Constraints o Restricciones
06:19 min - 15

Capas de abstracción del modelo Entidad-Relación
08:44 min - 16

Metodología básica de 9 pasos con Barker (Paso 1) Identificar Cuáles son las Entidades Resuelven Nuestro Problema
05:07 min - 17

Metodología básica de 9 pasos con Barker (Paso 2): Identificación de las Relaciones de las Entidades.
09:55 min - 18

Metodología básica de 9 pasos con Barker (Paso 3): Entidades y Relaciones
03:58 min - 19

Metodología de Diseño (Correcciónes del paso 2 y 3)
08:47 min - 20

Metodología de Diseño (Paso 4): Asignar Atributos a las Entidades.
10:08 min - 21

Metodología de Diseño (Solución del paso 4): Terminando de Asignar Atributos a las Entidades
03:23 min - 22

Metodología de Diseño (Pasos 5, 6 y 7) 5. Generar un diagrama conceptual, 6. Modelo lógico, 7. Identificar nuevos atributos que generan nuestras entidades débiles.
08:32 min - 23

Metodología de Diseño (Paso 8): Construir el Diagrama del Modelo Físico
07:06 min - 24

Metodología de Diseño (Paso 9): Pasar al estándar de la base de datos (SQL)
11:00 min - 25

Reto con el paso 4 de la Metodología de Diseño
Viendo ahora
Bases de Datos NO Relacionales y Otros tipos de Bases de Datos
- 26

Atomicidad y consistencia
06:31 min - 27

Aislamiento y durabilidad
12:02 min - 28

Bases de Datos In-Memory (Cambio de árboles a columnar)
06:36 min - 29

Otros tipos de Bases de Datos en la industria
07:21 min - 30

Bases de Datos In-Memory con indexación de columnar
00:41 min - 31

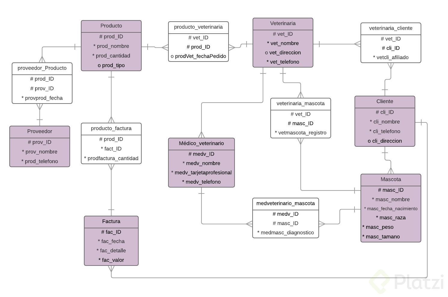
Definiendo el Proyecto y Generando Entidades de PlatziStore: Pasos 1 y 2
11:30 min - 32

Definir la Estructura de la Tabla Cliente del Proyecto: Pasos 3 y 4
14:40 min - 33

Terminando de Estructurar Nuestras Tablas (Continuación del paso 4)
13:04 min - 34

Metodología de Diseño (Paso 5): Diagrama Conceptual
09:48 min - 35

Metodología de Diseño (Paso 6 y 7): Modelo Lógico y Entidades Débiles
08:37 min - 36

Solución de atributos de entidad del proyecto - Atributos adicionales a entidad débil creada
00:49 min - 37

Metodología de Diseño (Paso 8)
05:50 min - 38

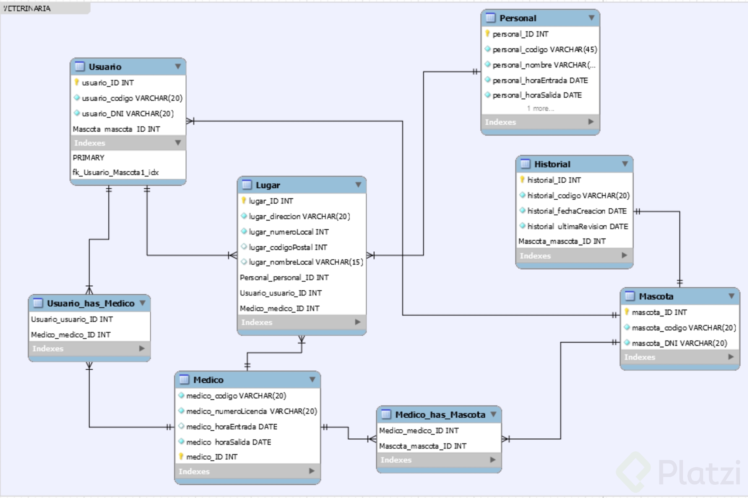
Llevando nuestro proyecto a SQL (Paso 9)
07:24 min - 39

Terminando la Implementación del Proyecto (Paso 9)
11:41 min - 40

Dependencias funcionales
06:17 min - 41

Normalización, llevando el proyecto hasta tercera forma normal (primera forma normal)
07:14 min - 42

Normalización, llevando mi proyecto hasta tercera forma normal (segunda forma normal)
06:52 min - 43

Normalización, llevando mi proyecto hasta tercera forma normal (Cuarta y quinta forma normal)
09:34 min - 44

Comenzando con SQL
06:06 min - 45

DDL: Data Definition Language y DML: Data Manipulation Language
13:00 min - 46

ACID desde lo no relacional
06:18 min - 47

CAP
09:32 min - 48

Scale Out y Scale Up
01:27 min - 49

¿Scale out o Scale up?
06:36 min - 50

DBMS en nube para poder iniciar una aplicación propia
00:55 min - 51

IMPORTANTE: Preparación del entorno de trabajo
02:14 min - 52

Estructura básica de un Query
09:45 min - 53

Aprendiendo a Hacer más Querys
10:14 min - 54

Estructura básica del Query con más de una tabla
09:12 min - 55

Estructura básica del Query con más de una tabla 2
12:28 min - 56

Tuplas y más tuplas
12:09 min - 57

Insertar registros
04:36 min - 58

Joins
07:38 min - 59

Noo SQL Aplicado, Planteando el Problema
07:30 min - 60

Aplicando NoSQL: Colecciones y Shards
07:04 min - 61

Aplicando noSQL: Integración de Comunicaciones y Hardware en una Base de Datos Scale OUT
10:11 min - 62

Aplicando noSQL: Integrando JSON a Bases de Datos No Relacionales
04:00 min - 63

Conclusiones del curso
01:56 min