Ética y Manejo de Datos en Ciencia de Datos e IA

Clase 1 de 20Curso de Ética y Manejo de Datos para Data Science e Inteligencia Artificial

Resumen

📗 ¿Cómo descargar y usar tu Guía de Retos?

¡Hola! Durante las clases compartiré varios retos donde tendrás que investigar o compartir tu opinión o algo que ya conozcas. ¡Para ello completarás una guía de retos y reflexiones! 🚀

Instrucciones:

En este documento responderás las preguntas de los retos del final de cada clase. Además, al terminar cada módulo del curso, tendrás un espacio donde dejarás reflexiones sobre lo que has aprendido. Siéntete libre de escribir lo que pienses del tema del módulo. 💭

Al terminar el curso comparte todas tus reflexiones en la clase final para intercambiar ideas y soluciones con la comunidad de Platzi. 🤗✨


¿Qué son los datos personales?

Los datos personales son la información que permite identificar de una manera directa o indirecta a una persona. Existen muchos tipos de datos personales, por ejemplo:

  • Edad
  • Teléfono
  • Domicilio
  • Correo electrónico
  • Documento nacional de identidad
  • Número de seguridad social
  • Ingresos
  • Fecha de nacimiento

La ciencia de datos es el campo de la ciencia que se ocupa del procesamiento y análisis de datos, para obtener información a partir de ellos con el fin de optimizar la toma de decisiones.

En este curso la profesora Silvia Ariza Sentís va a realizar una exposición sobre el uso y manejo de datos, así como los principios éticos que lo regulan. La profesora Silvia es economista cuantitativa y tiene una maestría en ciencia de datos, con reconocida experiencia como científica de datos en múltiples sectores, tanto en España como en México, en el sector bancario y aerolíneas, así como la aplicación de tecnología en Uber y Nvidia.

¿Qué aprenderás en este curso?

En este curso vamos a hablar sobre diversos temas vinculados al uso y protección de datos, tales como:

  • Protección de datos personales
  • Protección de información
  • Normatividad
  • Uso adecuado de la información
  • Prevención de riesgos de fuga de información
  • Tipos de análisis de datos
  • Cómo los datos pueden ayudar para el bien de la sociedad
  • Otros

¿Para quién es este curso?

El curso está pensado para tres perfiles:

  • Personas expertas en análisis de datos que quieren implementar un conocimiento y reflexión ética en sus análisis.

  • Persona que todavía no sabe de inteligencia artificial y ciencia de datos, pero quiere recibir una introducción al conocimiento ético del manejo de datos para estar preparada cuando llegue a ser un experto en esas disciplinas.

  • Personas entusiastas de los cambios sociales a partir de los datos.

En cualquiera de estos tres casos eres bienvenido a este curso. Tampoco se requiere ningún prerrequisito para entrar a este curso.

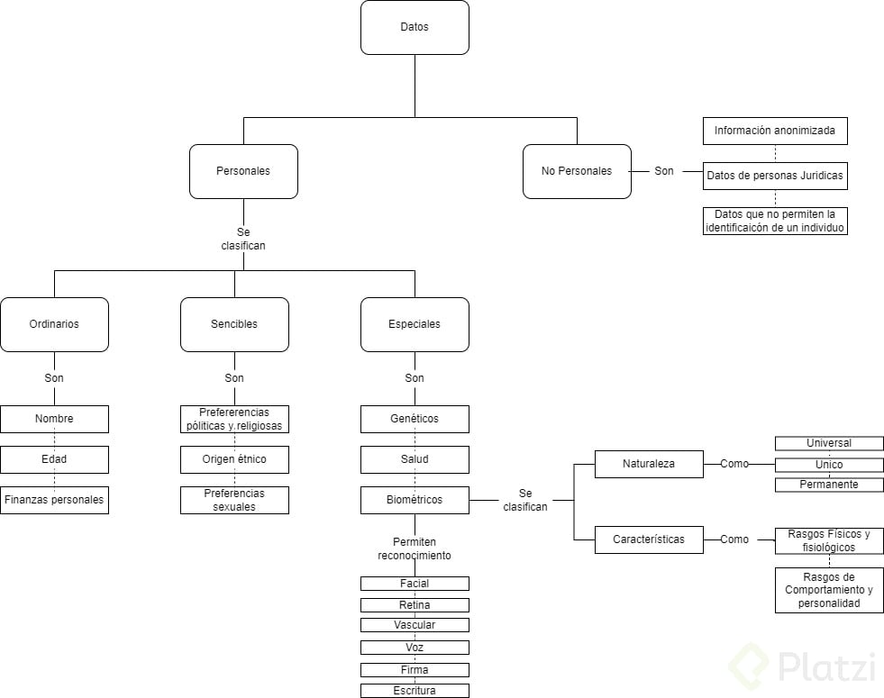
Clasificación de los datos personales

Los datos identificados anteriormente algunos son directos, como por ejemplo el nombre, ya que nadie más lo va a tener; en cambio, los ingresos sería una identificación indirecta porque probablemente otras personas pueden tenerlos.

Otra manera de clasificar los datos es en función a la importancia o riesgo de esta información. Esta clasificación tiene su fundamento en la importancia y cuidado que se debe tener en la preservación de la información.

Es importante tener en cuenta que hay datos que son únicos y otros que nos permiten identificar a múltiples personas. Este aspecto es clave para definir cómo protegerla y cómo justificar a una empresa las razones que explican la recolección de esta información y el uso que se le va a dar.

Según este tipo de jerarquía tenemos:

  • Datos ordinarios: nombre, dirección y finanzas personales.

  • Datos sensibles: Estos tienen un rigor especial a la hora de preservarlos y una justificación adicional para mostrar el uso que se le van a dar. Aquí se incluyen, por ejemplo: los datos sobre el origen étnico, las preferencias políticas y religiosas, así como la orientación sexual.

    Estos son datos muy específicos y personales, por tanto, tenemos el derecho de preservar. En consecuencia, cuando se suministran a una empresa, esta debe justificar por qué necesita esta información y de qué manera va a garantizar de que no haya una fuga de información.

  • Datos especiales. Se refiere a los datos genéticos, biométricos o de salud. Estos datos ya no son el producto de una manifestación voluntaria de las personas, sino que se generan a través de un análisis clínico.

¿Qué datos no son personales?

Esta distinción es muy importante porque cuando estamos en una empresa trabajando con frecuencia van a surgir interrogantes sobre si determinados datos corresponden a información personal o no, ya que de esta situación depende el cuidado que se debe tener sobre ellos y los mecanismos para su análisis.

Los datos que se consideran no personales son:

  • Información anonimizada. En este caso se puede realizar un análisis porque su estudio no va a permitir identificar y poner en riesgo la identidad de un individuo.

  • Datos de personas jurídicas o morales, es decir de empresas o instituciones.

  • Información que no permita la identificación.

¿En qué se diferencian los datos biométricos?

A veces sucede que confundimos los datos biométricos con los datos personales. Los datos biométricos son un tipo de datos personales.

Los datos biométricos permiten identificar digitalmente a una persona, por ejemplo:

  • Reconocimiento facial.
  • Reconocimiento de retina.
  • Reconocimiento vascular.
  • Reconocimiento de firma.
  • Reconocimiento de escritura.
  • Reconocimiento de voz.
  • Reconocimiento de escritura de teclado.

Clasificación de los datos biométricos

Los datos biométricos se clasifican de la siguiente manera:

1. Por su naturaleza

  • Universal. Son aquellos que compartimos con otras personas, por ejemplo, el grupo sanguíneo.
  • Único. Por ejemplo, un análisis clínico, ya que solo le pertenecen a una persona.
  • Permanente, por ejemplo la huella digital.

2. Según sus características:

  • Rasgos físicos y fisiológicos. Estos son los que podemos observar a simple vista: alto, bajo, delgado, etc.
  • Rasgos de comportamiento y personalidad. Estos implican un conocimiento más detallado de una persona y necesitan de más de una interacción para poder precisarlos, tales como si es alegre, inteligente, etc.

Te animo a que sigas en este curso donde vas a estudiar todos los motivos por los cuales podemos usar los datos, qué dilemas éticos existen, cómo preservar este tipo de datos, entre otros.

Reto

¿Qué otro tipo de datos personales conoces y que no se haya mencionado hasta ahora? En el caso de que encuentres alguno compártelo y explica cuál es su tipología según lo que has aprendido en esta clase.

También registra tu respuesta en la guía de retos.

Contribución creada por Avilio Muñoz Vilchez