Reto 2: analicemos un problema
Clase 17 de 37 • Curso de Programación Orientada a Objetos: POO
Contenido del curso
Orientación a Objetos
Programación Orientada a Objetos. Análisis
Clases, Objetos y Método Constructor
- 18

Creando nuestras carpetas iniciales para el curso
01:20 min - 19

Definiendo clases en Java y Python
13:01 min - 20

Definiendo Clases en JavaScript
01:21 min - 21

Objetos, método constructor y su sintaxis en código
08:34 min - 22

Objetos. Dando vida a nuestras clases en Java y Python
10:27 min - 23

Declarando un Método Constructor en Java y JavaScript
17:48 min - 24

JavaScript orientado a objetos, lo más nuevo
00:35 min - 25

Declarando un método constructor en Python
01:33 min
Herencia
Encapsulamiento
Polimorfismo
Cierre del curso
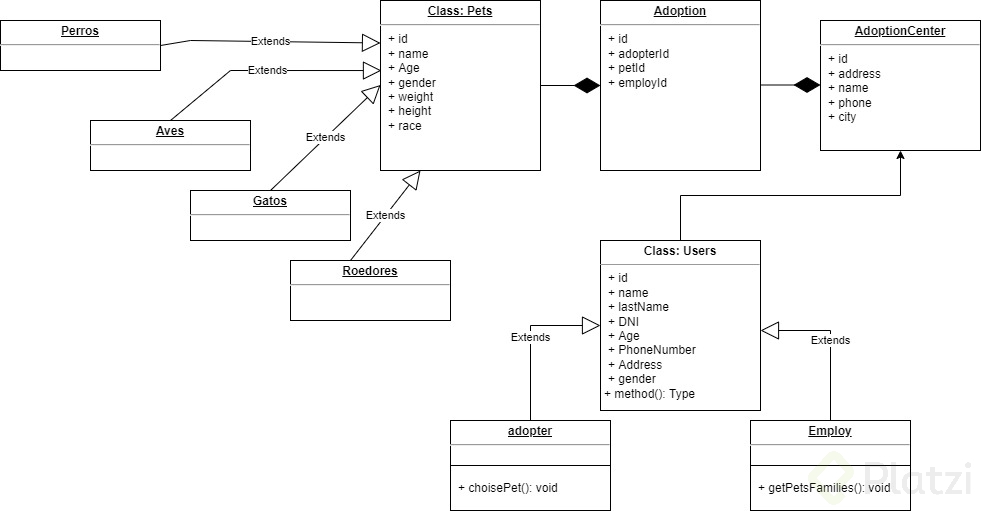
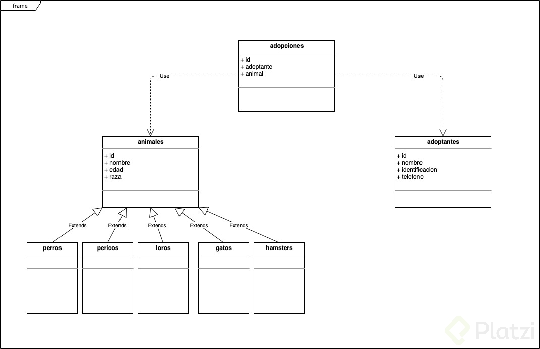
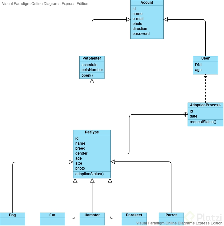
Imagina que nuestro sistema de adopciones creció y ahora ofrece adoptar pericos, loros, gatos y hamsters.
Genera un nuevo análisis, aplica herencia para abstraer mejor el problema y lograr modularidad en el software.
Comparte tus resultados en la sección de discusiones.