Resumen

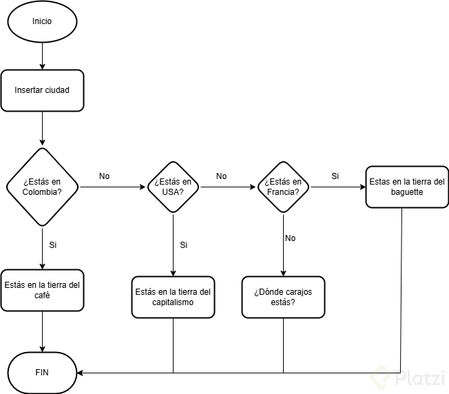
Vamos a crear un diagrama de flujo en el cual evaluaremos que ciudades hacen parte de un país y cuáles no. Este ejemplo nos llevará a comprender que en ocasiones es necesario que la persona que está creando el diagrama de flujo cree las condiciones para que el flujo nos lleve al resultado deseado.

En este ejemplo, trabajaremos con 4 ciudades (Bogotá, New York, París y Medellín). Vamos a llevar este ejemplo a un diagrama de flujo que nos permita validar, si estas ciudades pertenecen o no pertenecen a nuestro país de ejemplo que será Colombia.

Construyendo el diagrama de flujo del buscador de ciudades

Nuestro diagrama de flujo va a estar compuesto por un elemento de inicio, un elemento de fin, un elemento de toma de decisión y 2 elementos de representación de proceso. A continuación, se mostrarán los pasos para construir nuestro diagrama de flujo.

  1. Elemento de inicio:

Este elemento es transcendental en nuestro diagrama debido a que marca en que parte comienza el proceso.

  1. Proceso iterativo

El primer elemento del diagrama de flujo, es un elemento que representa un proceso, este recibirás cada uno de los nombres de las ciudades que se quieren evaluar.

  1. ¿Está la ciudad en Colombia?

El tercer elemento es un elemento de decisión, este tiene como función llevarnos a la respuesta de sí la ciudad está en Colombia o no, si la respuesta es negativa se finaliza todo el flujo, pero si la respuesta es positiva se sigue avanzando por el flujo.

  1. Sí es Colombia

El cuarto elemento es de proceso, a este punto solo llegan las ciudades que son de Colombia. Este punto es muy importante debido a que cuando se esté creando el algoritmo aquí se puede ejecutar alguna acción, como por ejemplo mostrar un mensaje en pantalla confirmando que la ciudad si pertenece a Colombia.

  1. Fin

Al igual que indicar el inicio, indicar el final, también es trascendental dentro de los diagramas de flujo, debido a que de esta manera los usuarios de nuestro diagrama de flujo, pueden saber, donde termina todo el proceso.

Hemos construido un diagrama de flujo que representa el proceso donde se confirma si una ciudad pertenece a Colombia o no. En este ejemplo, descubrimos que en ocasiones los flujos pueden finalizar, cuando una condición no se cumple.

¡Te invitamos a que optimices el diagrama de flujo creado para nuestro buscador de ciudades, una vez lo hagas compártenos tus resultados en la sesión de comentario!

Contribución del curso creada por: Silfredo Ibarra.

      Creación de Diagramas de Flujo para Validar Ciudades en Colombia