Maximización de Impacto en Gestión de Productos

Clase 4 de 20Curso de Product Management

Contenido del curso

Cómo ejecutar tus ideas o productos

Resumen

¿Estás listo para llevar el desarrollo de productos al siguiente nivel y maximizar el impacto dentro de tu propia organización? En este artículo, exploraremos cómo los Product Managers deben equilibrar el enfoque en outputs y outcomes para garantizar el éxito de los productos y el crecimiento de la empresa.

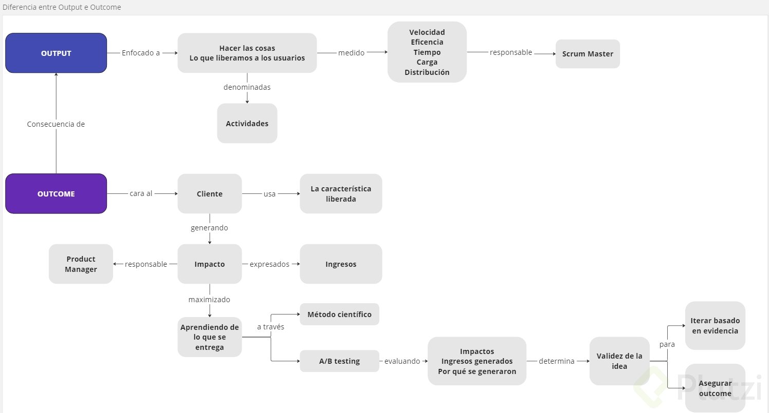
¿Cuál es la diferencia entre output y outcome en el desarrollo de productos?

En muchas organizaciones, el desarrollo de productos se centra en la entrega rápida de tareas: los "outputs". Pero, ¿qué ocurre después de la entrega? Es crucial entender que los outputs son solo la mitad del proceso; los outcomes, o el impacto real de esas entregas en la empresa y los clientes, son lo que verdaderamente importa.

  • Outputs: Se refiere a las tareas completadas, como funcionalidades liberadas.
  • Outcomes: Se refiere al impacto que esos outputs tienen en el negocio y en la experiencia del cliente.

Pensar en outcomes nos lleva a preguntarnos: después de liberar un producto, ¿cómo afecta este a las métricas clave de la empresa?, ¿cómo lo reciben los clientes?

¿Cómo los Product Managers pueden maximizar los outcomes?

Maximizar los outcomes requiere un enfoque proactivo y estratégico. Para hacerlo, sigue estos pasos clave en el desarrollo y la gestión de productos:

  1. Evaluar Ideas: Comienza evaluando las distintas ideas de productos usando metodologías efectivas que determinen el valor potencial y el riesgo.
  2. Medir la Eficiencia: Usa métricas para seguir y mejorar la eficiencia del equipo. Esto no solo trata de velocidad, sino de calidad en la entrega de features.
  3. Innovación vs. Optimización: Equilibra la innovación con la optimización. No todo debe basarse en datos; la intuición y la experiencia también juegan un rol crucial.
  4. Aplicación del Método Científico: Implementa pruebas como el AB testing para evaluar cómo diferentes versiones de un feature afectan el comportamiento del cliente.

¿Por qué es importante documentar el aprendizaje en el proceso de producto?

Documentar el proceso de aprendizaje es esencial para comprender los resultados de las entregas de productos. Sin documentación, el aprendizaje carece de valor tangible. Al registrar lo aprendido, incluyes evidencia científica basada en números que respaldan tus decisiones. Quizás de esta manera:

  • Crear Documentos de Aprendizaje: Anota las hipótesis, resultados y conclusiones de experimentos como el AB testing.
  • Revisar y Ajustar: Usa estas lecciones para ajustar estrategias y asegurar que los siguientes pasos estén bien fundamentados.

¿Cuál es el papel del Product Manager en el impacto de la organización?

Un Product Manager debe ver el panorama completo y entender el impacto comercial de todas las acciones de producto. Su responsabilidad es:

  • Holística Perspectiva: Ver más allá del desarrollo y entender cómo el producto afecta marketing, customer success, y otras áreas.
  • Priorización Basada en Impacto: Aprender a priorizar ideas midiendo el esfuerzo frente al impacto potencial.

En conclusión, maximizar el impacto de los productos exige más que entregas rápidas. Es necesario un enfoque integrado que considere tanto outputs como outcomes. Así, con una estrategia bien planificada, puedes liderar tu equipo hacia el éxito organizacional.

      Maximización de Impacto en Gestión de Productos