CursosEmpresasBlogLiveConfPrecios

Tipos de nodos en XPath

Clase 8 de 21 • Curso de Fundamentos de Web Scraping con Python y Xpath

Contenido del curso

Introducción al web scraping

  • 1
    ¿Qué es el web scraping?

    ¿Qué es el web scraping?

    02:06 min
  • 2
    ¿Por qué aprender web scraping hoy?

    ¿Por qué aprender web scraping hoy?

    03:05 min
  • 3
    Python: el lenguaje más poderoso para extraer datos

    Python: el lenguaje más poderoso para extraer datos

    03:21 min

Fundamentos de la web

  • 4
    Entender HTTP

    Entender HTTP

    07:02 min
  • 5
    ¿Qué es HTML?

    ¿Qué es HTML?

    08:08 min
  • 6
    Robots.txt: permisos y consideraciones al hacer web scraping

    Robots.txt: permisos y consideraciones al hacer web scraping

    05:41 min

XML Path Language

  • 7
    XML Path Language

    XML Path Language

    03:35 min
  • 8
    Tipos de nodos en XPath

    Tipos de nodos en XPath

    Viendo ahora
  • 9
    Expresiones en XPath

    Expresiones en XPath

    08:18 min
  • 10
    Predicados en Xpath

    Predicados en Xpath

    05:34 min
  • 11
    Operadores en Xpath

    Operadores en Xpath

    05:51 min
  • 12
    Wildcards en Xpath

    Wildcards en Xpath

    06:11 min
  • 13
    In-text search en Xpath

    In-text search en Xpath

    08:21 min
  • 14
    XPath Axes

    XPath Axes

    05:16 min
  • 15
    Resumen de XPath

    Resumen de XPath

    00:01 min
  • 16
    Aplicando lo aprendido

    Aplicando lo aprendido

    08:52 min

Proyecto: scraper de noticias

  • 17
    Un proyecto para tu portafolio: scraper de noticias

    Un proyecto para tu portafolio: scraper de noticias

    10:08 min
  • 18
    Construcción de las expresiones de XPath

    Construcción de las expresiones de XPath

    10:29 min
  • 19
    Obteniendo los links de los artículos con Python

    Obteniendo los links de los artículos con Python

    10:56 min
  • 20
    Guardando las noticias en archivos de texto

    Guardando las noticias en archivos de texto

    14:53 min

Conclusiones

  • 21
    Cómo continuar tu ruta de aprendizaje

    Cómo continuar tu ruta de aprendizaje

    02:13 min
Tomar examen

Escuelas

  • Desarrollo Web
    • Fundamentos del Desarrollo Web Profesional
    • Diseño y Desarrollo Frontend
    • Desarrollo Frontend con JavaScript
    • Desarrollo Frontend con Vue.js
    • Desarrollo Frontend con Angular
    • Desarrollo Frontend con React.js
    • Desarrollo Backend con Node.js
    • Desarrollo Backend con Python
    • Desarrollo Backend con Java
    • Desarrollo Backend con PHP
    • Desarrollo Backend con Ruby
    • Bases de Datos para Web
    • Seguridad Web & API
    • Testing Automatizado y QA para Web
    • Arquitecturas Web Modernas y Escalabilidad
    • DevOps y Cloud para Desarrolladores Web
  • English Academy
    • Inglés Básico A1
    • Inglés Básico A2
    • Inglés Intermedio B1
    • Inglés Intermedio Alto B2
    • Inglés Avanzado C1
    • Inglés para Propósitos Específicos
    • Inglés de Negocios
  • Marketing Digital
    • Fundamentos de Marketing Digital
    • Marketing de Contenidos y Redacción Persuasiva
    • SEO y Posicionamiento Web
    • Social Media Marketing y Community Management
    • Publicidad Digital y Paid Media
    • Analítica Digital y Optimización (CRO)
    • Estrategia de Marketing y Growth
    • Marketing de Marca y Comunicación Estratégica
    • Marketing para E-commerce
    • Marketing B2B
    • Inteligencia Artificial Aplicada al Marketing
    • Automatización del Marketing
    • Marca Personal y Marketing Freelance
    • Ventas y Experiencia del Cliente
    • Creación de Contenido para Redes Sociales
  • Inteligencia Artificial y Data Science
    • Fundamentos de Data Science y AI
    • Análisis y Visualización de Datos
    • Machine Learning y Deep Learning
    • Data Engineer
    • Inteligencia Artificial para la Productividad
    • Desarrollo de Aplicaciones con IA
    • AI Software Engineer
  • Ciberseguridad
    • Fundamentos de Ciberseguridad
    • Hacking Ético y Pentesting (Red Team)
    • Análisis de Malware e Ingeniería Forense
    • Seguridad Defensiva y Cumplimiento (Blue Team)
    • Ciberseguridad Estratégica
  • Liderazgo y Habilidades Blandas
    • Fundamentos de Habilidades Profesionales
    • Liderazgo y Gestión de Equipos
    • Comunicación Avanzada y Oratoria
    • Negociación y Resolución de Conflictos
    • Inteligencia Emocional y Autogestión
    • Productividad y Herramientas Digitales
    • Gestión de Proyectos y Metodologías Ágiles
    • Desarrollo de Carrera y Marca Personal
    • Diversidad, Inclusión y Entorno Laboral Saludable
    • Filosofía y Estrategia para Líderes
  • Diseño de Producto y UX
    • Fundamentos de Diseño UX/UI
    • Investigación de Usuarios (UX Research)
    • Arquitectura de Información y Usabilidad
    • Diseño de Interfaces y Prototipado (UI Design)
    • Sistemas de Diseño y DesignOps
    • Redacción UX (UX Writing)
    • Creatividad e Innovación en Diseño
    • Diseño Accesible e Inclusivo
    • Diseño Asistido por Inteligencia Artificial
    • Gestión de Producto y Liderazgo en Diseño
    • Diseño de Interacciones Emergentes (VUI/VR)
    • Desarrollo Web para Diseñadores
    • Diseño y Prototipado No-Code
  • Contenido Audiovisual
    • Fundamentos de Producción Audiovisual
    • Producción de Video para Plataformas Digitales
    • Producción de Audio y Podcast
    • Fotografía y Diseño Gráfico para Contenido Digital
    • Motion Graphics y Animación
    • Contenido Interactivo y Realidad Aumentada
    • Estrategia, Marketing y Monetización de Contenidos
  • Desarrollo Móvil
    • Fundamentos de Desarrollo Móvil
    • Desarrollo Nativo Android con Kotlin
    • Desarrollo Nativo iOS con Swift
    • Desarrollo Multiplataforma con React Native
    • Desarrollo Multiplataforma con Flutter
    • Arquitectura y Patrones de Diseño Móvil
    • Integración de APIs y Persistencia Móvil
    • Testing y Despliegue en Móvil
    • Diseño UX/UI para Móviles
  • Diseño Gráfico y Arte Digital
    • Fundamentos del Diseño Gráfico y Digital
    • Diseño de Identidad Visual y Branding
    • Ilustración Digital y Arte Conceptual
    • Diseño Editorial y de Empaques
    • Motion Graphics y Animación 3D
    • Diseño Gráfico Asistido por Inteligencia Artificial
    • Creatividad e Innovación en Diseño
  • Programación
    • Fundamentos de Programación e Ingeniería de Software
    • Herramientas de IA para el trabajo
    • Matemáticas para Programación
    • Programación con Python
    • Programación con JavaScript
    • Programación con TypeScript
    • Programación Orientada a Objetos con Java
    • Desarrollo con C# y .NET
    • Programación con PHP
    • Programación con Go y Rust
    • Programación Móvil con Swift y Kotlin
    • Programación con C y C++
    • Administración Básica de Servidores Linux
  • Negocios
    • Fundamentos de Negocios y Emprendimiento
    • Estrategia y Crecimiento Empresarial
    • Finanzas Personales y Corporativas
    • Inversión en Mercados Financieros
    • Ventas, CRM y Experiencia del Cliente
    • Operaciones, Logística y E-commerce
    • Gestión de Proyectos y Metodologías Ágiles
    • Aspectos Legales y Cumplimiento
    • Habilidades Directivas y Crecimiento Profesional
    • Diversidad e Inclusión en el Entorno Laboral
    • Herramientas Digitales y Automatización para Negocios
  • Blockchain y Web3
    • Fundamentos de Blockchain y Web3
    • Desarrollo de Smart Contracts y dApps
    • Finanzas Descentralizadas (DeFi)
    • NFTs y Economía de Creadores
    • Seguridad Blockchain
    • Ecosistemas Blockchain Alternativos (No-EVM)
    • Producto, Marketing y Legal en Web3
  • Recursos Humanos
    • Fundamentos y Cultura Organizacional en RRHH
    • Atracción y Selección de Talento
    • Cultura y Employee Experience
    • Gestión y Desarrollo de Talento
    • Desarrollo y Evaluación de Liderazgo
    • Diversidad, Equidad e Inclusión
    • AI y Automatización en Recursos Humanos
    • Tecnología y Automatización en RRHH
  • Finanzas e Inversiones
    • Fundamentos de Finanzas Personales y Corporativas
    • Análisis y Valoración Financiera
    • Inversión y Mercados de Capitales
    • Finanzas Descentralizadas (DeFi) y Criptoactivos
    • Finanzas y Estrategia para Startups
    • Inteligencia Artificial Aplicada a Finanzas
    • Domina Excel
    • Financial Analyst
    • Conseguir trabajo en Finanzas e Inversiones
  • Startups
    • Fundamentos y Validación de Ideas
    • Estrategia de Negocio y Product-Market Fit
    • Desarrollo de Producto y Operaciones Lean
    • Finanzas, Legal y Fundraising
    • Marketing, Ventas y Growth para Startups
    • Cultura, Talento y Liderazgo
    • Finanzas y Operaciones en Ecommerce
    • Startups Web3 y Blockchain
    • Startups con Impacto Social
    • Expansión y Ecosistema Startup
  • Cloud Computing y DevOps
    • Fundamentos de Cloud y DevOps
    • Administración de Servidores Linux
    • Contenerización y Orquestación
    • Infraestructura como Código (IaC) y CI/CD
    • Amazon Web Services
    • Microsoft Azure
    • Serverless y Observabilidad
    • Certificaciones Cloud (Preparación)
    • Plataforma Cloud GCP

Platzi y comunidad

  • Platzi Business
  • Live Classes
  • Lanzamientos
  • Executive Program
  • Trabaja con nosotros
  • Podcast

Recursos

  • Manual de Marca

Soporte

  • Preguntas Frecuentes
  • Contáctanos

Legal

  • Términos y Condiciones
  • Privacidad
  • Tyc promociones
Reconocimientos
Reconocimientos
Logo reconocimientoTop 40 Mejores EdTech del mundo · 2024
Logo reconocimientoPrimera Startup Latina admitida en YC · 2014
Logo reconocimientoPrimera Startup EdTech · 2018
Logo reconocimientoCEO Ganador Medalla por la Educación T4 & HP · 2024
Logo reconocimientoCEO Mejor Emprendedor del año · 2024
De LATAM conpara el mundo
YoutubeInstagramLinkedInTikTokFacebookX (Twitter)Threads

      Comentarios

        Alejandro Giraldo Londoño

        Alejandro Giraldo Londoño

        student•
        hace 6 años

        RESUMEN: Tipos de nodos

        ■■■■■■■■■■■■■■■■■■■■■■■■■■■■■■■■■■■■■■■■■■

        Un nodo es lo mismo que la etiqueta y su contenido. Un nodo puede contener a otros nodos. En otras palabras Xpath nos permitirá navegar en los diferentes niveles de profundidad deseados con el fin extraer información. Para describir los nodos y relaciones con Xpath se usan una sintaxis de ejes.

        Toscrape es un sandbox para practicar.

          César Daniel Carrasco Gutiérrez

          César Daniel Carrasco Gutiérrez

          student•
          hace 5 años

          Muchas gracias me fue de ayuda.

          Jeinfferson Bernal G

          Jeinfferson Bernal G

          student•
          hace 3 años

          gracias por el resumen!

        Claudio Pedalino

        Claudio Pedalino

        student•
        hace 6 años

        En el curso de webscrapping el profe Martin nos deja este chetsheet de XPath que me resultó super útil: http://labs.timtom.ch/library-webscraping/extras/xpath-cheatsheet.md.pdf

          Elisa Zamarron Muñoz

          Elisa Zamarron Muñoz

          student•
          hace 6 años

          Ya decía yo que sentía que esto de xpath me sonaba, sólo no recordaba de dónde jaja.

          Francisco Garcia [C6]

          Francisco Garcia [C6]

          student•
          hace 6 años

          garcias por el aporte

        David Esteban Solorzano Taborda

        David Esteban Solorzano Taborda

        student•
        hace 6 años

        Hay que entender el DOM almenos lo basico

        https://es.wikipedia.org/wiki/Document_Object_Model

          Juan Castro

          Juan Castro

          teacher•
          hace 6 años

          Este curso también te puede ayudar:

          • https://platzi.com/clases/html5-css3/
          • https://platzi.com/clases/javascript-navegador/
        Carlos Javier Guevara Contreras

        Carlos Javier Guevara Contreras

        student•
        hace 5 años

        ![](

        xpath.png
        El modelo de datos Xpath distingue siete tipos de nodos con diferentes funciones: Nodo de elemento (element node) Nodo de documento (root node) (a partir de Xpath 2.0; antes denominado “nodo raíz”) Nodo atributo (attribute node) Nodo de texto (text node) Nodo de espacio de nombres (namespace node)

          Juan R. Vergara M.

          Juan R. Vergara M.

          student•
          hace 3 años

          Gracias por el aporte 👍

        Andrés Fernández

        Andrés Fernández

        student•
        hace 5 años

        Un nodo = una etiqueta HTML y su contenido

          Moisés Manuel Morín Hevia

          Moisés Manuel Morín Hevia

          student•
          hace 5 años

          Una caja dentro de una caja.

          Juan R. Vergara M.

          Juan R. Vergara M.

          student•
          hace 3 años

          👍

        Bryan Duarte

        Bryan Duarte

        student•
        hace 6 años

        Espero con ansias el curso de Scrapy de este profe, se da el tiempo de explicar re bien, un crack.

          Moisés Manuel Morín Hevia

          Moisés Manuel Morín Hevia

          student•
          hace 5 años

          Es buen profe, ya hay varios de scraping.

        JUAN SEBASTIAN ZAPATA AVENDAÑO

        JUAN SEBASTIAN ZAPATA AVENDAÑO

        student•
        hace 6 años

        Los nodos son etiquetas que contienen otras etiquetas

          Moisés Manuel Morín Hevia

          Moisés Manuel Morín Hevia

          student•
          hace 5 años

          Seee, cajas sobre cajas xD

        Bryan Javier Calero Robleto

        Bryan Javier Calero Robleto

        student•
        hace 6 años

        F12 o control + Shift i Por si tuvieran algun problema

        Eduard Giraldo Martínez

        Eduard Giraldo Martínez

        student•
        hace 4 años

        No sé porque, pero se me hace tan interesante El web Scraping y como lo enseña Facundo. Es todo una obra de arte!
        👾

        Mateo Dellacasa

        Mateo Dellacasa

        student•
        hace 6 años

        Tremendo!!

        Rubén Gustavo García Málaga

        Rubén Gustavo García Málaga

        student•
        hace 3 años

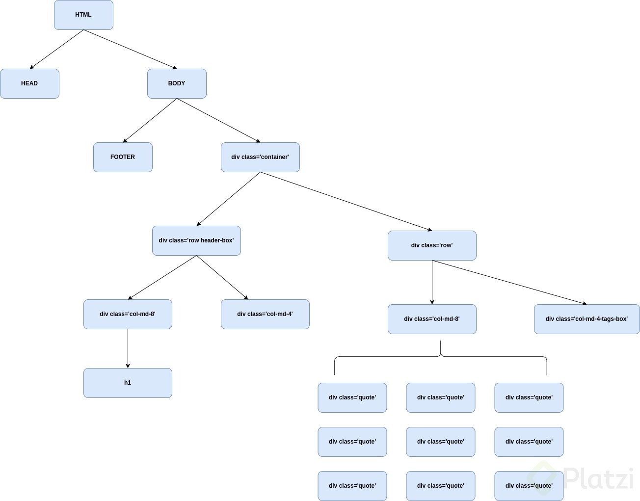
        El diagrama mostrado en la clase

        diagrama-nodos.png
        Christian C RO

        Christian C RO

        student•
        hace 5 años
        2021-03-31_21-04.png
        Sebastian Calderón Araque

        Sebastian Calderón Araque

        student•
        hace 4 años

        Los tipos de nodos que se reconocen en una consulta XPath no son los tipos de nodos que se encuentran en el DOM.

        Tipos de nodos:

        • Root (Document): Nodo raiz del documento.
        • Element: Un elemento, como <element>.
        • Attribute: Un atributo, como id='123'.
        • Namespace: Un espacio de nombres, como xmlns="namespace".
        • Text: Contenido de texto de un nodo. Equivalente al texto del DOM. Contiene por lo menos un carácter.
        • SignificantWhitespace: Un nodo con caracteres de espacio en blanco y xml:space establecido en preserve.
        • Whitespace: Nodo sólo con caracteres de espacio en blanco y sin espacio en blanco significativo. Los caracteres de espacio en blanco son #x20, #x9, #xD o #xA.
        • ProcessingInstruction: Una instrucción de procesamiento, como <?pi test?>.
        • Comment: Un comentario, como <!-- my comment -->.
        Francisco Garcia [C6]

        Francisco Garcia [C6]

        student•
        hace 6 años

        super claro

        Sandra Hernández Nolasco

        Sandra Hernández Nolasco

        student•
        hace 4 años

        Sandbox = Un sandbox en informática o un entorno de pruebas, es una máquina virtual aislada en la que se puede ejecutar código de software potencialmente inseguro sin afectar a los recursos de red o a las aplicaciones locales.

        https://www.proofpoint.com/es/threat-reference/sandbox

        Manuel Rojas

        Manuel Rojas

        student•
        hace 5 años

        Esta extensión de Chrome es muy útil para practicar con XPATH https://chrome.google.com/webstore/detail/xpath-helper/hgimnogjllphhhkhlmebbmlgjoejdpjl?hl=es

        Juan Fernando Moyano Ramírez

        Juan Fernando Moyano Ramírez

        student•
        hace 5 años

        Hola a todos, os dejo mis apuntes de esta clase, sin embargo, he creado un respositorio en github donde estan todos los apuntes de este curso: https://github.com/fer2002743/web-scraping

        <h2>Tipos de nodos en XPath</h2>

        Un nodo es lo mismo que una etiqueta y su contenido. En esta clase nos familiarizamos con el lenguaje HTML y sus etiquetas, dado que vamos a usar XPath para acceder a las etiquetas que tienen la informacion que queremos para extraer su informacion.

        Andrés David Lizarazo Becerra

        Andrés David Lizarazo Becerra

        student•
        hace 5 años

        Nodo: Es una etiqueta html con todo lo que contiene en su interior.

          Moisés Manuel Morín Hevia

          Moisés Manuel Morín Hevia

          student•
          hace 5 años

          Una caja que tiene dentro una caja.

        daniel kant

        daniel kant

        student•
        hace 6 años

        toscrape.com

        Alberto Carlos Castro Castro

        Alberto Carlos Castro Castro

        student•
        hace 6 años

        Sencillo de entender very nice!!