Funcionamiento y Evolución de RPA en la Automatización de Procesos

Clase 5 de 27Curso de Business Analyst para RPA

Contenido del curso

Roadmap del proyecto RPA

Resumen

¿Cómo ha evolucionado la RPA?

La automatización de procesos robóticos (RPA, por sus siglas en inglés) ha revolucionado la forma en que las empresas optimizan sus procesos. Tradicionalmente, la automatización en el ámbito del software dependía de scripts y macros, herramientas que requerían intervención manual y programación específica. Ahora, la RPA ofrece una interacción mucho más amplia con los sistemas, transformando no solo el aspecto técnico sino también el estratégico.

¿Cuáles son las integraciones más destacadas?

Con el avance de las tecnologías, RPA se ha fusionado con herramientas cognitivas e inteligencia artificial (IA). Aunque estamos lejos de alcanzar un RPA completamente cognitivo, ya existen implementaciones que incorporan:

  • Chatbots: Ofrecen respuestas automatizadas con un cierto grado de inteligencia.
  • Visión artificial: Permite máquinas que "ven" y procesan imágenes de manera inteligente.

El verdadero potencial a largo plazo es fusionar RPA con IA para llevar a cabo procesos complejos sin intervención humana. Sin embargo, esta sinergia aún tiene camino por recorrer antes de su implementación total.

¿Cómo funciona un RPA en las empresas?

En el paradigma tradicional, las personas ejecutan procesos asistidas por tecnología. RPA invierte este papel: la tecnología realiza el proceso mientras las personas supervisan su correcto funcionamiento. Esto redefine la responsabilidad de los empleados, quienes ahora aseguran que:

  • El robot ejecute correctamente los procesos.
  • Los resultados generados sean los esperados.
  • Se actúe ante cualquier incidencia que el robot no pueda manejar.

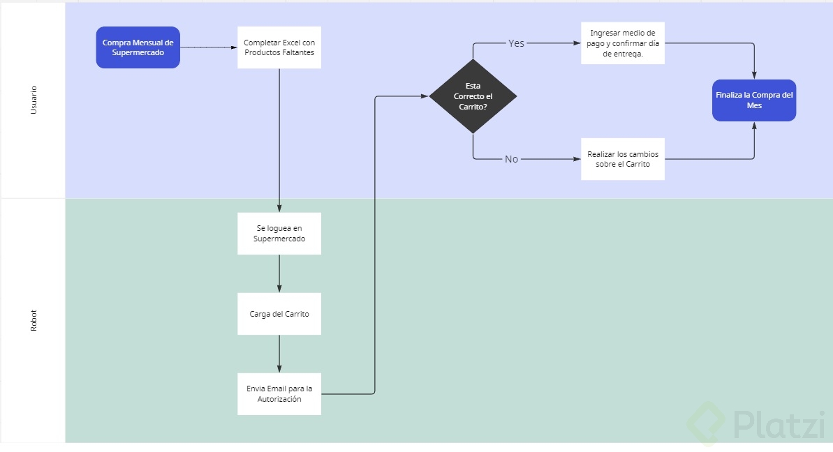
¿Qué es un diagrama de flujo en RPA?

Un diagrama de flujo en RPA describe cómo el robot debe llevar a cabo cada actividad. Por ejemplo, un robot puede:

  1. Leer un correo electrónico.
  2. Abrir un archivo Excel.
  3. Extraer información del Excel y cargarla en un sistema ERP.

Si se produce una incidencia durante el proceso, se notifica al empleado para que tome medidas correctivas. De lo contrario, el proceso sigue su curso hasta completarse.

¿Cómo se crea un robot en un entorno RPA?

La creación de un robot en RPA es un proceso simplificado gracias a herramientas como Automation Anywhere. La interfaz permite crear robots mediante una técnica de 'drag and drop', donde se definen acciones a través de sencillas capturas y comandos.

  • Conexión y Login: El robot se conecta al sistema y se autentica.
  • Proceso de Datos: Llena información en un sistema, como el caso de las facturas.
    • Número
    • Descripción
    • Cantidad
  • Repetición de Tareas: Continúa con el siguiente conjunto de datos, repitiendo los mismos pasos.

El analista de negocios define los procesos, y el desarrollador estructura los pasos. Esta colaboración garantiza la eficacia y eficiencia de la RPA implementada.

Recomendaciones prácticas para implementar RPA

  1. Identifica procesos repetitivos: Idealmente, aquellos que consumen tiempo y son propensos a errores humanos.
  2. Selecciona la herramienta adecuada: Evalúa las necesidades de tu empresa y elige el software RPA que mejor se adapte.
  3. Capacita al equipo: Asegura que todos los involucrados comprendan tanto el funcionamiento del RPA como su papel en el nuevo proceso.
  4. Supervisa y actualiza: La tecnología y los procesos evolucionan, por lo que es vital mantener regularidad en la supervisión y actualización del software.

La RPA está redefiniendo los límites de la automatización empresarial. Su continua evolución y la integración con tecnologías como IA prometen un futuro rico en posibilidades y eficiencia. Mantente curioso, aprende, y sé parte de esta revolución tecnológica.