Resumen

¿Cómo desdoblar piezas en Maya?

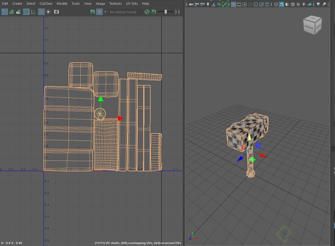
Desdoblar las piezas en Maya es una habilidad esencial para aquellos que buscan perfeccionar sus proyectos tridimensionales. Este proceso implica desplegar la geometría 3D en un plano 2D para facilitar la aplicación de texturas. A continuación, encontrarás pasos detallados para desdoblar las distintas piezas de un modelo, específicamente un martillo, utilizando herramientas en Maya.

¿Cuál es el primer paso para desdoblar piezas en Maya?

Primero, selecciona las piezas que quieres desdoblar. Utiliza la herramienta de proyección desde la cámara para generar una primera vista preliminar del desdoblado. Verifica con el Checker si los patrones son constantes y no están distorsionados.

paso número uno vamos a darle una proyección desde la cámara

¿Cómo seleccionar circuitos y aplicar cortes en las piezas?

Para garantizar un desdoblado limpio, selecciona cuidadosamente los circuitos de aristas para definir las líneas de corte. Estos cortes permiten que las piezas se desdoblen adecuadamente sin deformaciones.

  • Selecciona el circuito de aristas: Asegúrate de que las piezas no queden estiradas.
  • Realiza los cortes: Usa la herramienta adecuada para seleccionar los puntos de corte en los circuitos.

¿Qué hacer si las piezas están curvadas o deformadas?

Si al desdoblar hay curvaturas que deben corregirse, es importante rectificar estas áreas para mantener una calidad óptima en la texturización.

  1. Resetea las transformaciones: Esto asegurará que las piezas regresen a un estado neutral antes del desdoblado.
  2. Usa la herramienta "Unfold along": permite desdoblar las UVs a lo largo de un eje específico (U o V), ayudando a enderezar las líneas.
unfold along en un no nos está funcionando. Me voy a pasar a V, unfold along y listo.

¿Cómo ordenar y optimizar las piezas desdobladas?

Una vez que las piezas están desdobladas, deben ser organizadas dentro del espacio UV. El objetivo es maximizar el espacio ocupado y evitar desperdicios.

  • Herramienta "Layout": Ajusta automáticamente las piezas dentro del cuadrante tomando en cuenta el espacio disponible.
  • Revisión con Checker: Verifica que el patrón de las piezas sea coherente y que las texturas no estén distorsionadas.

¿Qué hacer para finalizar el desdoblado de piezas?

La última etapa del desdoblado implica verificar nuevamente que todas las piezas estén adecuadamente dispuestas y listas para el proceso posterior de texturización. Esto incluye un último chequeo del Checker y cualquier ajuste final que pueda ser necesario.

nos faltaría terminar de arreglar esta pieza y esta pieza de cara

Asegúrate de practicar constantemente para mejorar estas habilidades, y tendrás un manejo magistral del desdoblado en Maya. ¡El dominio de este proceso es clave para lograr proyectos 3D de mayor calidad y profesionalismo!