Creación de Librerías de Huellas Personalizadas en Kicad

Clase 18 de 48Curso de Diseño de Circuitos Electrónicos

Contenido del curso

Creación de Esquemáticos

Diseño Básico de Circuitos Impresos

Proyecto Final

Resumen

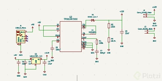
Crear una librería de huellas en KiCad desde cero es más simple de lo que parece si sigues un flujo claro. Aquí verás cómo partir del data sheet, definir la huella WSON para el TPS61087 y guardarla en una librería .pretty reutilizable, cuidando detalles clave como el eje de coordenadas y los pads para que el PCB quede preciso.

¿Cómo iniciar el editor y crear una nueva huella en KiCad?

Para empezar, abre el botón Editor de Librerías de Huellas desde la ventana de esquemático o la ventana principal de Platzi. Luego elige Nueva huella desde el menú superior o desde Archivo. Asigna el nombre del componente: TPS61087. El objetivo: crear la huella WSON del conversor DCC mencionado.

  • Revisa el data sheet del componente. Busca la sección con la huella: dimensiones, distancias entre pines y tamaños de pads.
  • El componente ofrece dos opciones: VSON y WSON. Aquí se elige WSON porque suele estar más disponible y ser más económica en proveedores.
  • Al crear la huella, KiCad muestra textos de ayuda: el nombre del componente (como la R de resistencias o la C de condensadores) y Ref (U?, R?) para numeración automática. Puedes reubicar estos textos con la tecla N y el cursor sobre el elemento.
  • Trabaja siempre cerca del eje de coordenadas del editor. Así, cuando cargues el componente al PCB, quedará bien referenciado y no aparecerá fuera de la vista.

¿Dónde ubicas las dimensiones en el data sheet?

  • En la sección de huella del componente.
  • Identifica distancia entre pines, separación y tamaño de pads.
  • Usa esos valores para parametrizar la huella con precisión.

¿Por qué elegir WSON para el conversor TPS61087?

  • Es la opción que se consigue con mayor facilidad.
  • Suele ser más económica en los proveedores analizados.

¿Qué significan los textos Ref y nombre en la huella?

  • El nombre del componente identifica el símbolo en el esquemático.
  • Ref aparece como U?, R? y se usa para la numeración en el diseño.
  • Se pueden mover con N para mejorar la legibilidad.

¿Cómo organizar y guardar tu librería .pretty?

Crea una nueva librería con el botón Crear una nueva librería y guardar la huella activa. Elige la ruta de guardado: carpeta del proyecto o carpeta de librerías predeterminadas de KiCad. Asigna un nombre, por ejemplo, Proyecto 1; KiCad añadirá automáticamente la extensión .pretty. La huella activa quedará asociada a esa librería.

  • Si guardas en librerías predeterminadas, la tendrás disponible en todos tus proyectos futuros en KiCad.
  • En la nueva librería puedes añadir cuantas huellas necesites.
  • Al crear otra huella, usa Guardar y, si la librería está activa, se guardará allí.

¿Qué ruta conviene para tu flujo de trabajo?

  • Carpeta del proyecto: ideal para diseños aislados.
  • Librerías predeterminadas: reutilización en múltiples proyectos.

¿Cómo mantener activa la librería al guardar?

  • Asegúrate de que la librería recién creada esté seleccionada.
  • Así, cada Guardar añadirá la nueva huella a la misma colección.

¿Qué buenas prácticas aseguran una huella precisa en PCB?

La precisión nace del data sheet y se consolida en el editor. Mantén una organización clara y valida cada parámetro antes de continuar con el diseño.

  • Trabaja cerca del eje de coordenadas para evitar pérdidas de referencia en el PCB.
  • Reubica textos de Ref y nombre con N para mejorar lectura.
  • Nombra la huella según el componente: TPS61087.
  • Verifica dimensiones: pines, separación y tamaño de pads.
  • Usa una sola librería .pretty activa para centralizar tus huellas.
  • Documenta si usaste WSON o VSON para evitar confusiones futuras.

¿Te gustaría que revisemos juntos los parámetros de tu huella o que propongas el siguiente componente a incluir? Comparte tu avance y dudas en los comentarios.

      Creación de Librerías de Huellas Personalizadas en Kicad