Creación de Diagrama de Relaciones de Personajes en Narrativas

Clase 14 de 24Curso de Introducción a la Creación de Personajes

Contenido del curso

Resumen

¿Quiénes son los personajes secundarios de Pulpedro?

En la fascinante historia de Pulpedro, no solo él tiene un papel relevante; los personajes secundarios también juegan roles cruciales. Estos personajes enriquecen la narrativa y otorgan profundidad al mundo donde se desarrolla nuestra trama. Aquí presentamos a esos personajes secundarios que rodean a Pulpedro, contribuyendo significativamente a las historias que esperamos alguna vez se plasmen en una serie animada.

¿Quién es Don Delfino?

Todo protagonista necesita un antagonista poderoso, y en el caso de Pulpedro, es Don Delfino. Conocido como la mente maestra detrás del crimen en el Gran Coral, Don Delfino no se considera un villano. Utiliza una máscara de fuerza y éxito para ocultar las heridas de su pasado, cuando su familia fue devastada por una crisis económica.

  • Arquetipo: Gobernante.
  • Miedo más grande: Descubrir que es el villano.
  • Deseo: Proveer bienestar a los suyos y evitar vulnerabilidades.

Don Delfino se enorgullece de su imperio criminal, creyendo que proporciona estabilidad económica a aquellos que lo acompañan. Sin embargo, su orgullo genera un conflicto con Pulpedro, quien busca llevarlo ante la justicia.

¿Cuál es el rol de Ajoloteo?

El fiel escudero en las aventuras de Pulpedro, Ajoloteo, es un niño que anhela hacer lo correcto. Anteriormente involucrado en una de las operativas de Don Delfino, fue rescatado por Pulpedro y se convirtió en su ferviente admirador.

  • Miedo más grande: No estar a la altura de su maestro, Pulpedro.
  • Deseo más grande: Ser bueno como Pulpedro y defender lo que es correcto.

Ajoloteo encarna el idealismo y el deseo de mejora personal, siendo también el personaje que los estudiantes aprenderán a dibujar y modelar en cursos dedicados a estos temas.

¿Qué papel desempeña Orcarlos?

Orcarlos es un personaje con dilemas internos, leal a Don Delfino por gratitud, pero infeliz en su rol como el músculo del imperio criminal.

  • Arquetipo: Amigo.
  • Miedo más grande: Ser un matón para siempre.

Su conexión profunda con Don Delfino nace de una ayuda recibida en momentos difíciles, pero le atormenta seguir atrapado en un mundo del crimen que, a diferencia de Ajoloteo, no ha podido abandonar.

¿Cómo contribuye Laura Ngozda?

Laura es un pilar de conocimiento en el Gran Coral, ya que trabaja como bibliotecaria en la biblioteca pública. Es una ayuda invaluable para Pulpedro y Ajoloteo, aunque sueña con más aventuras.

  • Arquetipo: Explorador.
  • Deseo más grande: Conocer lugares de la ciudad, trabajar estrechamente con Pulpedro.

Laura, llena de integridad, no sucumbe a los encantos de Don Delfino, aunque ambos hombres están enamorados de ella. Este triángulo amoroso y su deseo de apoyar a Pulpedro añade una capa emocionante a la narrativa.

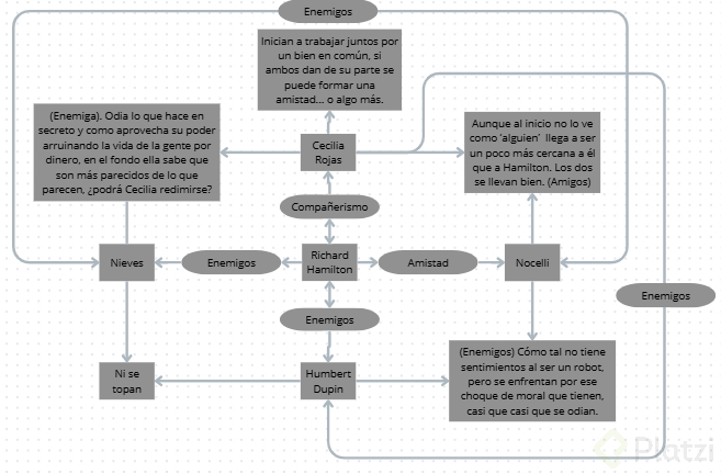
¿Cómo visualizar las relaciones entre personajes?

Un ejercicio valioso en el desarrollo de historias es crear un diagrama de relaciones. Este práctico recurso ayuda a los escritores a ver claramente cómo los personajes interactúan y se conectan entre sí.

¿Por qué crear un diagrama de relaciones?

  • Claridad: Ayuda a visualizar las conexiones entre los personajes principales y secundarios.
  • Desarrollo de historias: Facilita el flujo de las historias al clarificar posibles conflictos o alianzas.
  • Detección de tensiones dramáticas: Revela tensiones o relaciones ocultas que podrían enriquecer la narrativa.

Te instamos a que fabriques tu propio diagrama y compartas tus creaciones, ya que el intercambio de ideas es fundamental en el proceso creativo. El compartir no solo nutre nuestros conceptos con las aportaciones de los demás, sino que hace parte del emocionante camino de construir mundos narrativos.