Creación de un Flujo de Ventas en Miro para Empresas

Clase 3 de 19Curso de Salesforce para Administradores

Resumen

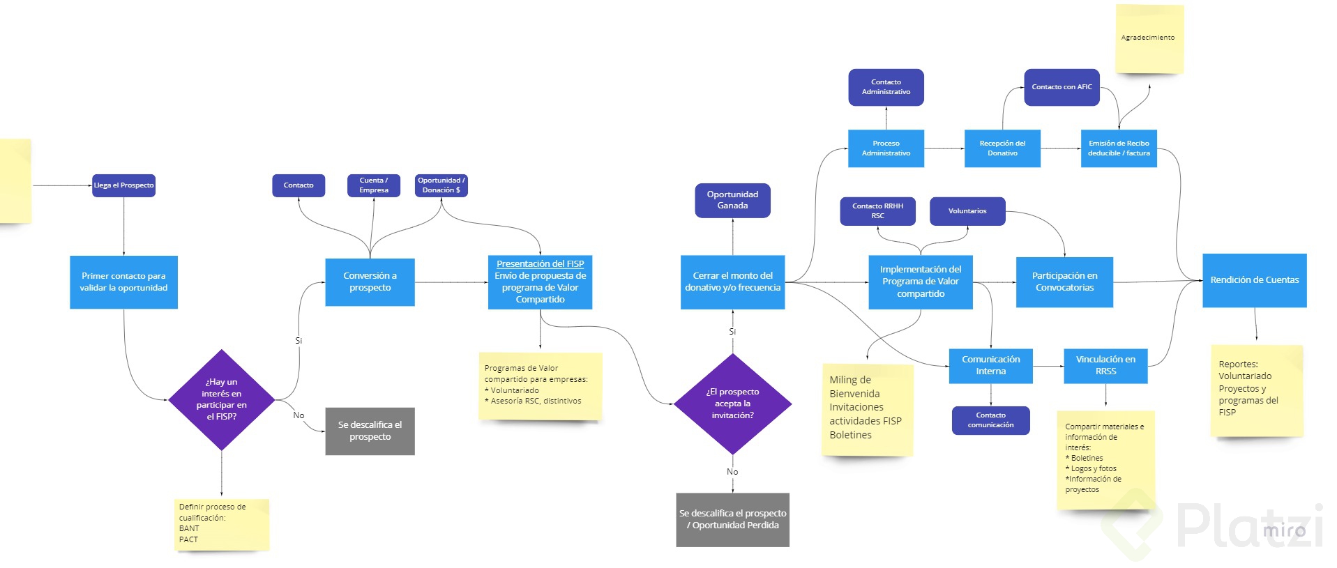
¿Cómo se estructura un flujo de ventas desde el inicio hasta el cierre de una oportunidad?

El flujo de ventas es crucial para cualquier empresa que busque optimizar su proceso comercial y maximizar sus ingresos. Para entenderlo correctamente, es esencial conocer cómo se genera un candidato desde el principio hasta el cierre de una oportunidad. Este recorrido empieza desde el primer contacto con el prospecto y culmina con el cierre de la venta, ya sea con éxito o reconociendo la pérdida de la oportunidad. Veamos cómo se estructura este proceso paso a paso.

¿Qué es un candidato o prospecto y cómo se inicia el contacto?

El candidato es la persona o empresa interesada en los productos o servicios que ofrece tu compañía. El primer paso en el flujo de ventas es que el candidato llegue a través de distintos canales, por ejemplo, una página web específica como "Platzi.com/empresas". Tras recibir su información, se realiza un primer contacto para validar si realmente existe una oportunidad de negocio.

¿Cómo se valida la oportunidad de venta?

Para validar que se puede desarrollar un proceso de ventas con un candidato, se utilizan distintos modelos de calificación, como BANT o PACT. Durante esta etapa, se decide si el prospecto se convertirá en una "oportunidad". Este proceso puede ser simple o incluir varias etapas, dependiendo de la complejidad del negocio y las necesidades específicas de la empresa.

¿Qué sucede después de calificar un prospecto?

Una vez calificada la oportunidad, pasan varios eventos clave:

  • Conversión del prospecto: Si se valida que existe una oportunidad, se transforman en contacto, cuenta y oportunidad. En modelos B2B, es vital la gestión adecuada de la cuenta.
  • Descalificación del prospecto: Si luego de la evaluación, se concluye que no hay una oportunidad, se procede a descalificar al prospecto.

¿Cuáles son las etapas principales del proceso de ventas?

Tras establecer una oportunidad de venta, las etapas críticas incluyen:

  1. Envío de propuesta económica: Aquí se presenta una oferta concreta al cliente.
  2. Negociación: Si el cliente no acepta la propuesta inicial, se inicia un proceso de negociación.
  3. Firma del contrato: Si hay acuerdo, se procede a la firma del contrato que formaliza el término exitoso de la venta.
  4. Cierre: El cierre de la venta se confirma tras la firma del contrato o se marca como "perdida" si el cliente rechaza las ofertas.

¿Cómo se visualiza un flujo de ventas de manera efectiva?

Para facilitar la gestión, es útil maquetar el flujo de ventas en una herramienta como Miro. Esto permite:

  • Organizar objetos clave: Identificar visualmente los objetos importantes que se gestionarán, como candidato, contacto, cuenta y oportunidad.
  • Definir etapas y estados: Ver claramente las etapas del proceso, desde el primer contacto hasta la firma de contratos y cierre de oportunidades.
  • Interactuar con el cliente: Planificar todas las interacciones potenciales con los clientes para optimizar el viaje de ventas.

La aplicación de estas técnicas no solo mejora el entendimiento del flujo de ventas, sino que también permite adaptar y escalar el proceso conforme lo exija el negocio. La práctica y refinamiento continuo son esenciales para el éxito comercial.

Si te interesa crear tu propio flujo de ventas, prueba la herramienta Miro de forma gratuita y comienza a diagramar hoy mismo. ¡Sigue aprendiendo y fortaleciendo tus habilidades en la próxima clase!