Ciclo de Vida del Producto y Funnel de Dave McClure
Clase 24 de 25 • Curso de Transformación Digital para el Crecimiento de tu Empresa
Contenido del curso
Assessing the Landscape
- 2

Expansión de Mercados: Más Allá del Producto Principal
03:07 min - 3

Creencias Dañinas y Competitividad Empresarial
06:17 min - 4

Transformación Digital: Estrategias para el Éxito Empresarial
07:15 min - 5

Metodologías Ágiles y Lean Startup para Innovación Empresarial
05:34 min - 6

Cultura de Innovación y Aprendizaje Rápido en Empresas
10:04 min - 7

Cinco Claves del Mundo Digital para Innovar Empresarialmente
13:13 min - 8

Estrategias Clave para la Transformación Digital Empresarial
16:17 min - 9

Estrategias Digitales para Impulsar la Cultura Empresarial
01:05 min
Retos de la cultura, organización y plataforma tecnológica
- 10

Transformación Digital: Cultura y Estrategias Organizacionales
11:11 min - 11

Estructura Organizacional para la Transformación Digital
04:55 min - 12

Estructura Organizacional y Talento del Futuro en Empresas
03:02 min - 13

Transformación Digital Empresarial a través de APIs
05:44 min - 14

Diferencias entre Gestión de Proyectos y Desarrollo de Productos
06:45 min - 15

Definición de Estructura Organizacional en Proyectos y Productos
01:11 min
Growth
- 16

Métricas vanidosas y su impacto en el negocio
06:09 min - 17

Etapas del Crecimiento de un Producto: Del Fit al Escalado
03:27 min - 18

Fundamentos del Growth Hacking para el Crecimiento Empresarial
03:08 min - 19

Diferencias entre Marketing Tradicional y Growth Hacking
08:56 min - 20

Cómo lograr el Product Market Fit
00:41 min - 21

Cómo Comprobar el Product Market Fit de tu Producto
04:13 min - 22

Pirate Metrics: Estrategias para Optimizar el Crecimiento de Productos
03:51 min - 23

Optimización del Funnel con Lean Analytics y Métricas Clave
08:53 min - 24

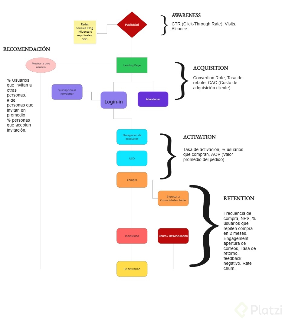
Ciclo de Vida del Producto y Funnel de Dave McClure
Viendo ahora - 25

Conceptos Clave para la Transformación Digital Empresarial
00:42 min