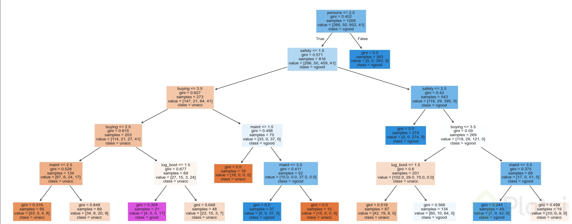
Evaluación de resultados del modelo de clasificación con random forest

Clase 21 de 23Curso de Decision Trees y Random Forest con Python y scikit-learn

Contenido del curso