Convierte algoritmos con ciclos a funciones recursivas
Clase 30 de 47 • Curso Básico de Algoritmos y Pensamiento Lógico
Contenido del curso
Tipos de datos y operadores lógicos
- 6

¿Qué son variables y constantes?
04:45 min - 7

¿Qué son Bits y Bytes?
01:14 min - 8

Identifica las variables según los requerimientos de negocio
00:46 min - 9

Strings (texto) y concatenación
02:44 min - 10

Números y operaciones matemáticas básicas
03:29 min - 11

Operaciones matemáticas compuestas: paréntesis y orden de evaluación
03:11 min - 12

True y false: booleanos y tablas de la verdad
07:48 min - 13

Arrays y funciones sobre arrays
04:10 min - 14

¿Cómo diseñar algoritmos con diagramas de flujo?
07:11 min - 15

Define el tipo de dato según los requerimientos de negocio
01:02 min
Estructuras de control
- 16

If y Else: condicionales y comparaciones para proteger tus algoritmos
04:11 min - 17

Switch y Case: condicionales en forma de casos
03:46 min - 18

Excepciones y errores: Throw y Try Catch
05:00 min - 19

¿Qué es un ciclo? While, For y Do While
05:34 min - 20

Diagrama de flujo con condicionales
03:53 min - 21

Diagrama de flujo con ciclos
04:40 min - 22

Tutorial de algoritmos de programación
07:05 min - 23

Diseña algoritmos para resolver problemas de tu vida diaria
01:02 min
Encapsula tu código en funciones
- 24

¿Cómo desarrollar tu lógica de programación?
01:44 min - 25

¿Qué es una función?
07:43 min - 26

Modularización de código
04:09 min - 27

Flujo de funciones para encapsular algoritmos
01:34 min - 28

Nomenclaturas de programación: camelCase, PascalCase, snake_case
01:02 min - 29

¿Qué es recursividad? Funciones que se llaman a sí mismas
01:58 min - 30

Convierte algoritmos con ciclos a funciones recursivas
Viendo ahora - 31

Resolviendo acertijos
03:20 min
Traduce tus algoritmos a lenguajes de programación
- 32

Diferencias entre lenguajes de programación
05:10 min - 33

Cómo escribir código en cualquier lenguaje de programación
03:08 min - 34

Cómo programar en JavaScript, Python y PHP
05:15 min - 35

Introducción al ejercicio en JavaScript
03:00 min - 36

Programando en JavaScript
09:33 min - 37

Introducción al ejercicio en Python
00:51 min - 38

Programando en Python
04:54 min - 39

Introducción al ejercicio en PHP
00:47 min - 40

Programando en PHP
12:27 min - 41

Cómo programar en Java y Lenguaje C
02:02 min - 42

Introducción al ejercicio en Java
00:38 min - 43

Programando en Java
06:31 min - 44

Introducción al ejercicio en C
00:32 min - 45

Programando en Lenguaje C
04:22 min - 46

Traduce diagramas de flujo a código en lenguajes de programación
00:33 min
Conclusiones
Ya conoces cómo operan las funciones recursivas, no olvides tener en cuenta una condición bajo la cual podrás detener o permitir el flujo sobre el cual se va a ejecutar ella misma.
A continuación te dejo ejercicios para que conviertas tus algoritmos en funciones recursivas:
Ejercicio 1
Escribe una función recursiva para un timer que cada 5 minutos se agregue 10 minutos más a su cuenta total.
Ejercicio 2
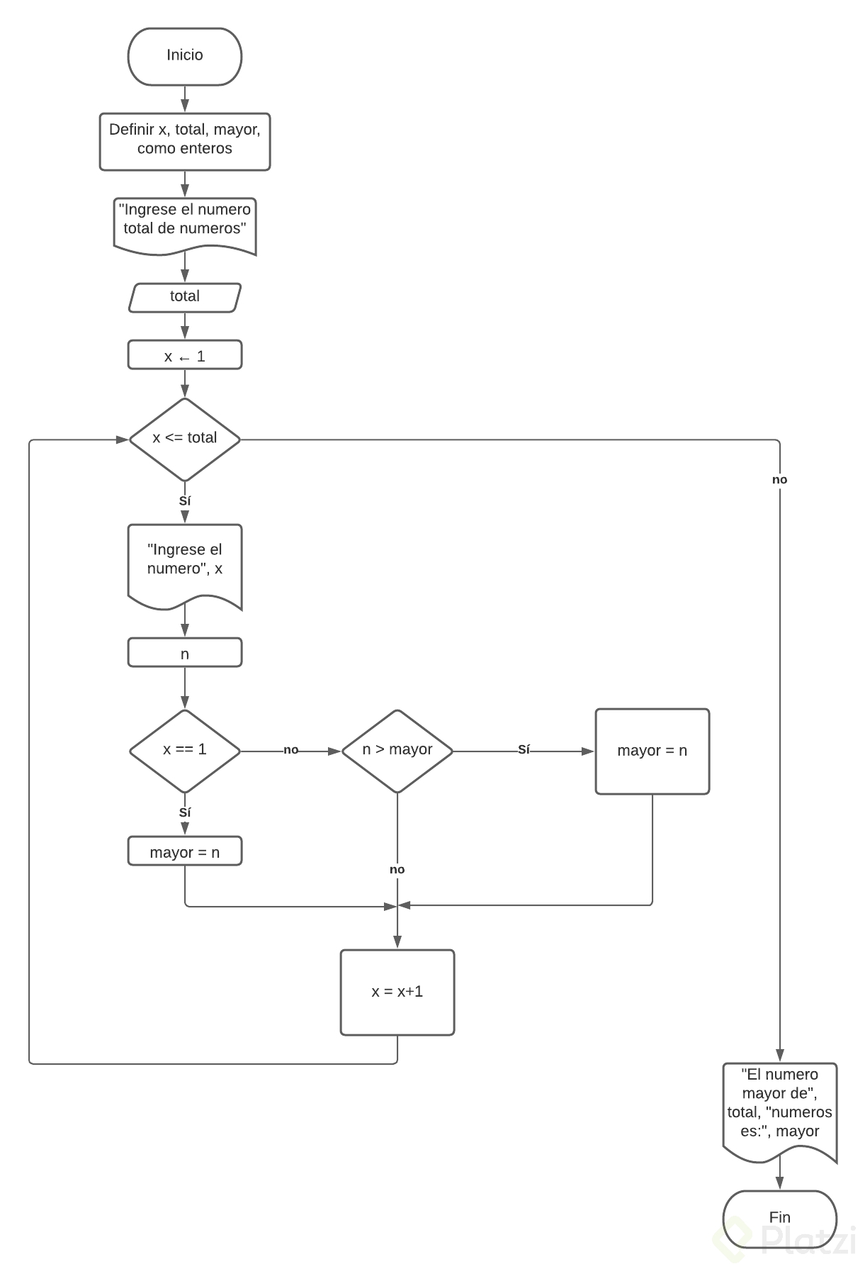
Escribe una función recursiva para encontrar el número mayor de un array.
Ejercicio 3
Escribe una función recursiva para convertir de minúscula a mayúscula el primer y último carácter de un string.
Ejercicio 4
Escribe una función recursiva para escribir la serie Fibonacci hasta su décima iteración.
Ejercicio 5
Escribe una función recursiva para generar un password aleatorio con 20 caracteres combinando letras-números-símbolos-números-letras-día-new-año.