Diseña algoritmos para resolver problemas de tu vida diaria
Clase 23 de 47 • Curso Básico de Algoritmos y Pensamiento Lógico
Contenido del curso
Tipos de datos y operadores lógicos
- 6

¿Qué son variables y constantes?
04:45 min - 7

¿Qué son Bits y Bytes?
01:14 min - 8

Identifica las variables según los requerimientos de negocio
00:46 min - 9

Strings (texto) y concatenación
02:44 min - 10

Números y operaciones matemáticas básicas
03:29 min - 11

Operaciones matemáticas compuestas: paréntesis y orden de evaluación
03:11 min - 12

True y false: booleanos y tablas de la verdad
07:48 min - 13

Arrays y funciones sobre arrays
04:10 min - 14

¿Cómo diseñar algoritmos con diagramas de flujo?
07:11 min - 15

Define el tipo de dato según los requerimientos de negocio
01:02 min
Estructuras de control
- 16

If y Else: condicionales y comparaciones para proteger tus algoritmos
04:11 min - 17

Switch y Case: condicionales en forma de casos
03:46 min - 18

Excepciones y errores: Throw y Try Catch
05:00 min - 19

¿Qué es un ciclo? While, For y Do While
05:34 min - 20

Diagrama de flujo con condicionales
03:53 min - 21

Diagrama de flujo con ciclos
04:40 min - 22

Tutorial de algoritmos de programación
07:05 min - 23

Diseña algoritmos para resolver problemas de tu vida diaria
Viendo ahora
Encapsula tu código en funciones
- 24

¿Cómo desarrollar tu lógica de programación?
01:44 min - 25

¿Qué es una función?
07:43 min - 26

Modularización de código
04:09 min - 27

Flujo de funciones para encapsular algoritmos
01:34 min - 28

Nomenclaturas de programación: camelCase, PascalCase, snake_case
01:02 min - 29

¿Qué es recursividad? Funciones que se llaman a sí mismas
01:58 min - 30

Convierte algoritmos con ciclos a funciones recursivas
00:33 min - 31

Resolviendo acertijos
03:20 min
Traduce tus algoritmos a lenguajes de programación
- 32

Diferencias entre lenguajes de programación
05:10 min - 33

Cómo escribir código en cualquier lenguaje de programación
03:08 min - 34

Cómo programar en JavaScript, Python y PHP
05:15 min - 35

Introducción al ejercicio en JavaScript
03:00 min - 36

Programando en JavaScript
09:33 min - 37

Introducción al ejercicio en Python
00:51 min - 38

Programando en Python
04:54 min - 39

Introducción al ejercicio en PHP
00:47 min - 40

Programando en PHP
12:27 min - 41

Cómo programar en Java y Lenguaje C
02:02 min - 42

Introducción al ejercicio en Java
00:38 min - 43

Programando en Java
06:31 min - 44

Introducción al ejercicio en C
00:32 min - 45

Programando en Lenguaje C
04:22 min - 46

Traduce diagramas de flujo a código en lenguajes de programación
00:33 min
Conclusiones
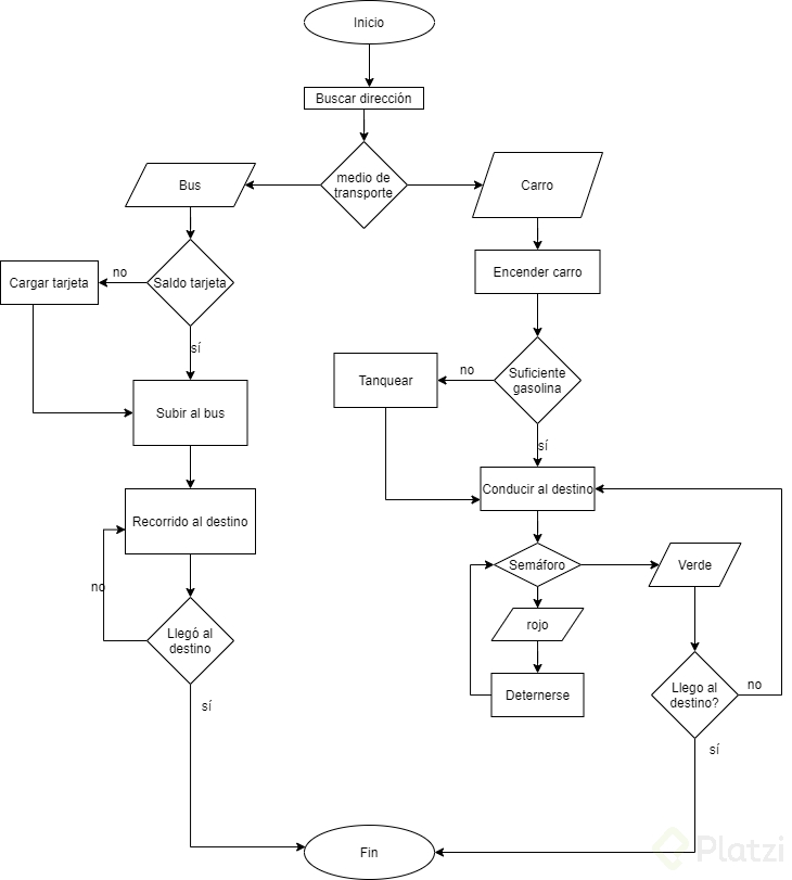
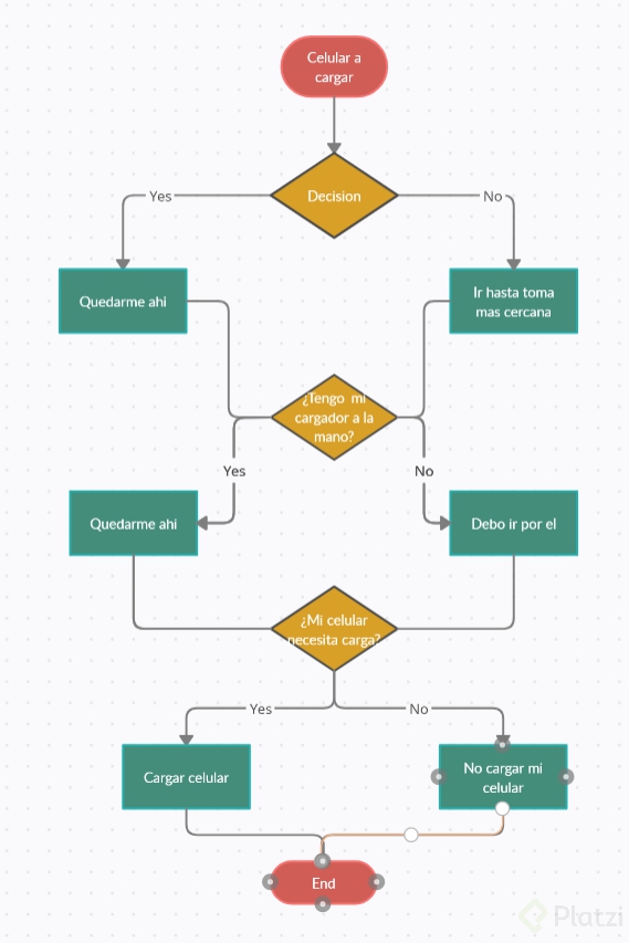
Los algoritmos nos permiten hacer todo de la manera más optimizada, rápida y tomar decisiones ante diferentes situaciones de nuestra vida. Diseña un algoritmo para cada situación planteada en los siguientes ejercicios. Ten en cuenta las variables, las decisiones y las condiciones que harán de tu algoritmo la mejor solución:
Desplazamiento entre dos puntos
Realiza un algoritmo que te permita ir de tu casa al supermercado más lejano en tu ciudad, ten en cuenta en qué vehículo irás, si hay semáforos, tiempo de ruta y cuál sería la más óptima para llegar en cuanto a tiempo y recursos.
Pedir comida a domicilio
Realiza un algoritmo para pedir comida a domicilio, ten en cuenta que debes buscar primero el medio de contacto hacia el lugar donde deseas ordenar.
Hacer mercado
Realiza un algoritmo para ir a realizar el mercado que falta en tu casa, ten en cuenta primero determinar qué elementos te faltan, qué debes hacer paso a paso para llegar al supermercado, seleccionarlos, pagar y volver.
Poner a cargar tu celular
Realiza un algoritmo para cargar tu celular, ten en cuenta si estás cerca de la energía, si tienes el cargador cerca y si tu celular necesita carga o no.
Cocinar arroz
Realiza un algoritmo para cocinar arroz, ten en cuenta la receta, los ingredientes, tiempo de cocción, uso de los elementos en la cocina y demás factores que implican preparar esta comida.