Flujo de funciones para encapsular algoritmos
Clase 27 de 47 • Curso Básico de Algoritmos y Pensamiento Lógico
Contenido del curso
Tipos de datos y operadores lógicos
- 6

¿Qué son variables y constantes?
04:45 min - 7

¿Qué son Bits y Bytes?
01:14 min - 8

Identifica las variables según los requerimientos de negocio
00:46 min - 9

Strings (texto) y concatenación
02:44 min - 10

Números y operaciones matemáticas básicas
03:29 min - 11

Operaciones matemáticas compuestas: paréntesis y orden de evaluación
03:11 min - 12

True y false: booleanos y tablas de la verdad
07:48 min - 13

Arrays y funciones sobre arrays
04:10 min - 14

¿Cómo diseñar algoritmos con diagramas de flujo?
07:11 min - 15

Define el tipo de dato según los requerimientos de negocio
01:02 min
Estructuras de control
- 16

If y Else: condicionales y comparaciones para proteger tus algoritmos
04:11 min - 17

Switch y Case: condicionales en forma de casos
03:46 min - 18

Excepciones y errores: Throw y Try Catch
05:00 min - 19

¿Qué es un ciclo? While, For y Do While
05:34 min - 20

Diagrama de flujo con condicionales
03:53 min - 21

Diagrama de flujo con ciclos
04:40 min - 22

Tutorial de algoritmos de programación
07:05 min - 23

Diseña algoritmos para resolver problemas de tu vida diaria
01:02 min
Encapsula tu código en funciones
- 24

¿Cómo desarrollar tu lógica de programación?
01:44 min - 25

¿Qué es una función?
07:43 min - 26

Modularización de código
04:09 min - 27

Flujo de funciones para encapsular algoritmos
Viendo ahora - 28

Nomenclaturas de programación: camelCase, PascalCase, snake_case
01:02 min - 29

¿Qué es recursividad? Funciones que se llaman a sí mismas
01:58 min - 30

Convierte algoritmos con ciclos a funciones recursivas
00:33 min - 31

Resolviendo acertijos
03:20 min
Traduce tus algoritmos a lenguajes de programación
- 32

Diferencias entre lenguajes de programación
05:10 min - 33

Cómo escribir código en cualquier lenguaje de programación
03:08 min - 34

Cómo programar en JavaScript, Python y PHP
05:15 min - 35

Introducción al ejercicio en JavaScript
03:00 min - 36

Programando en JavaScript
09:33 min - 37

Introducción al ejercicio en Python
00:51 min - 38

Programando en Python
04:54 min - 39

Introducción al ejercicio en PHP
00:47 min - 40

Programando en PHP
12:27 min - 41

Cómo programar en Java y Lenguaje C
02:02 min - 42

Introducción al ejercicio en Java
00:38 min - 43

Programando en Java
06:31 min - 44

Introducción al ejercicio en C
00:32 min - 45

Programando en Lenguaje C
04:22 min - 46

Traduce diagramas de flujo a código en lenguajes de programación
00:33 min
Conclusiones
Ahora que ya has aprendido cómo se crean las funciones, te reto a resolver los siguientes ejercicios donde encontrarás requerimientos muy puntuales para que los conviertas en algoritmos y los pases a funciones que realicen la actividad.
¡Déjame tus resultados en los comentarios! Estaré encantada de ver tu crecimiento.
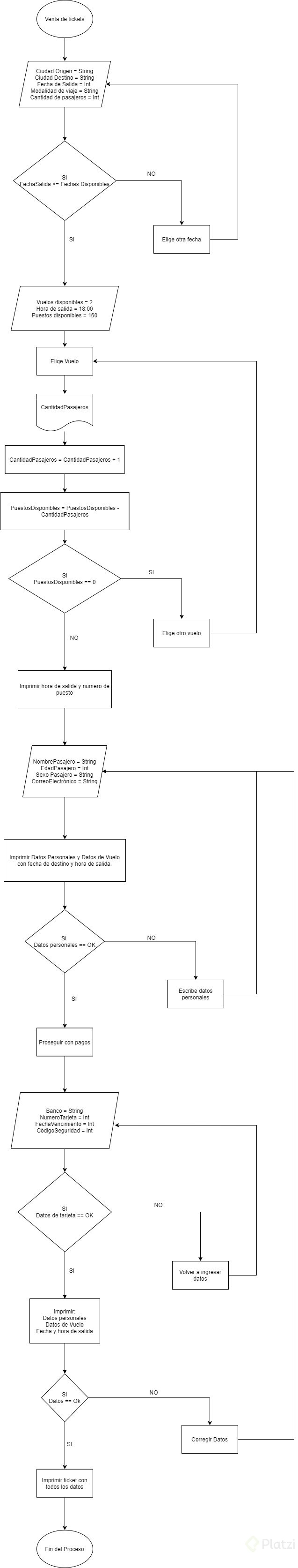
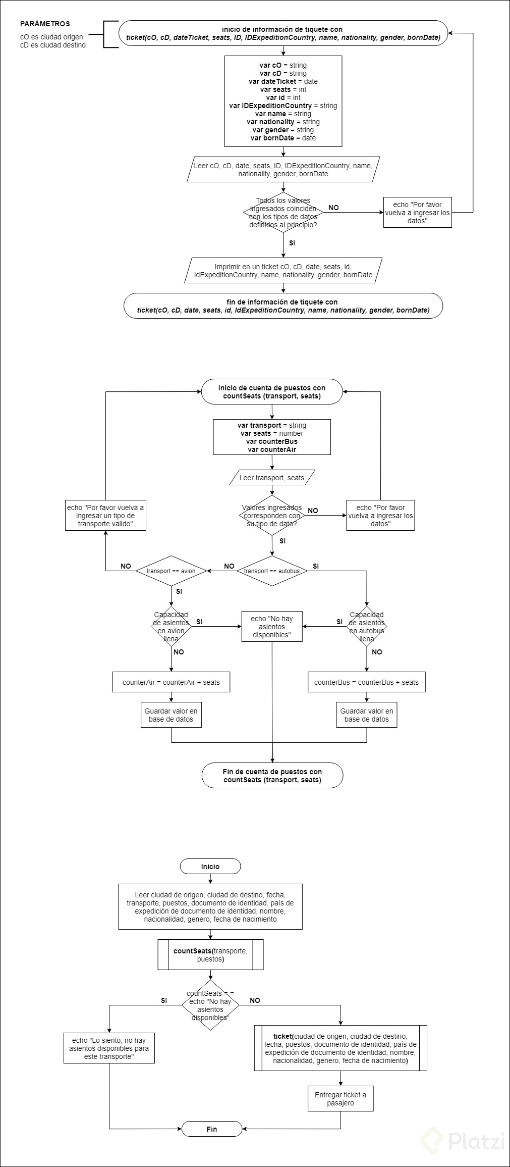
Venta de tiquetes
En una empresa de viajes se requiere realizar la venta de tiquetes teniendo en cuenta las siguientes consideraciones:
-
Cada tiquete incluye ciudad de origen, ciudad de destino, fecha, hora, cantidad de puestos y datos del pasajero.
-
Cada autobús o avión tiene una capacidad máxima de pasajeros, debo avisar cuando se hayan llenado los cupos.
-
Debes asignar los puestos de cada medio de transporte conforme al orden de compra.
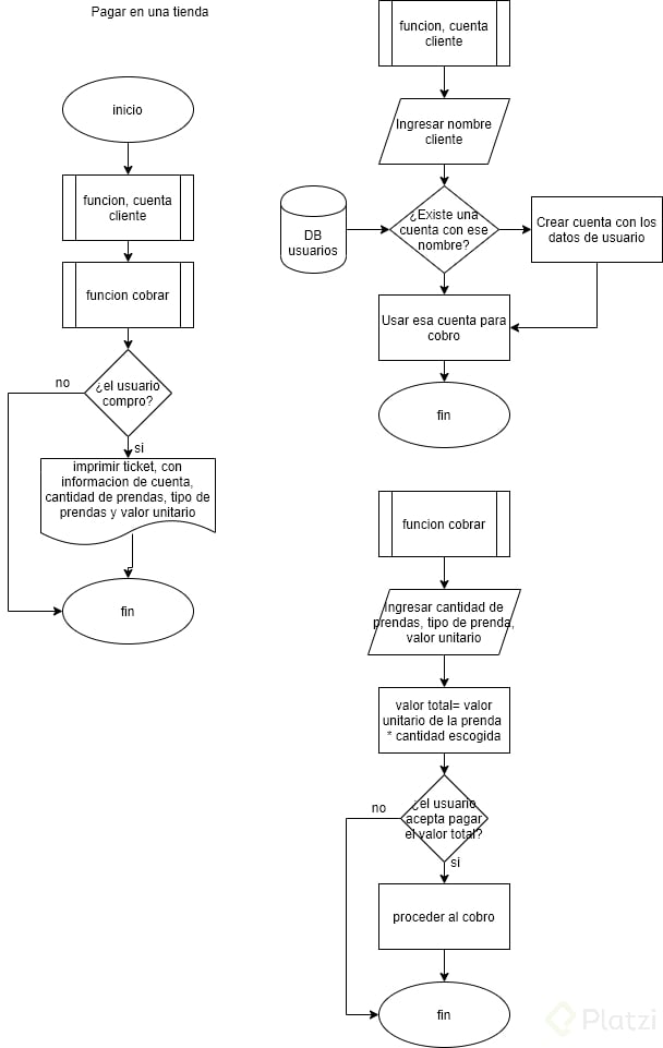
Pagar en una tienda
En una tienda de ropa se necesita registrar el precio de cada prenda seleccionada y almacenarlo en una única cuenta de cobro por cliente.
Cada cuenta de cobro debe indicar:
-
Nombre del cliente
-
Cantidad de prendas
-
Tipo de prenda
-
Valor unitario
-
Valor total (valor unitario de la prenda multiplicado por la cantidad escogida)
-
Valor total a pagar
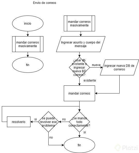
Envío de correos
Debes crear un sistema que permita enviar correos electrónicos masivamente, necesita recibir la lista de destinatarios, el asunto y cuerpo del mensaje; al finalizar el envío, debe mostrar un mensaje de confirmación si todo se ejecutó correctamente.
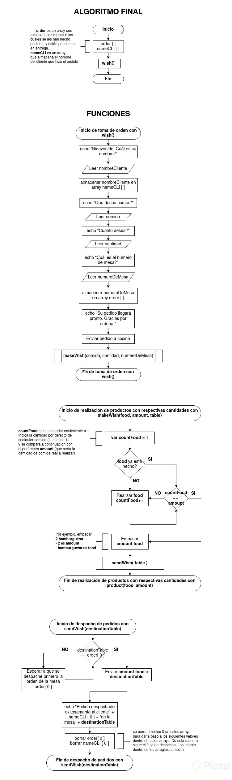
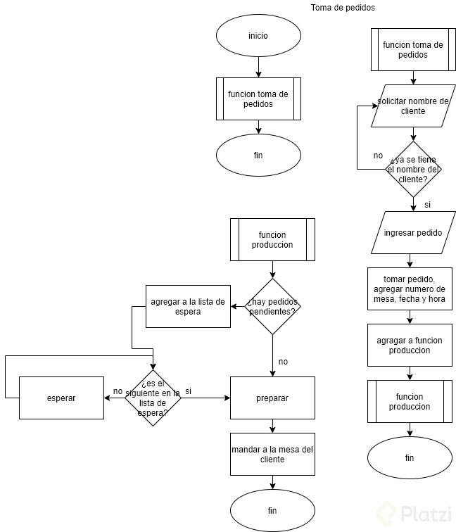
Toma de pedidos
Se desea automatizar la toma de pedidos en un restaurante. El pedido debe llegar a la cocina indicando la información de la mesa a la que se le tomó el pedido, el nombre del cliente, los productos que solicitó, la cantidad y la fecha y hora. Cada pedido debe ser despachado en el orden en que fue tomado.
Locker para bicicletas
En un sistema de locker donde puedes guardar tu bicicleta de manera segura, debes crear un sistema que registre el nombre del usuario, el número de casillero donde se guardó la bicicleta, la fecha y hora de entrada, la fecha y hora de salida y el valor por día de almacenamiento o por horas; al final, debe mostrar el monto a pagar por el tiempo que estuvo guardada en el casillero y notificar la liberación de este espacio.