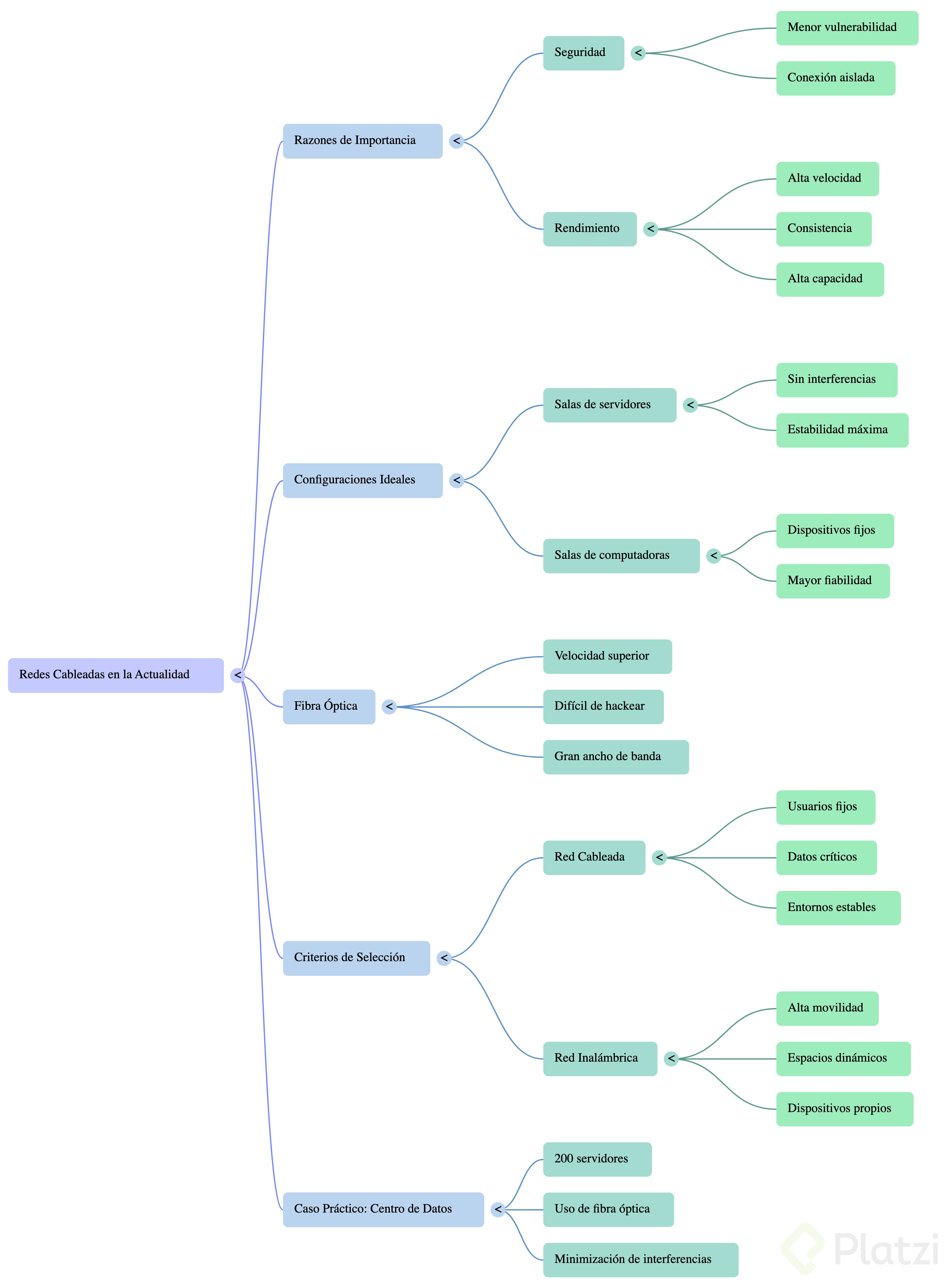
¿Por qué el cable sigue siendo importante en redes modernas?
Aunque hemos avanzado muchísimo con la tecnología inalámbrica, es fundamental recordar que las redes cableadas aún tienen su lugar y su importancia en ciertos escenarios. Vamos a explorar las razones detrás de esto.
¿Cuándo es preferible usar conexiones por cable?
Las conexiones por cable siguen siendo clave en varios contextos, principalmente debido a consideraciones de seguridad y velocidad. Aquí hay algunos ejemplos específicos:
Seguridad: Las redes inalámbricas son más susceptibles a vulnerabilidades por defecto. En cambio, una conexión cableada es generalmente más segura y aislada de potenciales atacantes.
Velocidad: Las conexiones por cable, especialmente aquellas realizadas con fibra óptica, ofrecen una velocidad superior y un rendimiento más consistente comparado con las soluciones inalámbricas.
Altas capacidades: En situaciones donde se requiere un desempeño estable y de alta capacidad, como en servidores, las conexiones cableadas son esenciales.
¿Qué tipos de configuración se benefician de una red cableada?
Existen diversos espacios donde una red cableada no solo es adecuada sino necesaria:
Salas de servidores: En un centro de datos con cientos de servidores, la interferencia sería un problema grave si se usaran conexiones inalámbricas.
Salas de computadoras: Donde las computadoras están colocadas de manera fija, una red cableada proporciona una mayor seguridad y estabilidad.
¿Cuáles son las ventajas específicas de la fibra óptica?
La fibra óptica se destaca como una tecnología superior dentro del ámbito de las conexiones por cable. Vamos a ver por qué:
Alta velocidad: La fibra óptica puede transmitir datos a velocidades mucho más altas que el cable de par trenzado tradicional.
Menor vulnerabilidad: Debido a su naturaleza, la fibra óptica es mucho más difícil de ser intervenida o hackeada.
Mayor capacidad de ancho de banda: Es capaz de manejar un volumen mucho mayor de datos, lo cual es crucial para aplicaciones empresariales y centros de datos.
¿Qué considerar cuando se tiene movilidad de los usuarios?
La opción entre una red cableada y una inalámbrica también depende del tipo de movilidad que tienen los usuarios:
Usuarios fijos: En ambientes donde los dispositivos no se mueven, una red cableada es más fiable.
Usuarios móviles: Para situaciones donde los usuarios llevan sus propios dispositivos y se conectan desde distintas ubicaciones, las redes inalámbricas son más adecuadas.
Recomendaciones prácticas
¿Cuándo preferir una red cableada?
Ambientes con alta seguridad: Donde la protección de datos es primordial.
Centros de datos y servidores: Donde se requiere un alto rendimiento sin interrupciones.
Entornos con disposición fija: Como laboratorios y oficinas con escritorios asignados.
¿Cuándo optar por una red inalámbrica?
Ambientes con alta movilidad: Donde los usuarios cambian de posición con frecuencia y llevan sus propios dispositivos.
Espacios dinámicos: Donde la configuración del espacio cambia a menudo y una red cableada sería menos práctica.
Recomendamos evaluar cada situación según las necesidades específicas de seguridad y rendimiento para decidir el tipo de red adecuado.
Caso práctico: Implementación de una red en un centro de datos
Para ilustrar mejor esta necesidad, consideremos la implementación de una red en un centro de datos. Supongamos que tenemos que diseñar una conexión para 200 servidores.
- Para la conexión principal, utilizamos fibra óptica para garantizar alta velocidad y seguridad.
- Implementamos un entorno de red cableada para minimizar interferencias y maximizar la estabilidad.
- Se evitan soluciones inalámbricas debido a la susceptibilidad de interferencia y vulnerabilidades de seguridad.
Conclusión
Cada tipo de red, ya sea cableada o inalámbrica, tiene sus ventajas y desventajas dependiendo del contexto en el que se use. Comprender las diversas aplicaciones y necesidades de cada uno es crucial para diseñar una infraestructura de red eficiente y segura.
Equipos activos de LAN: el cableado sigue siendo importante
¿Cuándo gana el cable?
• Las mayores velocidades se obtienen en conexiones cableadas, por la ausencia de interferencia electromagnética (1GB - 10GB).
• Los puertos cableados pueden agregarse ampliando más la velocidad
• La fibra óptica sigue siendo el medio de transmisión con mayor capacidad.
• En entornos de alta seguridad es más sencillo restringir el acceso por puertos físicos con medidas adicionales.
• Las conexiones dentro del data center siguen siendo cableadas.
• Es más óptimo en lugares de alta concentración y baja movilidad como aulas de clase preconfiguradas.
Super, muchas gracias por el aporte !! 😃
Gracias gran aporte
No pueden hacer un curso mas avanzado o orientado para aprobar algún examen de cisco? Para tener un certificado.
Estaría bueno.
En la página de Cisco Networking Academy se puede hacer un curso gratis y entregan certificación www.netacad.com.
Sería bueno que aquí se abarcara de igual manera de los tipos de conexiones cables aún así se mencione solo la fibra óptica.
Muchas de las ISP usan dos tipos de conexiones conocidas mundialmente:
FTTH (Fiber To The HOme)
HFC (Hybrid-FIber-Coaxial)
El FTTH es un cableado completo (incluídos los splitters) de fibra óptica hasta llegar a su hogar. Y solo existe una variante: ¡la de conexión al hogar!
Mientras que la HFC tiene cambios de variantes, debidos a los coaxioles conectados mediantes el camino, ejerciendo de Splitter, desde la salida de ISP y solo los largos tramos están hechos de fibra real.
Por eso, este último muestra más latencia a pesar de poseer ambos, en caso hipotético, la mismas velocidades.
En resumen, FTTH es mejor por velocidad y conexión segura que HFC.
Muy buena clase!
El cable simplemente es la mejor manera de conectarnos a internet, por la simple velocidad y seguridad. Nada le gana a la fibra óptica.
Muchas gracias era el curso que necesitaba.
Clase 25
La red cableada ofrece mayor estabilidad, velocidad y menor latencia, por lo que es ideal para equipos críticos y servidores.
La red WiFi brinda movilidad y facilidad de instalación, siendo adecuada para usuarios y dispositivos móviles.
Esto es interesante cuando a veces construimos topologías, y nos basamos a el cableado que hay en los Labs que van bien redondeados en las esquinas de las paredes, pero si escogemos digamos cat 5 pero digamos en packet tracer se utiliza la fastEthernet pues a veces no funciona el enrutamiento por eso se escoge puerto Gigabit o Fibra.
alguien me puede ayuda a encontrar el Slide Presentetion del curso, Gracias, y si no esta ser aque pueden hacer el favor de compartirlo, Gracias...