Configuración de VLANs para Seguridad en Redes Locales

Clase 26 de 32Curso de Redes de Internet - Profesional

Contenido del curso

Profundizar en direccionamiento avanzado

Identificar características de enrutamiento

Diseñar y ejecutar redes locales conmutadas

Resumen

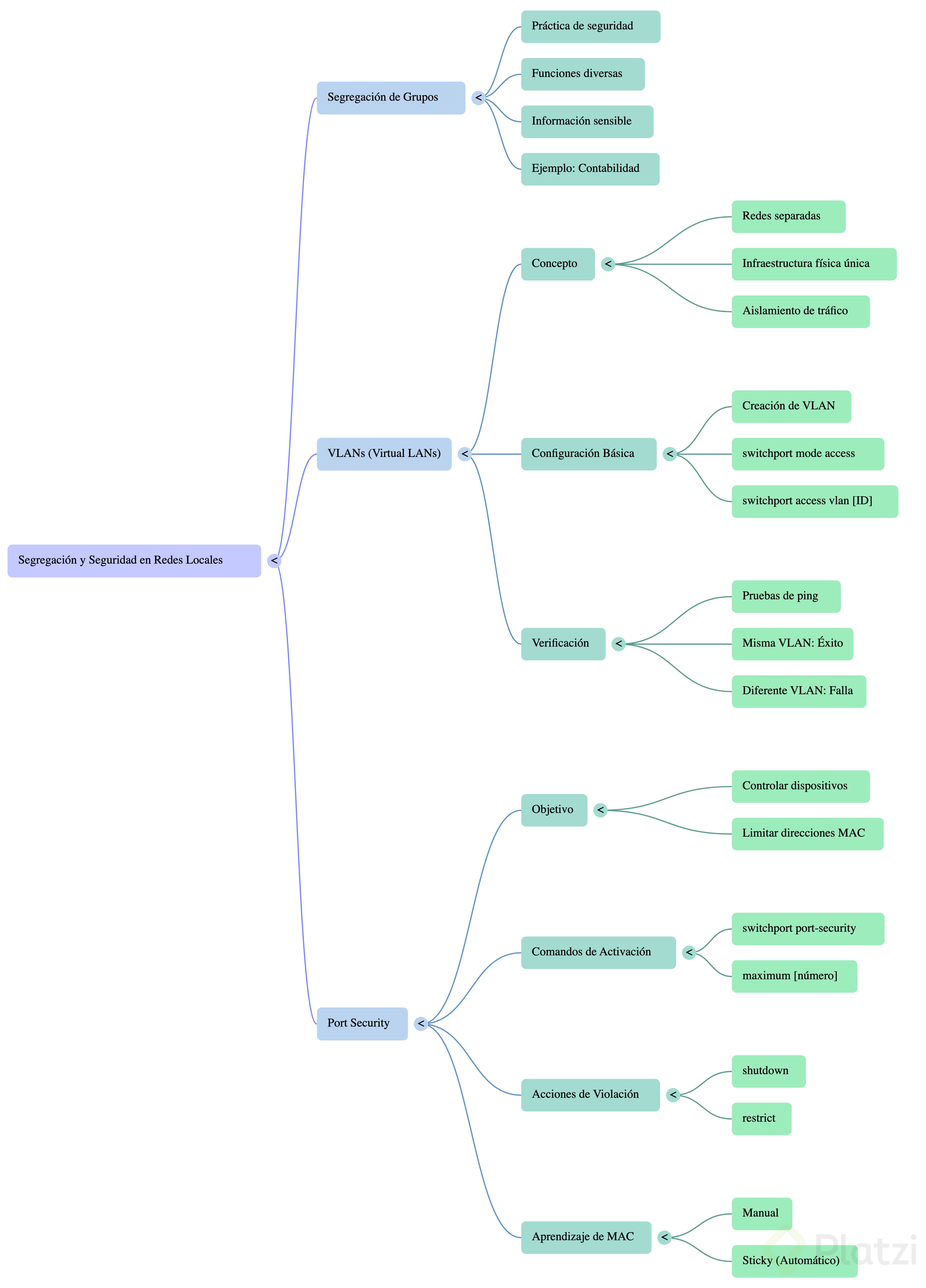
¿Qué es la segregación de grupos dentro de una red local?

La segregación de grupos en una red local es una práctica importante para mantener la seguridad dentro de una empresa. Es especialmente útil cuando diferentes grupos de personas tienen funciones muy diversas y manejan información sensible. Por ejemplo, el equipo de contabilidad puede tener acceso a información que no debería ser vista por otros empleados.

¿Cómo funcionan las VLANs?

Las VLANs (Virtual LANs) permiten crear redes separadas dentro de la misma infraestructura física. Esto se logra configurando ciertos puertos del switch para pertenecer a diferentes VLANs. Los equipos conectados a puertos de la misma VLAN pueden intercambiar información entre sí, pero no con equipos de otras VLANs.

Por ejemplo:

  • En el primer switch:
    • El puerto 1 y el puerto 6 están en la VLAN 2.
    • El puerto 12 y el puerto 18 están en la VLAN 3.
  • En el segundo switch:
    • El puerto 1 y el puerto 6 están en la VLAN 2.
    • El puerto 13 y el puerto 18 están en la VLAN 3.

Los equipos conectados a puertos de la misma VLAN pueden comunicarse entre sí, pero no con equipos de otras VLANs.

¿Cómo se configura una VLAN?

Para configurar una VLAN, primero se debe crear y luego definir los puertos que estarán asignados a ella. Aquí hay algunos comandos básicos para configurar una VLAN en un switch:

interface FastEthernet 0/1 switchport mode access switchport access vlan 2 interface FastEthernet 0/6 switchport mode access switchport access vlan 3

¿Cómo verificar la conectividad entre equipos en diferentes VLANs?

Para verificar que los equipos sólo pueden comunicarse si están en la misma VLAN, puedes realizar pruebas de ping desde diferentes máquinas.

Casos de prueba:

  • Máquina 0 (IP: 192.168.1.10) y máquina 4 (IP: 192.168.1.17) están en VLAN 2 y deberían poder comunicarse.
  • Máquina 1 (IP: 192.168.1.11) y máquina 5 (IP: 192.168.1.18) están en VLAN 3 y también deberían poder comunicarse.
  • Sin embargo, máquina 0 no debería poder comunicarse con máquina 1 ya que están en VLANs distintas.

Comandos de prueba de ping:

Máquina 0: ping 192.168.1.11 --> Falla, porque están en VLANs diferentes. Máquina 0: ping 192.168.1.17 --> Éxito, porque están en la misma VLAN.

¿Qué es el Port Security?

Port Security es una medida de seguridad adicional que se implementa en los switches para controlar qué dispositivos pueden conectarse a los puertos físicos de la red. Esto se logra limitando el número de direcciones MAC permitidas en un puerto y definiendo acciones específicas en casos de violación.

Comandos básicos para habilitar la seguridad de puertos:

  1. Habilitar seguridad de puerto:

    interface FastEthernet 0/1 switchport mode access switchport port-security
  2. Definir el número máximo de MAC permitidas:

    switchport port-security maximum 2
  3. Asígnar acciones en caso de violación:

    switchport port-security violation shutdown

Métodos para aprender las direcciones MAC:

  1. Manual: Se configura la dirección MAC de forma manual.

    switchport port-security mac-address 0011.2233.4455
  2. Sticky (aprendizaje automático): El switch aprende la dirección MAC del dispositivo la primera vez que se conecta y la guarda.

    switchport port-security mac-address sticky

Ejemplo de configuración completa:

interface FastEthernet 0/1 switchport mode access switchport port-security switchport port-security maximum 1 switchport port-security violation restrict switchport port-security mac-address sticky

Al seguir estos pasos, puedes asegurar que cada puerto del switch solo permita la conexión de dispositivos autorizados, mejorando así la seguridad de la red.

¿Cómo aplicar VLANs y Port Security en la práctica?

Con la información y comandos proporcionados, ahora puedes configurar VLANs y aplicar seguridad de puerto en tu red local. Estos elementos son esenciales para gestionar de forma segura la comunicación y el acceso dentro de la infraestructura de red de una empresa, asegurando que solo los dispositivos autorizados puedan acceder a ciertos segmentos de la red y prevenir accesos no deseados.