Flujo de Aprobaciones en Content Marketing

Clase 16 de 22Curso de Desarrollo de Estrategias de Content Marketing

Contenido del curso

Elementos de una Estrategia de Content Marketing

Resumen

¿Cómo funciona un flujo de aprobación en el marketing de contenidos?

Imagina que estás al mando de una orquesta, cada músico toca su parte y es tu deber garantizar que la melodía final sea perfecta. De la misma manera, al implementar una estrategia de marketing de contenidos, debes asegurarte de que las piezas sean aprobadas y que fluyan con armonía. Este proceso requiere un flujo claro y ordenado de aprobaciones y feedback para optimizar la calidad y efectividad de los contenidos.

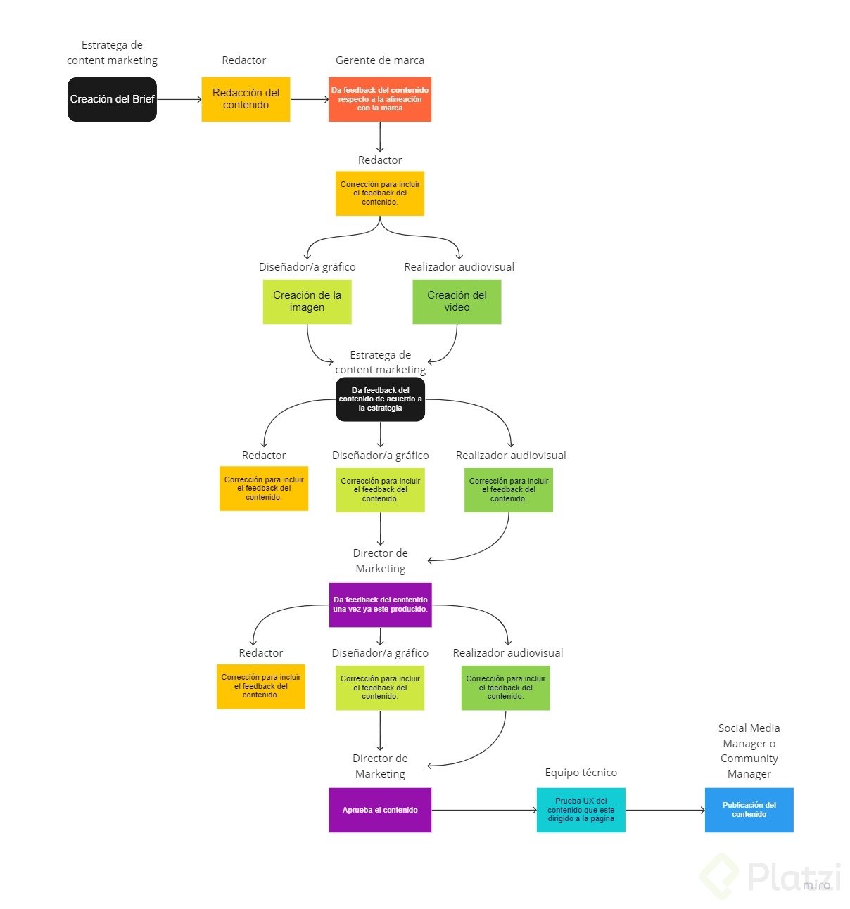
¿Cuáles son los roles clave en un flujo de aprobación?

El flujo de aprobación de contenido puede variar dependiendo del tipo de contenido, ya sea un video, una infografía o un texto escrito. A continuación, se presenta un esquema básico de los roles involucrados y sus funciones:

  1. Responsable del marketing de contenidos: Responsable de crear el 'brief' o documento base, que incluye preguntas clave como: ¿qué es el contenido? ¿para qué audiencia? ¿cuál es el plazo de entrega?

  2. Creador de contenido (ej. redactor): Desarrolla el contenido inicial y lo entrega al gerente de marca.

  3. Gerente de marca: Garantiza la alineación del contenido con los lineamientos de la marca, sin pronunciarse sobre el diseño o la paleta de colores en esta fase.

  4. Estratega de marketing de contenido: Responsable de asegurarse de que el contenido se alinee con la estrategia de difusión a través de los medios seleccionados, considerando las audiencias objetivo.

  5. Director de marketing: Proporciona feedback final sobre el diseño, estilo y presentación visual del contenido, no sobre la información inicial.

  6. Equipo técnico: Verifica detalles técnicos, como la metadata o cómo se presenta el contenido en redes sociales.

  7. Social media manager/community manager: Finalmente, se encarga de publicar el contenido aprobado en las plataformas adecuadas.

¿Cómo se maneja el feedback en el flujo de aprobación?

El feedback es un componente crítico del flujo de aprobación. Cada persona involucrada tiene un momento específico para ofrecer sus observaciones, evitando duplicidades o confusiones. Aquí se detalla el flujo:

  • El creador de contenido recibe feedback del gerente de marca y ajusta el texto.
  • Después, el contenido es ajustado por los diseñadores para su formato final (videos, imágenes, etc.).
  • El estratega revisa nuevamente en función de las plataformas de distribución.
  • Luego, el director de marketing proporciona su feedback sobre aspectos visuales y de presentación, no sobre los contenidos ya validados.
  • Finalmente, el equipo técnico y el social media manager completan las revisiones para asegurar un lanzamiento fluido.

¿Cómo ajustar el flujo a tus necesidades?

Aunque este esquema proporciona una base sólida, deberás ajustar el flujo a la realidad y necesidades específicas de tu organización. Considera los siguientes aspectos:

  • Los roles críticos: ¿Quién deberá aprobar o dar feedback en distintas etapas?
  • Adaptación del flujo: Asegúrate de que sea flexible y permita iteraciones para mejorar continuamente.
  • Comunicación clara: Garantiza que todo el equipo sepa cuándo y cómo dar feedback.

Un flujo de aprobación bien orquestado no solo optimiza el proceso de creación de contenido, sino que también garantiza que cada nota, desde la más baja hasta la más alta, contribuyan a una sinfonía de marketing de contenido exitosa. ¡La implementación meticulosa de estos pasos asegura que el contenido llegue a su audiencia tal como lo planeaste!