Material: Módulo Diagramas de Flujo
Clase 30 de 31 • Curso de Pensamiento Lógico 2018
Contenido del curso
Lógica Proposicional
Habilidades Lógico Matemáticas
Teoría de conjuntos
Aritmética lógica
Series
Diagramas de Flujo
Contenido bonus
Diagramas de Flujo
Un diagrama de flujo es la representación gráfica de la secuencia de rutinas simples¸ describe un proceso, sistema o algoritmo informático.
Toma de Decisiones El diagrama de flujo ofrece una descripción visual de las actividades implicadas en un proceso. Muestra la relación secuencial entre ellas, facilitando la rápida comprensión de cada actividad y su relación con las demás, el flujo de la información y los materiales, las ramas en el proceso, la existencia de bucles repetitivos, el número de pasos del proceso, facilita también la selección de la decisión.
¿Cómo hacer un diagrama de Flujo?
-
Define tu propósito y alcance: ¿Qué deseas lograr? ¿Estás considerando las cosas correctas con un punto inicial y final apropiado para alcanzar ese propósito? Realiza una investigación lo suficientemente detallada, pero lo suficientemente simple a la hora de crear tus diagramas para comunicarte con tu audiencia.
-
Identifica las tareas en orden cronológico. Esto puede involucrar las conversaciones con los participantes, la observación de un proceso o la revisión de cualquier documentación existente. Puedes escribir los pasos en forma de notas o comenzar con un diagrama en versión borrador. Organízalos por tipo y figura correspondiente, como procesos, decisiones, datos, entradas o salidas.
-
Crea tu diagrama, ya sea dibujándolo a mano o usando un programa.
-
Confirma tu diagrama de flujo, verificando todos los pasos con las personas que participan en el proceso. Observa el proceso para asegurarte de no dejar de lado nada que sea importante para tu propósito.
Algoritmos en Diagramas
Como una representación visual del flujo de datos, los diagramas de flujo son útiles para escribir un programa o algoritmo y explicárselo a otros o colaborar con otros en el mismo. Puedes usar un diagrama de flujo para explicar detalladamente la lógica detrás de un programa antes de empezar a codificar el proceso automatizado. Puede ayudar a organizar una perspectiva general y ofrecer una guía cuando llega el momento de codificar.
Los diagramas de flujo pueden:
- Demostrar cómo el código está organizado.
- Visualizar la ejecución de un código dentro de un programa.
- Mostrar la estructura de un sitio web o aplicación.
- Comprender cómo los usuarios navegan por un sitio web o programa.
Los diagramas relacionados que se emplean en el software informático incluyen:
- Lenguaje unificado de modelado (UML): este es el lenguaje de propósito general usado en la ingeniería de software para el modelado.
- Diagramas Nassi-Shneiderman (NSD): usados para la programación informática estructurada. Llevan el nombre de sus creadores: Isaac Nassi y Ben Shneiderman, quienes los desarrollaron en 1972 en la Universidad Estatal de Nueva York en Stony Brook. También se denominan "estructogramas".
- Diagramas DRAKON: DRAKON es un lenguaje de programación visual de algoritmos empleado para crear diagramas de flujo.
Más allá de la programación informática, los diagramas de flujo pueden tener muchos usos en diversos campos.
En cualquier campo pueden:
- Documentar y analizar un proceso.
- Estandarizar un proceso para obtener eficiencia y calidad.
- Comunicar un proceso para capacitar a otros sectores de la organización o lograr el entendimiento de su parte.
- Identificar cuellos de botellas, redundancias y pasos innecesarios en un proceso y mejorarlo.
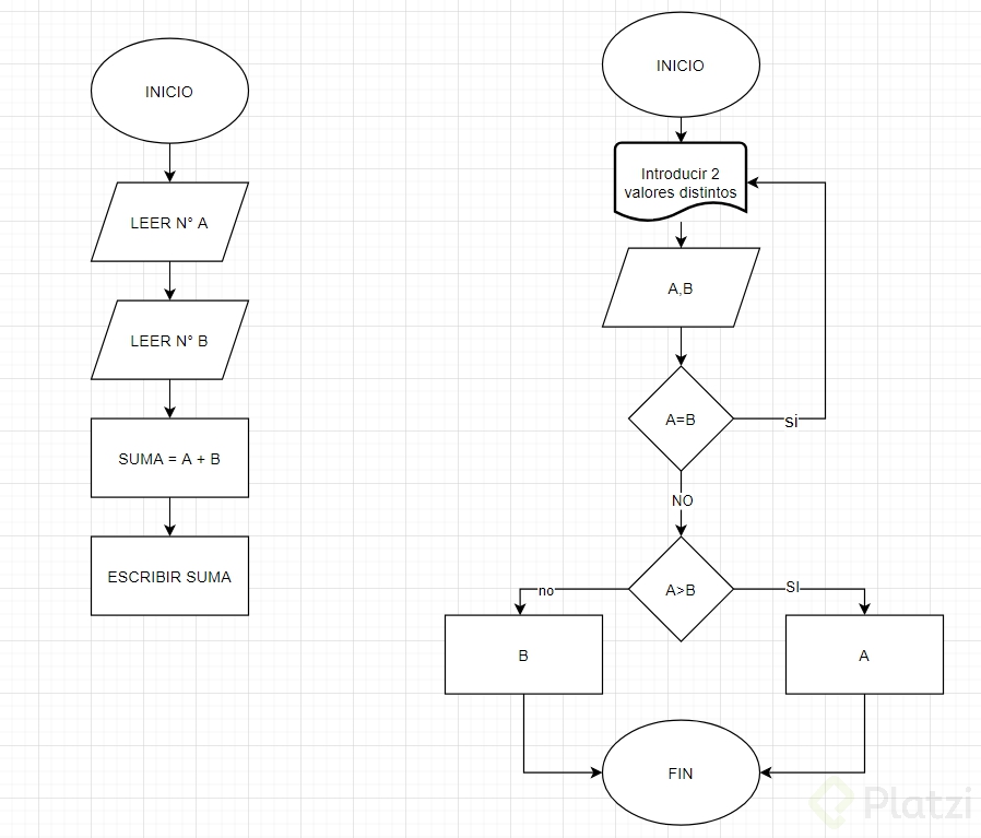
Reto: Hacer el diagrama de flujo para sumar dos números leídos por teclado y escribir el resultado.
Hacer un diagrama de flujo que permita leer 2 números diferentes y nos diga cuál es el mayor de los 2 números.