Monitorización y Control de Proyectos Web Profesionales

Clase 6 de 18Curso de Análisis de Datos para la Gestión de Proyectos

Resumen

¿Cómo se lleva a cabo el monitoreo y control de un proyecto web personal y profesional?

Cuando se está al mando de un proyecto, la fase de monitoreo y control es crucial para su éxito. Este módulo se centra en el desarrollo de un sitio web personal profesional con el objetivo de amplificar la visibilidad de los servicios del cliente tanto a nivel nacional como internacional. Dentro de este marco, asumirás el rol de director de proyecto, velando por el cumplimiento de los requisitos y el correcto desarrollo del mismo. La misión es asegurar un desempeño óptimo y resolver cualquier inconveniente que surja en el camino.

¿Qué implica el acta constitutiva del proyecto?

El punto de partida es el acta constitutiva. Este documento esencial es tu brújula durante todo el proceso. Define el alcance del proyecto, los objetivos específicos y contextualiza su desarrollo con antecedentes y justificaciones.

  • Objetivo del sitio web:

    1. Presentar la imagen y los servicios profesionales del titular.
    2. Incrementar la visibilidad nacional e internacional.
  • Requisitos del cliente:

    • Cumplir con un presupuesto de $665.
    • Finalizar en un plazo de siete semanas.
    • Garantizar un diseño atractivo y profesional.
    • Incluir copywriting para mejorar la comunicación.
    • Incorporar un formulario de contacto y datos de ubicación.
    • Enlaces a redes sociales.
    • La posibilidad de ser autoadministrado.

Con este documento en mano, ya has dado el primer paso importante en el viaje del proyecto.

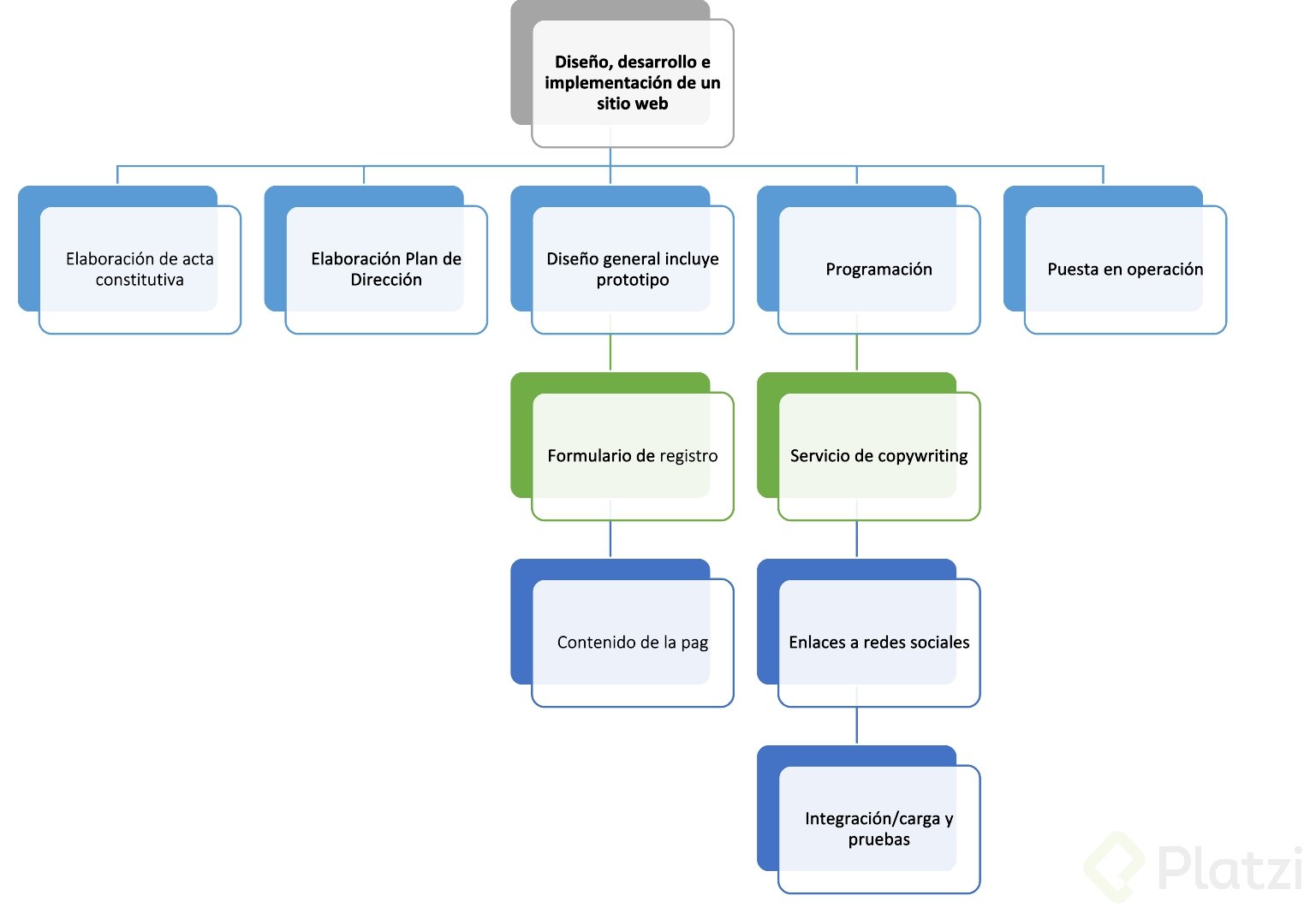
¿Cuáles son los entregables identificados?

Junto con el acta constitutiva, se detallan los entregables del proyecto. Comprender qué se espera entregar en cada etapa te guía y asegura que nada se pase por alto.

  • Componentes clave:
    1. Elaboración del acta constitutiva.
    2. Elaboración del plan de dirección.
    3. Diseño general y prototipos.
    4. Servicio de copywriting.
    5. Programación, integración, carga y pruebas.
    6. Puesta en operación.

Asignar tiempos a estos entregables y verificar su calidad es parte esencial del monitoreo continuo.

¿Cuáles son los riesgos potenciales que podrías enfrentar?

Todo proyecto viene con sus riesgos, y la habilidad de anticiparse a ellos es vital. Identificar estos riesgos te permite prepararte mejor para lidiar con ellos de forma efectiva.

  • Riesgos comunes:
    • Fallas en equipos de computación o en el acceso a internet.
    • Falta de claridad sobre el alcance y requisitos por parte del cliente.
    • Agregar características no solicitadas (baño de oro), que aumentan costos y tiempo sin garantía de aceptación del cliente.
    • Fallas de programadores o errores en la programación.

Cada uno de estos riesgos requiere de una estrategia de mitigación que debe estar detallada en tus planes de contingencia.

¿Cómo se enfrenta el reto de extraer y organizar la información de los entregables?

La claridad es imprescindible. Utilizando un esquema visual, organiza la información del acta constitutiva:

  1. Esquema Propuesto:
    • Nombre del proyecto: Diseño, desarrollo e implementación de un sitio web personal profesional.
    • Entregables: Incluir cada uno de los mencionados anteriormente en cajitas organizadas.
    • Paquetes de trabajo: Detalle de cada entregable si aplica.

Este ejercicio no solo fortalece tu comprensión del proyecto sino que también es una excelente herramienta de comunicación con tu equipo y el cliente.

Con esta guía integral y un enfoque proactivo, estás en camino de transformar tu proyecto en un éxito tangible. ¡Sigue aprendiendo y perfeccionando tus habilidades de gestión para enfrentar cualquier desafío que se presente!