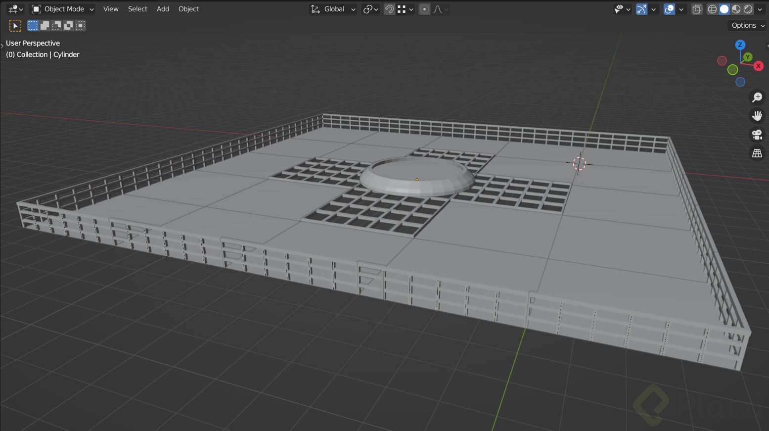
Blockout: Plataforma
Clase 11 de 32 • Curso de Diseño y Modelado en Videojuegos
Contenido del curso
Clase 11 de 32 • Curso de Diseño y Modelado en Videojuegos
Contenido del curso
Jared Nava
Juan Sebastián Toro Gómez
Jordan Arellano Rosero
Miguel Angel
Juan Salvador Vilca Paredes
Gen Ko
Juan Salvador Vilca Paredes
Mike Rodriguez
Ramiro Contreras León
Guillermo Galaad Mora Rodriguez
Miguel Angel
Nicolas Mendoza
Guillermo Galaad Mora Rodriguez
Juan Sebastián Toro Gómez
Brayan Arcila
Marcos juan escudero
David Rodriguez Postigo
Juan Salvador Vilca Paredes
Romario Augusto Estrada Flórez
Juan David Peñuela Cataño
Jesús Andrés Amaya Jaimes
Arturo Benitez
Alexander Piedrahita
agustin rojas
Alex Adrian Zimmer Bonjour
Raquel López Barceló
Julio Cesar Garcia Ortega
CARLOS ALBERTO PEREZ
No me gusto mi primer modelo hasta que encontré una referencia demasiado detallada e inicie otra vez.
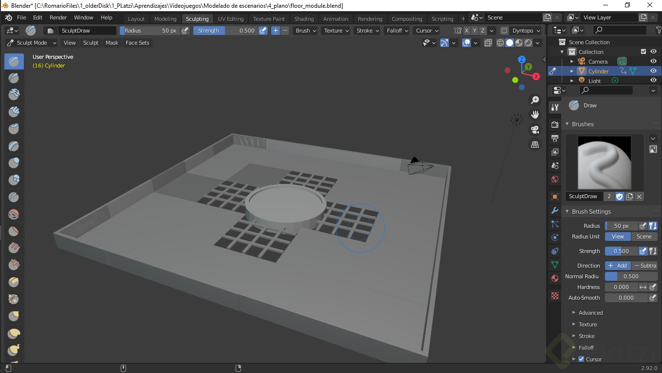
La herramienta para limitar el area de movimiento es muy util.
esta muy bueno, felicitaciones
genial, estoy en algo similar.
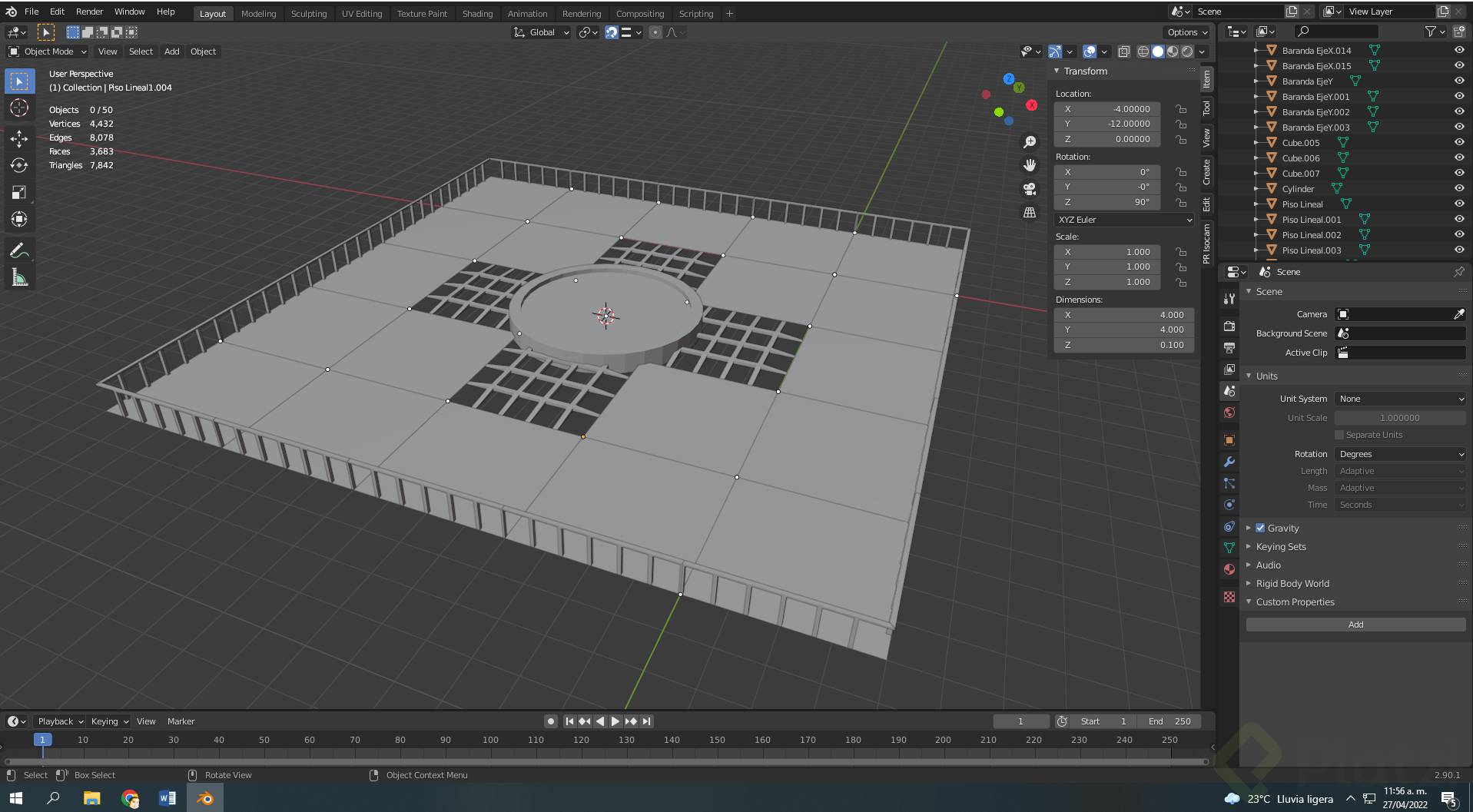
Para unificar objetos se usa Ctrl + J
genial gracias por el dato 😄
Hol amigos, un par de consejos, si queremos mover un elemento, digamos en el eje x e y, pero no en el z, lo que debemos hacer es presionar shift + z, eso bloqueara el movimiento en el eje z, dejando solo desplazar el objeto solo en las coordenadas x e y. Esto funciona para cualquiera de los 3 ejes y para la rotacion y la escala.
Les comparto mi modelo, le cambie un poquito, al menos para que no se vea identico.
genial gracias por el tip amigo!!
DESDE EL MINUTO 8:41 ME PIERDO. No veo los comandos del teclado que se usan!
como hago para unificar varios objetos?
PAra unificar puedes seleccionar los objetos que quieres unir y presionar Ctrl J en tu teclado :)

. Asegúrate de que la url contenga la dirección correcta con el formato de la imagen como .jpg .png .gif etc.
esta genial
no pude hacerle barrotes a la primera figura modular entonces los dejé solidos, pude hacer el ejercicio modular, la grilla y la tarima. Con más práctica en los comandos rinde más pero muy bien explicado!
Voy a seguir el ejemple de la clase, ya cuando termene la clase y vea toda las caracteristicas que va a tener el esenario, hay si voy a realizar el propio, por el momento asi va.
El shortcut para activar o desactivar el snap es: Shift o Mayus + Tab
Buenos dias mi nombre es oliver del curso principiante en modelado 3d del curso de blender y queria despejar una duda que tenia con el modelado texturizado de unas rocas en 3d el cual me interesaria bastante saber comoo desarrollarlo de forma adecuada. En el cual presento la siguiente dificultad con la siguiente evidencia:
seleccionas los objetos secundarios y al ultimo el padre, control p ,mantener tranformacion pero luego clono ese objeto, y se deja los primarios atras.....que falla ?
queria llevar a su minima expresion para poder entender lo de modularidad y hacerlo correctamente
Ctrl J para agrupar las tarimas asi cuando seleccionamos no se nos escapa ningun objeto...digo