Recopilar y entender referencias1Qué aprenderá sobre la creación de escenarios para videojuegos01:02 min2Conceptos para diseñar escenarios05:13 min3¿Qué es una referencia? ¿Cómo se selecciona? ¿Cómo se organiza?03:31 min
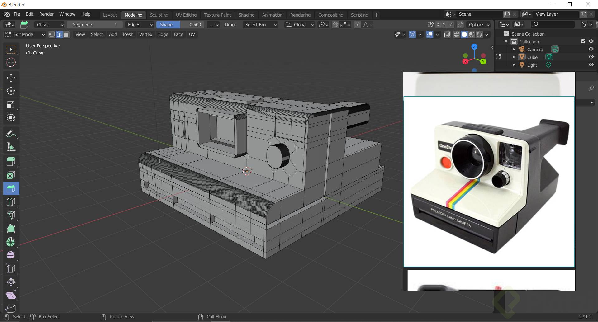
Conocer el entorno 3D4Introducción a Blender: Interfaz y Herramientas06:02 min5¿Qué es una forma primitiva? Partes y herramientas básicas para modelarViendo ahora6Pivotes y transformaciones06:15 min7Snapping y uso de la cuadrícula07:11 min
Crear un Blockout8¿Cómo trabajar con level designers?05:25 min9Teoría de Modularidad05:31 min10Blockout: Módulo Piso14:34 min11Blockout: Plataforma09:28 min12Blockout: Estructuras Complejas11:43 min13Blockout: Detalles18:25 min
Generar previsualización en el motor Unreal engine14Exportar e importar modelos: formatos y como alistar un modelo para usarlo en otro programa10:35 min15Introducción a Unreal Engine: interfaz y herramientas09:02 min16Reconstruyendo el Blockout en Unreal Engine10:51 min
Modelar en Blender17Deconstruyendo referencias: de conceptos complejos a geometría simple14:39 min18Técnicas de modelado13:01 min19¿Qué son High Poly y Low Poly?10:31 min20¿Qué es el Modifier Stack?05:54 min
Modelar objetos HighPoly21Modelos Hard Surface05:33 min22Modelos Orgánicos08:27 min23Estilos de modelado04:59 min24Esculpiendo en Zbrush: Introducción08:50 min25Esculpiendo en Zbrush: Assets complejos18:20 min26Esculpiendo en Zbrush: Assets Simples15:23 min
Optimizar los modelos 3D27Smoothing groups y weighted normals08:36 min28De High a Low: método de reducción05:57 min29De High a Low: método de retopología manual12:18 min30De High a Low: decimate y retopología automática. Pros y contras09:45 min31Finalizando en Unreal Engine06:12 min32Conclusión del curso00:59 min