CursosEmpresasBlogLiveConfPrecios

Modelado de la mesa

Clase 8 de 24 • Curso de Modelado 3D usando Blender

Contenido del curso

Introducción a Blender

  • 1
    Bienvenida al curso

    Bienvenida al curso

    02:36 min
  • 2
    Conoce el proyecto

    Conoce el proyecto

    01:16 min

Conoce la interfaz

  • 3
    Instalación de Blender

    Instalación de Blender

    01:23 min
  • 4
    Conceptos básicos de geometría

    Conceptos básicos de geometría

    01:52 min
  • 5
    Conocer la interfaz

    Conocer la interfaz

    06:43 min
  • 6
    Ahondar en la interfaz

    Ahondar en la interfaz

    10:44 min

Modelado

  • 7
    ¿Cómo se crea un proyecto?

    ¿Cómo se crea un proyecto?

    04:31 min
  • 8
    Modelado de la mesa

    Modelado de la mesa

    Viendo ahora
  • 9
    Modelado de lámpara

    Modelado de lámpara

    14:44 min
  • 10
    Modelado del cable de la lámpara

    Modelado del cable de la lámpara

    05:36 min
  • 11
    Modelado de pantalla y soporte

    Modelado de pantalla y soporte

    08:35 min
  • 12
    Modelado de teclado y mouse

    Modelado de teclado y mouse

    11:43 min
  • 13
    Modelado de matera y cactus

    Modelado de matera y cactus

    15:35 min
  • 14
    Modelado de espinas del cactus

    Modelado de espinas del cactus

    03:30 min

Materiales

  • 15
    Principled BSDF

    Principled BSDF

    00:54 min
  • 16
    Aplicación de materiales de la mesa

    Aplicación de materiales de la mesa

    16:56 min
  • 17
    Aplicación de materiales metálicos: computador y patas de la mesa

    Aplicación de materiales metálicos: computador y patas de la mesa

    11:37 min
  • 18
    Materiales que emiten luz

    Materiales que emiten luz

    07:15 min
  • 19
    Materiales del cactus

    Materiales del cactus

    07:31 min

Escena: luz y acabados

  • 20
    Creación de cámaras

    Creación de cámaras

    06:20 min
  • 21
    Aplicación de luces

    Aplicación de luces

    06:25 min

Render

  • 22
    Render: specs

    Render: specs

    06:37 min
  • 23
    Bonus: insertar silla y descarga de recursos

    Bonus: insertar silla y descarga de recursos

    08:49 min
  • 24
    Bonus: transformación a modo nocturno

    Bonus: transformación a modo nocturno

    05:18 min
Tomar examen

Escuelas

  • Desarrollo Web
    • Fundamentos del Desarrollo Web Profesional
    • Diseño y Desarrollo Frontend
    • Desarrollo Frontend con JavaScript
    • Desarrollo Frontend con Vue.js
    • Desarrollo Frontend con Angular
    • Desarrollo Frontend con React.js
    • Desarrollo Backend con Node.js
    • Desarrollo Backend con Python
    • Desarrollo Backend con Java
    • Desarrollo Backend con PHP
    • Desarrollo Backend con Ruby
    • Bases de Datos para Web
    • Seguridad Web & API
    • Testing Automatizado y QA para Web
    • Arquitecturas Web Modernas y Escalabilidad
    • DevOps y Cloud para Desarrolladores Web
  • English Academy
    • Inglés Básico A1
    • Inglés Básico A2
    • Inglés Intermedio B1
    • Inglés Intermedio Alto B2
    • Inglés Avanzado C1
    • Inglés para Propósitos Específicos
    • Inglés de Negocios
  • Marketing Digital
    • Fundamentos de Marketing Digital
    • Marketing de Contenidos y Redacción Persuasiva
    • SEO y Posicionamiento Web
    • Social Media Marketing y Community Management
    • Publicidad Digital y Paid Media
    • Analítica Digital y Optimización (CRO)
    • Estrategia de Marketing y Growth
    • Marketing de Marca y Comunicación Estratégica
    • Marketing para E-commerce
    • Marketing B2B
    • Inteligencia Artificial Aplicada al Marketing
    • Automatización del Marketing
    • Marca Personal y Marketing Freelance
    • Ventas y Experiencia del Cliente
    • Creación de Contenido para Redes Sociales
  • Inteligencia Artificial y Data Science
    • Fundamentos de Data Science y AI
    • Análisis y Visualización de Datos
    • Machine Learning y Deep Learning
    • Data Engineer
    • Inteligencia Artificial para la Productividad
    • Desarrollo de Aplicaciones con IA
    • AI Software Engineer
  • Ciberseguridad
    • Fundamentos de Ciberseguridad
    • Hacking Ético y Pentesting (Red Team)
    • Análisis de Malware e Ingeniería Forense
    • Seguridad Defensiva y Cumplimiento (Blue Team)
    • Ciberseguridad Estratégica
  • Liderazgo y Habilidades Blandas
    • Fundamentos de Habilidades Profesionales
    • Liderazgo y Gestión de Equipos
    • Comunicación Avanzada y Oratoria
    • Negociación y Resolución de Conflictos
    • Inteligencia Emocional y Autogestión
    • Productividad y Herramientas Digitales
    • Gestión de Proyectos y Metodologías Ágiles
    • Desarrollo de Carrera y Marca Personal
    • Diversidad, Inclusión y Entorno Laboral Saludable
    • Filosofía y Estrategia para Líderes
  • Diseño de Producto y UX
    • Fundamentos de Diseño UX/UI
    • Investigación de Usuarios (UX Research)
    • Arquitectura de Información y Usabilidad
    • Diseño de Interfaces y Prototipado (UI Design)
    • Sistemas de Diseño y DesignOps
    • Redacción UX (UX Writing)
    • Creatividad e Innovación en Diseño
    • Diseño Accesible e Inclusivo
    • Diseño Asistido por Inteligencia Artificial
    • Gestión de Producto y Liderazgo en Diseño
    • Diseño de Interacciones Emergentes (VUI/VR)
    • Desarrollo Web para Diseñadores
    • Diseño y Prototipado No-Code
  • Contenido Audiovisual
    • Fundamentos de Producción Audiovisual
    • Producción de Video para Plataformas Digitales
    • Producción de Audio y Podcast
    • Fotografía y Diseño Gráfico para Contenido Digital
    • Motion Graphics y Animación
    • Contenido Interactivo y Realidad Aumentada
    • Estrategia, Marketing y Monetización de Contenidos
  • Desarrollo Móvil
    • Fundamentos de Desarrollo Móvil
    • Desarrollo Nativo Android con Kotlin
    • Desarrollo Nativo iOS con Swift
    • Desarrollo Multiplataforma con React Native
    • Desarrollo Multiplataforma con Flutter
    • Arquitectura y Patrones de Diseño Móvil
    • Integración de APIs y Persistencia Móvil
    • Testing y Despliegue en Móvil
    • Diseño UX/UI para Móviles
  • Diseño Gráfico y Arte Digital
    • Fundamentos del Diseño Gráfico y Digital
    • Diseño de Identidad Visual y Branding
    • Ilustración Digital y Arte Conceptual
    • Diseño Editorial y de Empaques
    • Motion Graphics y Animación 3D
    • Diseño Gráfico Asistido por Inteligencia Artificial
    • Creatividad e Innovación en Diseño
  • Programación
    • Fundamentos de Programación e Ingeniería de Software
    • Herramientas de IA para el trabajo
    • Matemáticas para Programación
    • Programación con Python
    • Programación con JavaScript
    • Programación con TypeScript
    • Programación Orientada a Objetos con Java
    • Desarrollo con C# y .NET
    • Programación con PHP
    • Programación con Go y Rust
    • Programación Móvil con Swift y Kotlin
    • Programación con C y C++
    • Administración Básica de Servidores Linux
  • Negocios
    • Fundamentos de Negocios y Emprendimiento
    • Estrategia y Crecimiento Empresarial
    • Finanzas Personales y Corporativas
    • Inversión en Mercados Financieros
    • Ventas, CRM y Experiencia del Cliente
    • Operaciones, Logística y E-commerce
    • Gestión de Proyectos y Metodologías Ágiles
    • Aspectos Legales y Cumplimiento
    • Habilidades Directivas y Crecimiento Profesional
    • Diversidad e Inclusión en el Entorno Laboral
    • Herramientas Digitales y Automatización para Negocios
  • Blockchain y Web3
    • Fundamentos de Blockchain y Web3
    • Desarrollo de Smart Contracts y dApps
    • Finanzas Descentralizadas (DeFi)
    • NFTs y Economía de Creadores
    • Seguridad Blockchain
    • Ecosistemas Blockchain Alternativos (No-EVM)
    • Producto, Marketing y Legal en Web3
  • Recursos Humanos
    • Fundamentos y Cultura Organizacional en RRHH
    • Atracción y Selección de Talento
    • Cultura y Employee Experience
    • Gestión y Desarrollo de Talento
    • Desarrollo y Evaluación de Liderazgo
    • Diversidad, Equidad e Inclusión
    • AI y Automatización en Recursos Humanos
    • Tecnología y Automatización en RRHH
  • Finanzas e Inversiones
    • Fundamentos de Finanzas Personales y Corporativas
    • Análisis y Valoración Financiera
    • Inversión y Mercados de Capitales
    • Finanzas Descentralizadas (DeFi) y Criptoactivos
    • Finanzas y Estrategia para Startups
    • Inteligencia Artificial Aplicada a Finanzas
    • Domina Excel
    • Financial Analyst
    • Conseguir trabajo en Finanzas e Inversiones
  • Startups
    • Fundamentos y Validación de Ideas
    • Estrategia de Negocio y Product-Market Fit
    • Desarrollo de Producto y Operaciones Lean
    • Finanzas, Legal y Fundraising
    • Marketing, Ventas y Growth para Startups
    • Cultura, Talento y Liderazgo
    • Finanzas y Operaciones en Ecommerce
    • Startups Web3 y Blockchain
    • Startups con Impacto Social
    • Expansión y Ecosistema Startup
  • Cloud Computing y DevOps
    • Fundamentos de Cloud y DevOps
    • Administración de Servidores Linux
    • Contenerización y Orquestación
    • Infraestructura como Código (IaC) y CI/CD
    • Amazon Web Services
    • Microsoft Azure
    • Serverless y Observabilidad
    • Certificaciones Cloud (Preparación)
    • Plataforma Cloud GCP

Platzi y comunidad

  • Platzi Business
  • Live Classes
  • Lanzamientos
  • Executive Program
  • Trabaja con nosotros
  • Podcast

Recursos

  • Manual de Marca

Soporte

  • Preguntas Frecuentes
  • Contáctanos

Legal

  • Términos y Condiciones
  • Privacidad
  • Tyc promociones
Reconocimientos
Reconocimientos
Logo reconocimientoTop 40 Mejores EdTech del mundo · 2024
Logo reconocimientoPrimera Startup Latina admitida en YC · 2014
Logo reconocimientoPrimera Startup EdTech · 2018
Logo reconocimientoCEO Ganador Medalla por la Educación T4 & HP · 2024
Logo reconocimientoCEO Mejor Emprendedor del año · 2024
De LATAM conpara el mundo
YoutubeInstagramLinkedInTikTokFacebookX (Twitter)Threads

      Comentarios

        Ihared Sefiroth Hernández Arias

        Ihared Sefiroth Hernández Arias

        student•
        hace 4 años

        ¿No hay NumberPad?

        • Ve a las preferencias que se encuentran en Edit y despues da click en Preferences
        • Ve a la opción Input
        • Activa la opción Emulate Numpad

        ¡Listo!

        Ahora puedes emularlo con los números 1 2 3 4 5 6 7 8 9 0 del teclado

          david roberto urquiza rivera

          david roberto urquiza rivera

          student•
          hace 4 años

          gracias <3 sefiroth Hernández

          Maury Sugheiry Alcalá Romero

          Maury Sugheiry Alcalá Romero

          student•
          hace 4 años

          Muchas gracias

        Alejandro Anaya

        Alejandro Anaya

        student•
        hace 4 años

        :computer:LISTADO DE SHORTCUTS QUE SE VIERON EN CLASE:computer: +PLUS OTROS QUE ENCONTRE MUY :fire:UTILES:fire: PARA BLENDER CON TRADUCCIÓN ESPAÑOL <-> ENGLISH

        Mover y ventana gráfica:

        • S = Escala

        • G = Mover, seleccionar Objeto y después de esto puede escribir (X | Y | Z) para elegir el eje.

        • Botón central del ratón (mantener) = vista giratoria

        • Desplazamiento del ratón (arriba-abajo) = Zoom - , Zoom +

        • Mayús + botón central del ratón (mantener) = panorámica (mover vista):fire:

        • Shift + B = Seleccionar área Zoom :fire:

        • TAB = Cambiar entre: Modo de edición/ Modo de objeto

        • Mayús + Clic derecho = Mover punto de control origen

        • Alt + Z = Alternar Rayos-X

        • Z = Cambiar modo de sombra:fire:

        • Alt + Shift + Z= Alternar superposiciones como gizmos y contornos:fire:

        Vistas, prespectivas:

        • Numpad 7 = Vista de de arriba
        • Numpad 1 = Vista frontal
        • Numpad 3 = Vista derecha
        • Numpad 9 = Vista contraria a la actual o vista de usuario (:fire: Has la prueba usando la prespectiva 1 que es la front y luego presiona 9 que nos dará la contraria osea back)
        • Numpad / = Vista local de los objetos selecionados (:fire: Oculta los no seleccionados)

        Modo de objeto:

        • Shift + A = Add, Agregar, Abre el menú para agregar: Malla, Curva...

        Modo de edición:

        • Shift + A = Malla, Abre el menú malla: Plano, Curva, Círculo...

        • 1 = Selección de vértice

        • 2 = Selección de borde

        • 3 = Selección de cara

        • E = Extruir

        • Alt + B = Bisel


        Move & Viewport:

        • S = Scale

        • G = Move select Object an after this can type (X | Y | Z) to choose axis.

        • Mouse Middle Button (Hold) = Rotar viewport

        • Mouse Scroll (Up-Down) = Zoom - , Zoom +

        • Shift + Mouse Middle Button (Hold) = Pan (Move view):fire:

        • Shift + B = Select area Zoom :fire:

        • TAB = Change btwn: Edit Mode/ Object Mode

        • Shift + Right Click = Move control point origin

        • Alt + Z = Toggle X-Ray

        • Z = Change shade mode :fire:

        • Alt + Shift + Z = Togle overlays like gizmos and outlines:fire:

        Object Mode:

        • Shift + A = Add, Agregar, Abre el menú para agregar: Mesh, Curve...

        Edit Mode:

        • Shift + A = Mesh, Abre el menú mesh: Plane, Curve, Circle...

        • 1 = Vertex select

        • 2 = Edge select

        • 3 = Face select

        • e = Extrude

        • Alt + B = Bevel

        Views, perspectives:

        • Numpad 7 = Top view
        • Numpad 1 = Front View
        • Numpad 3 = Right View
        • Numpad 9 = Opposite view to current or user view :fire:
        • Numpad / = Local selected objects view (:fire: Hide not selected objects)
          Fabio Peláez Miguel

          Fabio Peláez Miguel

          student•
          hace 4 años

          Gracias amigo ;D

          Diaz Mauricio

          Diaz Mauricio

          student•
          hace 4 años

          Super

        Usuario anónimo

        Usuario anónimo

        user•
        hace 4 años

        El curso debe ser bueno pero este señor no habla, corre y se supone que es un curso básico para entender. La chica es buena pero el Man es pésimo, no explica, el va trabajando a su ritmo y ya. Mal curso, no lo recomiendo.

          Carlos Ernesto Pupo Toledo

          Carlos Ernesto Pupo Toledo

          student•
          hace 4 años

          Yo tuve que ponerlo en 0.85x y complementarlo con videos de youtube para entender de donde saca las cosas

          Rafael Robles Colinas

          Rafael Robles Colinas

          student•
          hace 4 años

          Me costo mucho conseguir terminar la mesa, se me presentaron muchos errores, pero decidí calmarme y revisar poco a poco que estaba mal y al final dio frutos.

        Jose Antonio Olpo Vilca

        Jose Antonio Olpo Vilca

        student•
        hace 4 años

        Trate de copiar otro modelo de mesa para retarme y este es el resultado :D.

        Mesa.png
          Salvador Ariza Angeles

          Salvador Ariza Angeles

          student•
          hace 4 años

          Te salió muy bien, ¿Esta ha sido la primera vez que usas blender o desde antes lo usabas? (curiosidad) Yo llevo meses usando blender y me enamoré de sus herramientas y características.

        David Rodriguez Postigo

        David Rodriguez Postigo

        student•
        hace 4 años

        Un listado de los shortcuts o atajos de teclado esenciales para navegacion y seleccion y edicion mas usados en Blender: .

          Paula Gomez

          Paula Gomez

          student•
          hace 4 años

          Muchas gracias por compartirlo, me sirvio de mucho. 😄

          Diaz Mauricio

          Diaz Mauricio

          student•
          hace 4 años

          Gracias

        Art Michel

        Art Michel

        student•
        hace 4 años
        • ¿Cómo selecciono modo vértices en Blender?
        • Con 1
        • Y como veo la vista frontal.
        • Con el otro 1 😵‍💫
          Laura Rodriguez

          Laura Rodriguez

          student•
          hace 3 años

          Es que en blender los comandos que se ejecutan con los números del numpad son distintos que los que se ejecutan con el teclado numeérico que está sobre las letras.

        Julian Andres Cano Orozco

        Julian Andres Cano Orozco

        student•
        hace 4 años

        Muy interesante el curso y genial hasta ahora, solo que no lo veo tan hecho para completos principiantes.

          Oscar Ortega Cabello

          Oscar Ortega Cabello

          student•
          hace 4 años

          Si pues, con un poco de práctica se le domina, me costó terminar esta clase.

          Erik Urgilés

          Erik Urgilés

          student•
          hace 4 años

          exacto, unas cosas muy muy básicas y de ahí salta a shortcuts sin ninguna explicación, alguien que no haya hecho 3d antes probablemente la tiene difícil.

        Holman Alexis Lesmes Calderon

        Holman Alexis Lesmes Calderon

        student•
        hace 3 años

        Debo decir que el curso es demasiado rápido, me refiero a que tenemos que llevar la mirada a los atajos que el usa, a lo que dice y a lo que hace en blender, super complicado, la idea no es repetir lo mismo 500 veces para ver que teclas presiono, y si es asi, pienso que debieron hacer una clase con estos atajos para poder tener idea que hacia cada cosa, super engorroso y de las peores clases que he visto en mis casi 50 cursos vistos hasta ahora.

        Pablo Mederos

        Pablo Mederos

        student•
        hace 4 años

        No puedo seguir el video, una pena. Sigo los pasos uno a uno. Ya empezé el proyecto unas 10 o 12 veces pero cuando llego a la parte de los cajones, no me queda igual. No puedo crear los cajones. Creo que este video va muy rápido, y pese a que se puede adelantar, atrasar, o pausar, no me queda claro en detalles para qué es cada herramienta que activamos. Creo que es un caso en el que la documentación explica más que un curso.

        Lilia Romero

        Lilia Romero

        student•
        hace 3 años

        Estimado Platzi... ¿Podrían anexar una clase donde se explique detalladamente cada shortcut y comando? Efectivamente el profesor va muy rápido dando por hecho que todos conocemos cada atajo y función del programa. Soy principiante y cuesta mucho trabajo entender de donde saca ciertas cosas las cuales no se han explicado antes. Gracias.

        Rafael Robles Colinas

        Rafael Robles Colinas

        student•
        hace 4 años

        Importante Leí bastantes comentarios negativos debido a la rapidez en que el profesor esta explicando

        • Baja la velocidad del video

        • Confirma siempre las teclas que presiona en el lado inferior izquierdo

        • Verifica bien las capas con detalle(Hasta lo mas mínimo podría solucionar tu problema)

        • Si nada de lo anterior funciona, el arma que nunca falla, ve a grupos de telegram del curso (Blender) y pide ayuda, los estudiantes mas destacados e incluso los profesores saltaran de inmediato para ayudarte

        En un entorno de trabajo REAL estas cosas van a pasar, te sentirás perdido, vas a querer tirar todo a la basura, asustado, con rabia, nada te va a funcionar si te envuelves en pensamientos negativos, Se que es repetitivo, pero cálmate un poco y vuelve a intentarlo, Si algo es seguro es que lo vas a lograr

        mesa.png
          Cassandra Tello

          Cassandra Tello

          student•
          hace 4 años

          Qué buen comentario, ¡gracias!

          Holman Alexis Lesmes Calderon

          Holman Alexis Lesmes Calderon

          student•
          hace 3 años

          pero esto no es un entorno real de trabajo es un curso, y lo ideal es que la persona también sepa enseñar. deberían es actualizarlo y hacerlo mas amistoso a las personas que no saben un pito de blender y vienen a aprender de cero, dejemos de justificar a los profes que también se les puede corregir!

        Vilmarys Rodriguez

        Vilmarys Rodriguez

        student•
        hace 4 años

        Este video va muy rapido, no dice como se selecciona escalar o las opciones para hacer lo que hace que no sea en el teclado.

        rodrigo leguia

        rodrigo leguia

        student•
        hace 4 años

        Pasamos de ir en primera con la teacher a ir en un formula 1, no paro de pausar y repetir cada 2x3 jajaja me gusta

          David Solorzano Montoya

          David Solorzano Montoya

          student•
          hace 2 años

          Este comentario muy a punto, me hiciste reír

        Héctor Alonso Padilla Ramírez

        Héctor Alonso Padilla Ramírez

        student•
        hace 4 años

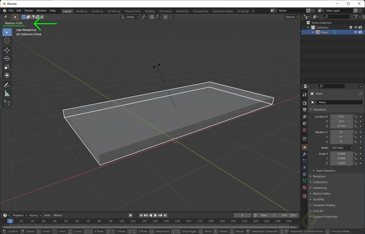
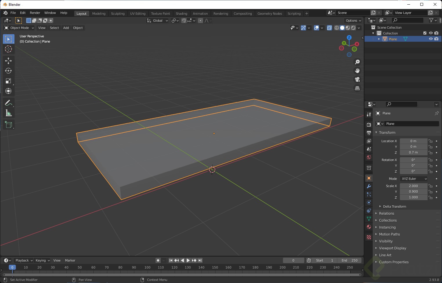
        Si quieren modificar un objeto con valores numérico (para ser más precisos con los tamaños) sigan estos pasos:


        1. Seleccionen su objeto
          Captura de pantalla 2022-03-19 221323.jpg
        2. Presionen la tecla S para escalar; R para rotar; etc y en la esquina superior izquierda, arriba de la barra de herramientas, aparece la opción ++Rotation++ seguido de unos números, eso quiere decir que pueden aplicar la modificación
          Captura de pantalla 2022-03-19 221406.jpg
        3. En este momento pueden ingresar el valor número que más les convenga, con la finalidad de que sea más preciso la modificación que le estén aplicando al objeto
          Captura de pantalla 2022-03-19 221500.jpg
          Pueden utilizar el teclado alfanumérico o el teclado numérico
        4. Otra forma de modificar un objeto es oprimiendo la tecla CTRL + SHIFT
        Lorena Rizk

        Lorena Rizk

        student•
        hace 4 años
        aporte.png
        asi va mi mesita :)
        Rubén Darío Rivera Rojas

        Rubén Darío Rivera Rojas

        student•
        hace 4 años

        El problema es que él dice "oprima control + b o x comando" sin explicar realmente qué es lo que hace, es simplemente seguir instrucciones y ya. Hay gente que apenas recién instalada la aplicación y ni siquiera está configurar para realizar las acciones que él hacen el tutorial por ejemplo el simple hecho de oprimir 7 para el punto de vista. Yo me demoré casi una hora realizando la misma tarea, solo que aprendiendo que hay q comandos que funcionan en modo objeto y otros en modo editar objeto, detallando cosas que el profe no explica o lo omite.

        Augusto Monge

        Augusto Monge

        student•
        hace 2 años

        He observado en varios tutoriales de Blender y 3DS MAX que a menudo se modela "al ojo por ciento", sin emplear medidas exactas o configurar las unidades del entorno en milímetros desde el inicio. Aunque esta aproximación puede ser adecuada para proyectos estilizados o caricaturescos, creo firmemente que el uso de medidas reales puede mejorar significativamente la calidad y el realismo de los trabajos en 3D.

        Recuerdo haber trabajado en un proyecto 3D para la universidad en 2006 usando 3DS MAX. A pesar de no recibir instrucciones sobre el uso de medidas precisas, me esforcé por implementarlas y los resultados fueron notablemente buenos para apenas cuatro semanas de aprendizaje (video acá ). El uso de medidas reales otorgó a mi trabajo un nivel de realismo que no hubiera sido posible de otra manera (Aclaro que mi compañera hizo el monitor, mouse y teclado, así, al ojo por ciento, y puedes ver la diferencia en los estilos).

        Sugiero que en los tutoriales de Blender y 3DS MAX se haga hincapié en la importancia de configurar las unidades de medida desde el principio y se demuestre cómo el uso de medidas exactas en el modelado puede elevar la calidad del trabajo final. Esto no solo beneficiará a quienes buscan resultados más realistas, sino que también proporcionará una base sólida de habilidades para los principiantes en modelado 3D. Saludos

          Alonso Díaz

          Alonso Díaz

          student•
          hace 8 meses

          Excelente aportación @Augusto Monge 💯 Muchas gracias por hacer mención del uso de dimensiones reales, lo cual respaldo: es un valor agregado de alta calidad en esta industria 👌🏼

          Eduardo Hernandez

          Eduardo Hernandez

          student•
          hace 2 días

          Comparto tu opinión

        Francisco Rafael Alcaraz Macías

        Francisco Rafael Alcaraz Macías

        student•
        hace 2 años

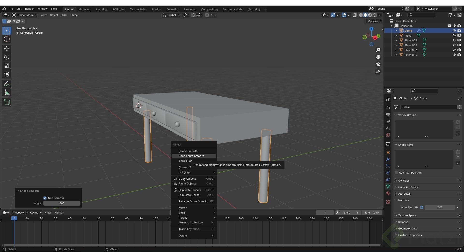
        Estoy haciendo este ejercicio en 2024 en la versión 4.0 y se puede activar el Shade Auto Smooth directamente desde el menu contextual del click derecho

        Untitled.jpg

          Christian Castillo

          Christian Castillo

          student•
          hace 10 meses

          basicamente es un acceso al modificador auto shade

        Norbey Alzate Betancur

        Norbey Alzate Betancur

        student•
        hace 4 años

        no se si soy el único, pero encontré muchos problemas con este curso, en particular este video para ejecutar las acciones en mac (y en el portátil que tengo con Windows tampoco) se vuelve bastante frustrante no poder avanzar, ya que no se encuentran las funciones.

        Ej. No sé cómo hizo para mover el objeto en el segundo 0:41

        Ahí me quede

          González Gerardo

          González Gerardo

          student•
          hace 4 años

          También tengo mac, para mover el objeto solo es seleccionarlo, presionar la letra g y luego la letra para donde lo quieras mover (x, z, y)

          Laura Rodriguez

          Laura Rodriguez

          student•
          hace 3 años

          En el segundo : hace un escalamiento del objeto en un solo eje. presionas la tecla S y para anclar el eje en el que deseas hacer la deformación presionas la tecla del eje correspondiente (en este caso X) y mueves el mouse para escalar lo que necesites. cuando ya lo hayas hecho das clic izq para aplicar el cambio

        Matias Sebastian Lovato

        Matias Sebastian Lovato

        student•
        hace 4 años

        10:54 el profe se olvido de seleccionar las perillas XD del medio y de la izquierda asique no se olviden de seleccionarlas