CursosEmpresasBlogLiveConfPrecios

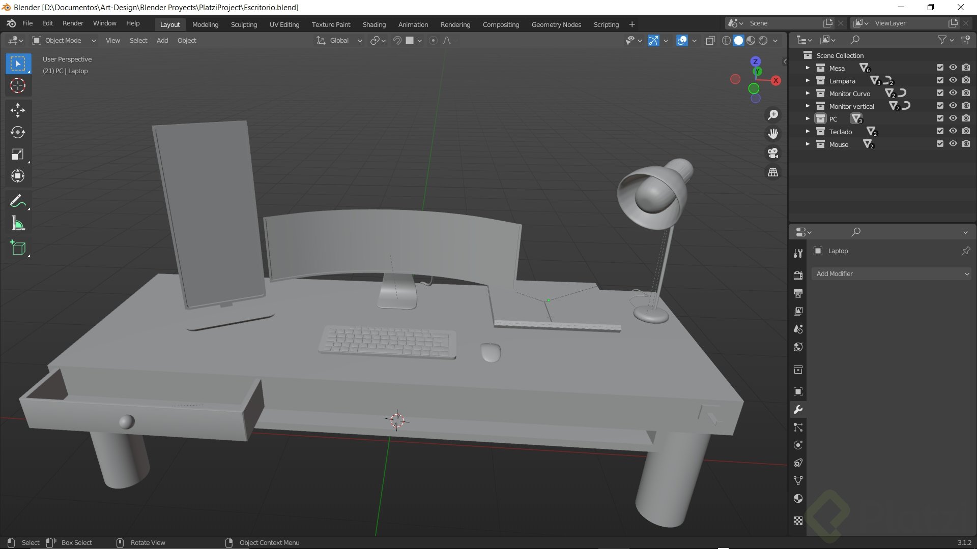
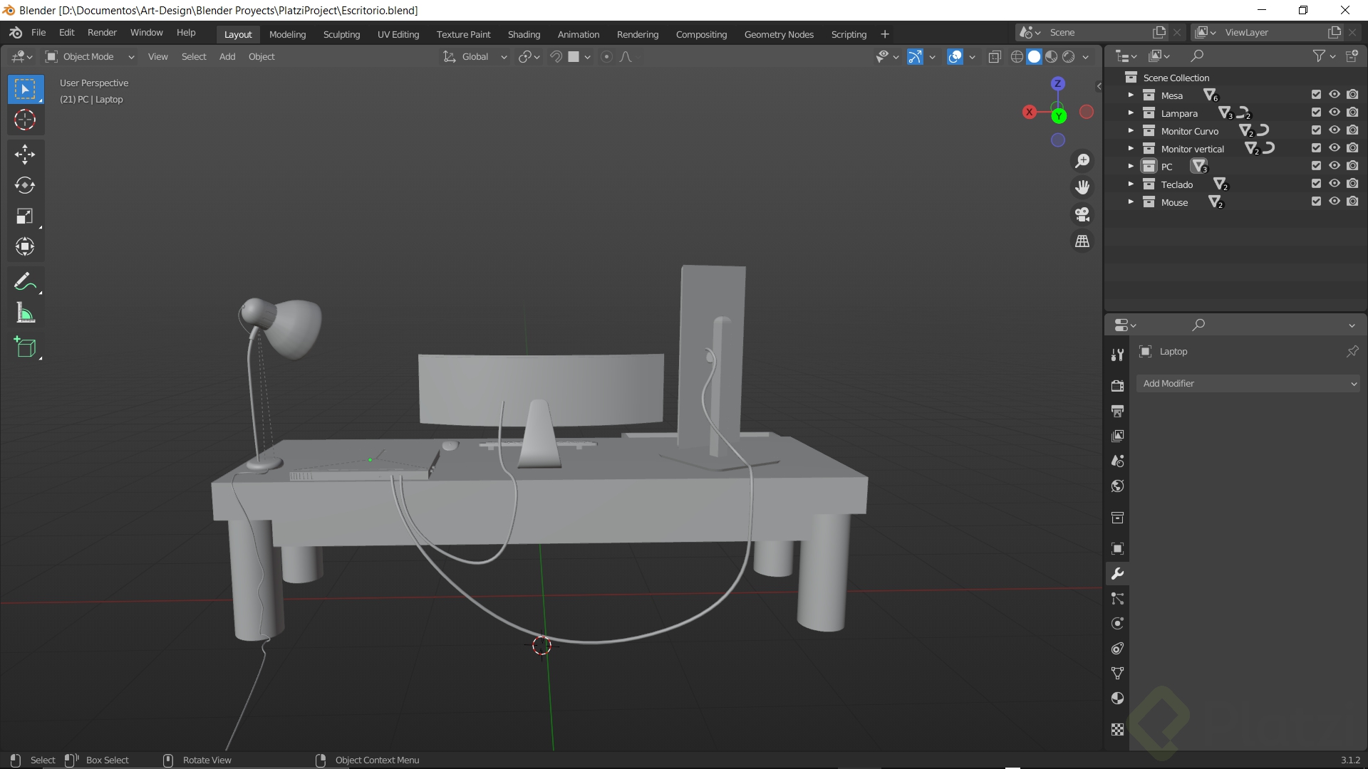
Modelado de teclado y mouse

Clase 12 de 24 • Curso de Modelado 3D usando Blender

Contenido del curso

Introducción a Blender

  • 1
    Bienvenida al curso

    Bienvenida al curso

    02:36 min
  • 2
    Conoce el proyecto

    Conoce el proyecto

    01:16 min

Conoce la interfaz

  • 3
    Instalación de Blender

    Instalación de Blender

    01:23 min
  • 4
    Conceptos básicos de geometría

    Conceptos básicos de geometría

    01:52 min
  • 5
    Conocer la interfaz

    Conocer la interfaz

    06:43 min
  • 6
    Ahondar en la interfaz

    Ahondar en la interfaz

    10:44 min

Modelado

  • 7
    ¿Cómo se crea un proyecto?

    ¿Cómo se crea un proyecto?

    04:31 min
  • 8
    Modelado de la mesa

    Modelado de la mesa

    11:29 min
  • 9
    Modelado de lámpara

    Modelado de lámpara

    14:44 min
  • 10
    Modelado del cable de la lámpara

    Modelado del cable de la lámpara

    05:36 min
  • 11
    Modelado de pantalla y soporte

    Modelado de pantalla y soporte

    08:35 min
  • 12
    Modelado de teclado y mouse

    Modelado de teclado y mouse

    Viendo ahora
  • 13
    Modelado de matera y cactus

    Modelado de matera y cactus

    15:35 min
  • 14
    Modelado de espinas del cactus

    Modelado de espinas del cactus

    03:30 min

Materiales

  • 15
    Principled BSDF

    Principled BSDF

    00:54 min
  • 16
    Aplicación de materiales de la mesa

    Aplicación de materiales de la mesa

    16:56 min
  • 17
    Aplicación de materiales metálicos: computador y patas de la mesa

    Aplicación de materiales metálicos: computador y patas de la mesa

    11:37 min
  • 18
    Materiales que emiten luz

    Materiales que emiten luz

    07:15 min
  • 19
    Materiales del cactus

    Materiales del cactus

    07:31 min

Escena: luz y acabados

  • 20
    Creación de cámaras

    Creación de cámaras

    06:20 min
  • 21
    Aplicación de luces

    Aplicación de luces

    06:25 min

Render

  • 22
    Render: specs

    Render: specs

    06:37 min
  • 23
    Bonus: insertar silla y descarga de recursos

    Bonus: insertar silla y descarga de recursos

    08:49 min
  • 24
    Bonus: transformación a modo nocturno

    Bonus: transformación a modo nocturno

    05:18 min
Tomar examen

Escuelas

  • Desarrollo Web
    • Fundamentos del Desarrollo Web Profesional
    • Diseño y Desarrollo Frontend
    • Desarrollo Frontend con JavaScript
    • Desarrollo Frontend con Vue.js
    • Desarrollo Frontend con Angular
    • Desarrollo Frontend con React.js
    • Desarrollo Backend con Node.js
    • Desarrollo Backend con Python
    • Desarrollo Backend con Java
    • Desarrollo Backend con PHP
    • Desarrollo Backend con Ruby
    • Bases de Datos para Web
    • Seguridad Web & API
    • Testing Automatizado y QA para Web
    • Arquitecturas Web Modernas y Escalabilidad
    • DevOps y Cloud para Desarrolladores Web
  • English Academy
    • Inglés Básico A1
    • Inglés Básico A2
    • Inglés Intermedio B1
    • Inglés Intermedio Alto B2
    • Inglés Avanzado C1
    • Inglés para Propósitos Específicos
    • Inglés de Negocios
  • Marketing Digital
    • Fundamentos de Marketing Digital
    • Marketing de Contenidos y Redacción Persuasiva
    • SEO y Posicionamiento Web
    • Social Media Marketing y Community Management
    • Publicidad Digital y Paid Media
    • Analítica Digital y Optimización (CRO)
    • Estrategia de Marketing y Growth
    • Marketing de Marca y Comunicación Estratégica
    • Marketing para E-commerce
    • Marketing B2B
    • Inteligencia Artificial Aplicada al Marketing
    • Automatización del Marketing
    • Marca Personal y Marketing Freelance
    • Ventas y Experiencia del Cliente
    • Creación de Contenido para Redes Sociales
  • Inteligencia Artificial y Data Science
    • Fundamentos de Data Science y AI
    • Análisis y Visualización de Datos
    • Machine Learning y Deep Learning
    • Data Engineer
    • Inteligencia Artificial para la Productividad
    • Desarrollo de Aplicaciones con IA
    • AI Software Engineer
  • Ciberseguridad
    • Fundamentos de Ciberseguridad
    • Hacking Ético y Pentesting (Red Team)
    • Análisis de Malware e Ingeniería Forense
    • Seguridad Defensiva y Cumplimiento (Blue Team)
    • Ciberseguridad Estratégica
  • Liderazgo y Habilidades Blandas
    • Fundamentos de Habilidades Profesionales
    • Liderazgo y Gestión de Equipos
    • Comunicación Avanzada y Oratoria
    • Negociación y Resolución de Conflictos
    • Inteligencia Emocional y Autogestión
    • Productividad y Herramientas Digitales
    • Gestión de Proyectos y Metodologías Ágiles
    • Desarrollo de Carrera y Marca Personal
    • Diversidad, Inclusión y Entorno Laboral Saludable
    • Filosofía y Estrategia para Líderes
  • Diseño de Producto y UX
    • Fundamentos de Diseño UX/UI
    • Investigación de Usuarios (UX Research)
    • Arquitectura de Información y Usabilidad
    • Diseño de Interfaces y Prototipado (UI Design)
    • Sistemas de Diseño y DesignOps
    • Redacción UX (UX Writing)
    • Creatividad e Innovación en Diseño
    • Diseño Accesible e Inclusivo
    • Diseño Asistido por Inteligencia Artificial
    • Gestión de Producto y Liderazgo en Diseño
    • Diseño de Interacciones Emergentes (VUI/VR)
    • Desarrollo Web para Diseñadores
    • Diseño y Prototipado No-Code
  • Contenido Audiovisual
    • Fundamentos de Producción Audiovisual
    • Producción de Video para Plataformas Digitales
    • Producción de Audio y Podcast
    • Fotografía y Diseño Gráfico para Contenido Digital
    • Motion Graphics y Animación
    • Contenido Interactivo y Realidad Aumentada
    • Estrategia, Marketing y Monetización de Contenidos
  • Desarrollo Móvil
    • Fundamentos de Desarrollo Móvil
    • Desarrollo Nativo Android con Kotlin
    • Desarrollo Nativo iOS con Swift
    • Desarrollo Multiplataforma con React Native
    • Desarrollo Multiplataforma con Flutter
    • Arquitectura y Patrones de Diseño Móvil
    • Integración de APIs y Persistencia Móvil
    • Testing y Despliegue en Móvil
    • Diseño UX/UI para Móviles
  • Diseño Gráfico y Arte Digital
    • Fundamentos del Diseño Gráfico y Digital
    • Diseño de Identidad Visual y Branding
    • Ilustración Digital y Arte Conceptual
    • Diseño Editorial y de Empaques
    • Motion Graphics y Animación 3D
    • Diseño Gráfico Asistido por Inteligencia Artificial
    • Creatividad e Innovación en Diseño
  • Programación
    • Fundamentos de Programación e Ingeniería de Software
    • Herramientas de IA para el trabajo
    • Matemáticas para Programación
    • Programación con Python
    • Programación con JavaScript
    • Programación con TypeScript
    • Programación Orientada a Objetos con Java
    • Desarrollo con C# y .NET
    • Programación con PHP
    • Programación con Go y Rust
    • Programación Móvil con Swift y Kotlin
    • Programación con C y C++
    • Administración Básica de Servidores Linux
  • Negocios
    • Fundamentos de Negocios y Emprendimiento
    • Estrategia y Crecimiento Empresarial
    • Finanzas Personales y Corporativas
    • Inversión en Mercados Financieros
    • Ventas, CRM y Experiencia del Cliente
    • Operaciones, Logística y E-commerce
    • Gestión de Proyectos y Metodologías Ágiles
    • Aspectos Legales y Cumplimiento
    • Habilidades Directivas y Crecimiento Profesional
    • Diversidad e Inclusión en el Entorno Laboral
    • Herramientas Digitales y Automatización para Negocios
  • Blockchain y Web3
    • Fundamentos de Blockchain y Web3
    • Desarrollo de Smart Contracts y dApps
    • Finanzas Descentralizadas (DeFi)
    • NFTs y Economía de Creadores
    • Seguridad Blockchain
    • Ecosistemas Blockchain Alternativos (No-EVM)
    • Producto, Marketing y Legal en Web3
  • Recursos Humanos
    • Fundamentos y Cultura Organizacional en RRHH
    • Atracción y Selección de Talento
    • Cultura y Employee Experience
    • Gestión y Desarrollo de Talento
    • Desarrollo y Evaluación de Liderazgo
    • Diversidad, Equidad e Inclusión
    • AI y Automatización en Recursos Humanos
    • Tecnología y Automatización en RRHH
  • Finanzas e Inversiones
    • Fundamentos de Finanzas Personales y Corporativas
    • Análisis y Valoración Financiera
    • Inversión y Mercados de Capitales
    • Finanzas Descentralizadas (DeFi) y Criptoactivos
    • Finanzas y Estrategia para Startups
    • Inteligencia Artificial Aplicada a Finanzas
    • Domina Excel
    • Financial Analyst
    • Conseguir trabajo en Finanzas e Inversiones
  • Startups
    • Fundamentos y Validación de Ideas
    • Estrategia de Negocio y Product-Market Fit
    • Desarrollo de Producto y Operaciones Lean
    • Finanzas, Legal y Fundraising
    • Marketing, Ventas y Growth para Startups
    • Cultura, Talento y Liderazgo
    • Finanzas y Operaciones en Ecommerce
    • Startups Web3 y Blockchain
    • Startups con Impacto Social
    • Expansión y Ecosistema Startup
  • Cloud Computing y DevOps
    • Fundamentos de Cloud y DevOps
    • Administración de Servidores Linux
    • Contenerización y Orquestación
    • Infraestructura como Código (IaC) y CI/CD
    • Amazon Web Services
    • Microsoft Azure
    • Serverless y Observabilidad
    • Certificaciones Cloud (Preparación)
    • Plataforma Cloud GCP

Platzi y comunidad

  • Platzi Business
  • Live Classes
  • Lanzamientos
  • Executive Program
  • Trabaja con nosotros
  • Podcast

Recursos

  • Manual de Marca

Soporte

  • Preguntas Frecuentes
  • Contáctanos

Legal

  • Términos y Condiciones
  • Privacidad
  • Tyc promociones
Reconocimientos
Reconocimientos
Logo reconocimientoTop 40 Mejores EdTech del mundo · 2024
Logo reconocimientoPrimera Startup Latina admitida en YC · 2014
Logo reconocimientoPrimera Startup EdTech · 2018
Logo reconocimientoCEO Ganador Medalla por la Educación T4 & HP · 2024
Logo reconocimientoCEO Mejor Emprendedor del año · 2024
De LATAM conpara el mundo
YoutubeInstagramLinkedInTikTokFacebookX (Twitter)Threads

      Comentarios

        Jose Antonio Olpo Vilca

        Jose Antonio Olpo Vilca

        student•
        hace 4 años

        Mi avance, ahí vamos :D

        Avance.png

          Daniel Alejandro Romero

          Daniel Alejandro Romero

          student•
          hace 4 años

          how to curve the display

          Fernando Burgos

          Fernando Burgos

          student•
          hace 4 años

          esto es otro lvl

        Guadalupe de los Angeles Morcillo Zavala

        Guadalupe de los Angeles Morcillo Zavala

        student•
        hace 4 años

        ¿Le das al modificador subdivision y se te desaparece el mouse? Hola yo tambien tenia ese problema del modificador al aplicaselo al mouse, pero por lo que vi es un problema reciente de Blender, asi que lo que hice fue ver un video pero ellos no tenia ese problema hasta que encontre uno donde menciona que el problema es reciente y que no a todos les aparece he aqui la solucion:

        1. Ir a preferencias
        2. Vas a viewport y hasta bajo donde dice subdivision
        3. Deseleccionas la opcion de GPU Subdivision

        Y listo en teoria deberias de ver el mouse con el modificador de Subdivision.

        De todos modos les comporto el link del video, espero y les sea de ayuda :D https://youtu.be/zGiGp8yMSKA

          Oscar Manrique

          Oscar Manrique

          student•
          hace 4 años

          Genial! me salio el mismo error muchas gracias por el aporte ;),

          Juan danilo chamorro Pérez

          Juan danilo chamorro Pérez

          student•
          hace 3 años

          que grande capo

        Fabio Peláez Miguel

        Fabio Peláez Miguel

        student•
        hace 4 años

        Estuvo muy buena la clase, aquí mi otro avance :')

        aa.jpg

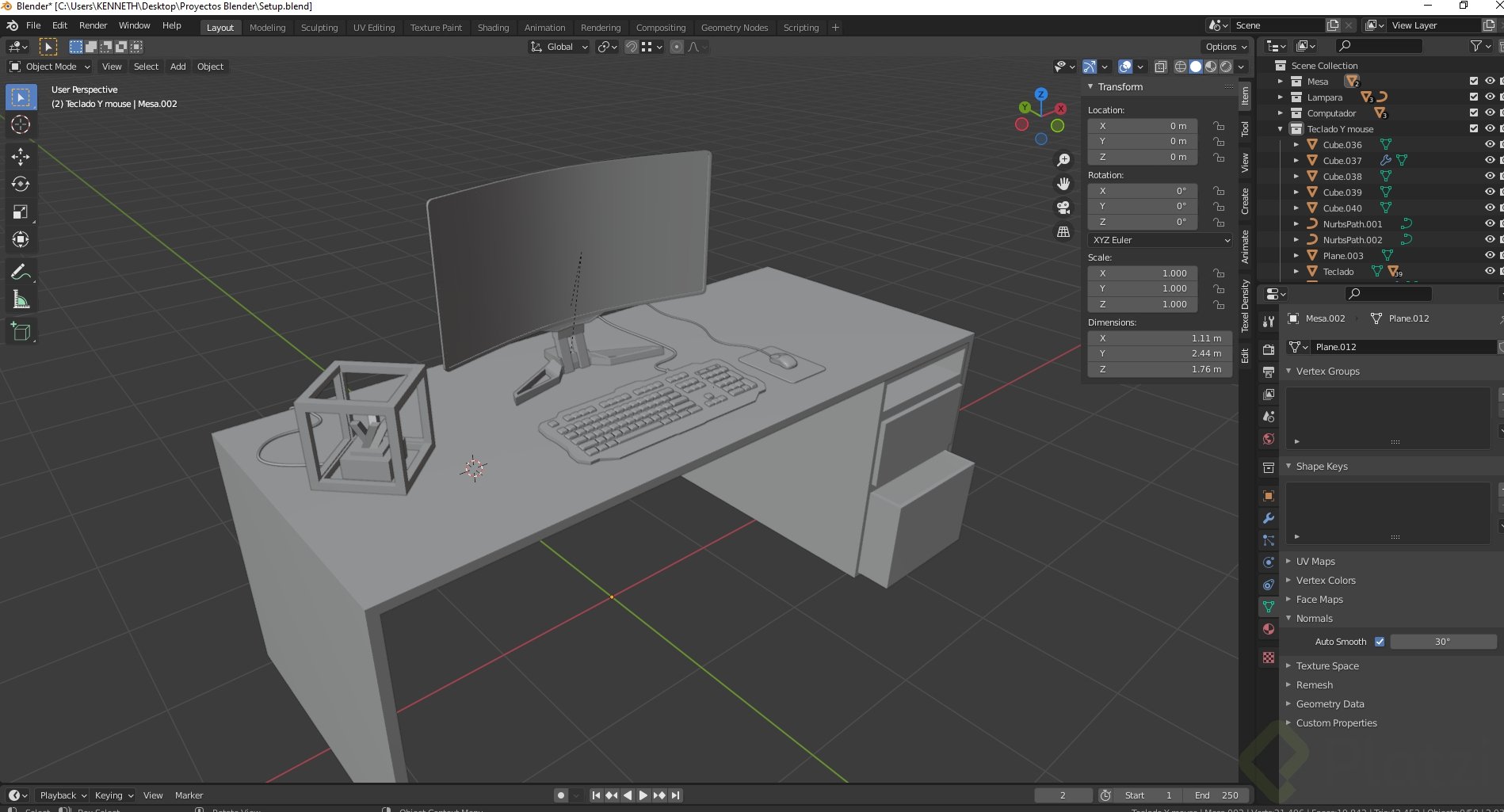
        Kenet Andrés Chungandro Montenegro

        Kenet Andrés Chungandro Montenegro

        student•
        hace 4 años
        setup.PNG
        ronal mora

        ronal mora

        student•
        hace 4 años

        Listo el pollo!!.

        muse teclado.JPG

          Diaz Mauricio

          Diaz Mauricio

          student•
          hace 4 años

          Super

          Maryoli Mosqueda

          Maryoli Mosqueda

          student•
          hace 2 años

          en el hoyo :D

        Facundo Castro

        Facundo Castro

        student•
        hace 4 años

        Mi avance, espero les sirva de inspiración por si quieren agregar algo al suyo 😃

        • 1.png
        • 2.png
        • 3.png
          Juan Carlos

          Juan Carlos

          student•
          hace 4 años

          me encanta que hayas puesto los cables te quedo super!

          Facundo Castro

          Facundo Castro

          student•
          hace 4 años

          @JuanRi muchas gracias hermano, agradezco el feedback, fuerte abrazo hombre

        Juan Diego Sanchez

        Juan Diego Sanchez

        student•
        hace 4 años
        Screenshot 2022-07-23 10.50.53.png
        Screenshot 2022-07-23 10.44.49.png
        Screenshot 2022-07-23 10.51.39.png
        Screenshot 2022-07-23 10.48.22.png

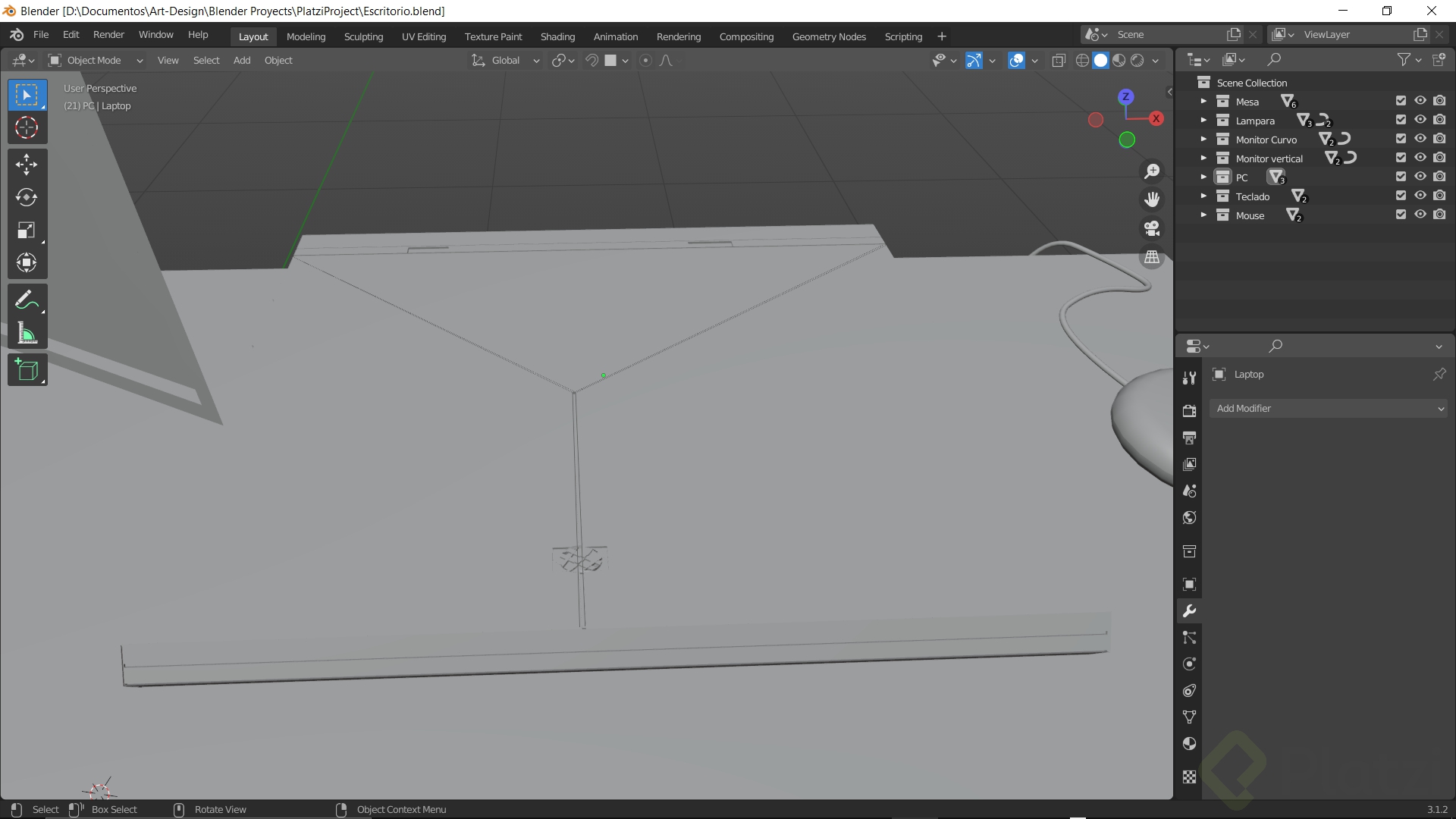
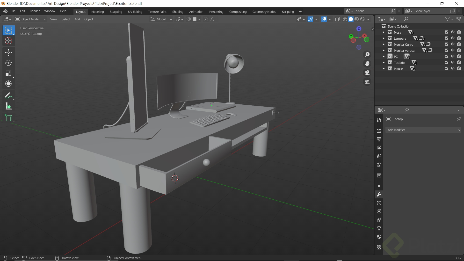
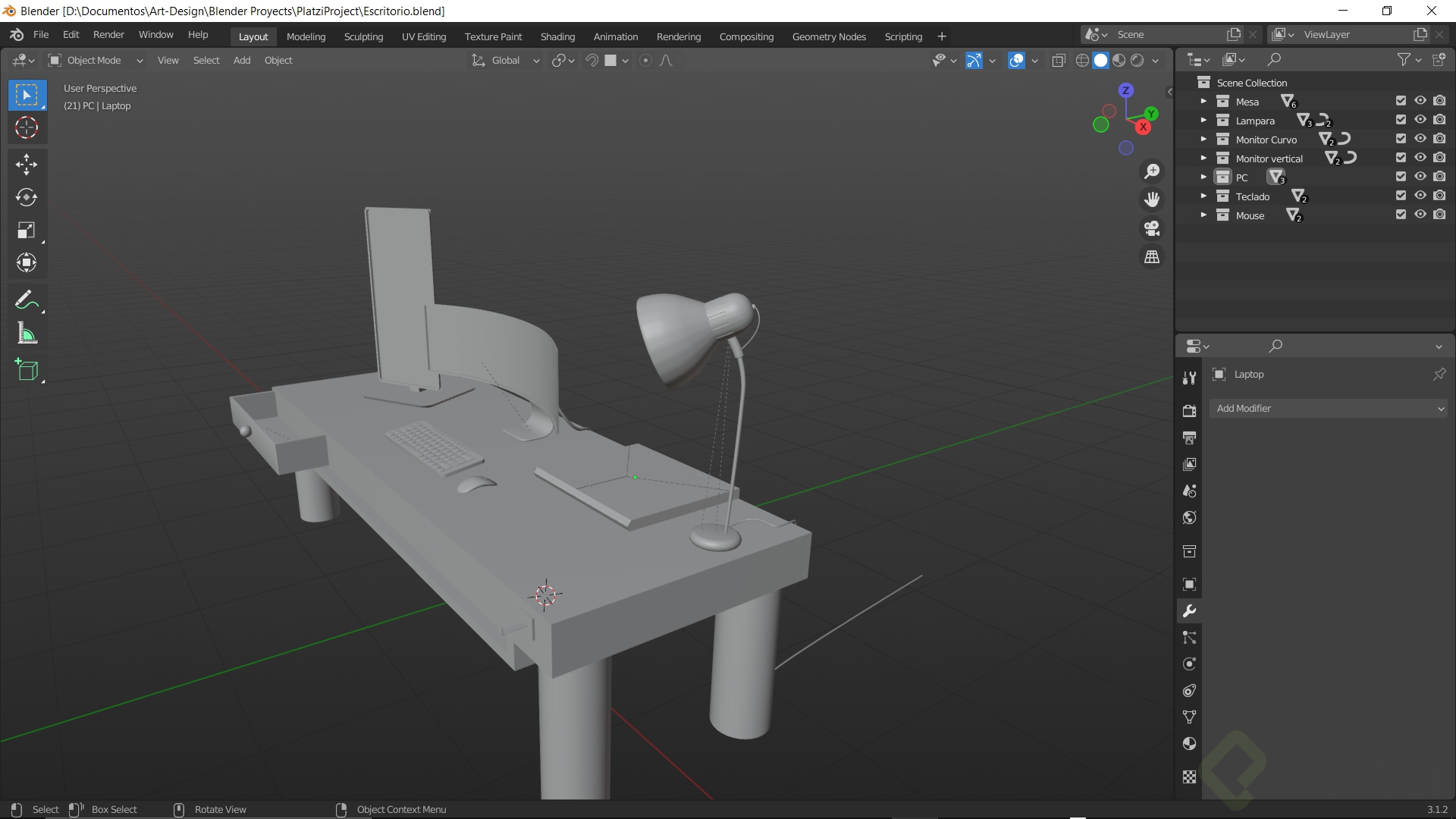
        Listo teclado y mouse, de verdad que un mouse puede llegar a ser algo bastante frustrante de hacer si lo quieres hacer como lo son modelos más convencionales de la vida real y no como el del curso que es bastante simple y minimalista como el de Apple, me frustré bastante, pero logré emular casi en su mayoría al mío propio y aunque no quedé 100% satisfecho me parece que está bien, ya que no quiero estancarme por más tiempo del que estuve. El teclado si me resultó más entretenido y si quedé muy satisfecho con el resultado :)

          Felipe Castro Hernández

          Felipe Castro Hernández

          student•
          hace 3 años

          te quedó realmente increíble y sí, algunas cosas pueden llegar a ser bastante frustrantes ¿me puedes compartir el proceso a través del cual hiciste los detalles del mouse? gracias de antemano

        Darío Gustavo Sanz

        Darío Gustavo Sanz

        student•
        hace 4 años

        Este curso es increible! Aqui esta mi progreso 😁

        Captura de pantalla 2022-07-21 214513.png

        Julian Andres Cano Orozco

        Julian Andres Cano Orozco

        student•
        hace 4 años

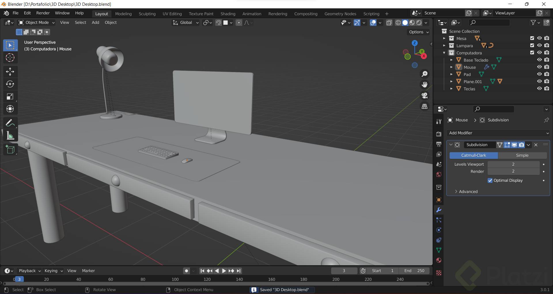
        Cuando aplico el subdivision surface se me desaparece el mouse, alguien sabe porque?

          Nicolas Bello

          Nicolas Bello

          Team Platzi•
          hace 4 años
          1. Ir a preferencias
          2. Vas a viewport y hasta bajo donde dice subdivision
          3. Deseleccionas la opcion de GPU Subdivision
        Diego Alexander Acosta

        Diego Alexander Acosta

        student•
        hace 3 años
        ESCRITORIO BLENDER.png
        Misael Espinosa

        Misael Espinosa

        student•
        hace 4 años

        🧑🏽‍💻

        Screen Shot 2022-03-13 at 22.56.20.png

        IVÁN ROMERO RODRÍGUEZ

        IVÁN ROMERO RODRÍGUEZ

        student•
        hace 4 años

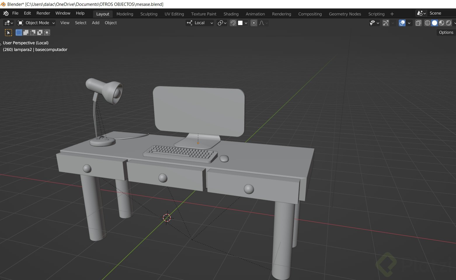
        He aquí lo que llevo de la escena, vinedo otros avances eh notado que si bien todos tienen "Setups" muy bonitos, nadie pone ni una laptop ni un PC conectado a todos esos perifericos, por lo que me tome la libertad de poner una en mi escena.   Espero que les sirva de inspiración si quieren personalizar su proyecto y no saben que poner, y agradezco la retroalimentación que me puedan dar...   P.D. Si tienen alguna duda sobre como hice alguno de los objetos no duden en preguntarme....  

        ModeloSetup_01 - Imgur.png
           
        XsuVQBn - Imgur.png
         
        fnE1u8E - Imgur.png
         
        lU7z23r - Imgur.png
         
        hJGjzzf - Imgur.png
         
        acZd7IR - Imgur.png

          IVÁN ROMERO RODRÍGUEZ

          IVÁN ROMERO RODRÍGUEZ

          student•
          hace 4 años

          Corrección de Typos:  

          • Viendo *
          • He *
          Rafael Robles Colinas

          Rafael Robles Colinas

          student•
          hace 4 años

          Vaya quedo increible!

        Maury Sugheiry Alcalá Romero

        Maury Sugheiry Alcalá Romero

        student•
        hace 4 años

        Cada día mas enamorada de Blender... Acá les dejo mi avance de todo lo que he realizado durante las clases. No avanzo hasta que mi dibujo no está listo. Si te equivocas, revisa, analiza, elimina, comienza de nuevo, no te rindas hasta que lo logres...

        Screen Shot 2022-03-13 at 12.51.33 PM.png

          Diaz Mauricio

          Diaz Mauricio

          student•
          hace 4 años

          Chevere

          Salvador Ariza Angeles

          Salvador Ariza Angeles

          student•
          hace 4 años

          Totalmente de acuerdo

        hector escardo

        hector escardo

        student•
        hace 4 años

        Si tienen problemas con el Bevel del teclado (no les sale las esquinas bien redondeadas), no escalen ni hagan extruir desde Object mode, haganlo desde Edit mode y desde la caras. Aquí lo explican bastante claro: https://www.youtube.com/watch?v=-joacT3Jsu8

          Cristhian Araque

          Cristhian Araque

          student•
          hace 2 años

          Eso me está pasando pero en el video no veo como lo solucionan

        Nadia Gisela Montiel Esquivel

        Nadia Gisela Montiel Esquivel

        student•
        hace 4 años
        Imagen 13-09-22 a las 11.43.jpg
        Brenda Palacio Carrasquilla

        Brenda Palacio Carrasquilla

        student•
        hace 4 años

        Mi avance...

        teclado y mouse.png
        pc mouse tecl.png
        Diego Monge

        Diego Monge

        student•
        hace 4 años

        🤩 Asi va mi Setup!! Le agregue un

        • mouse pad para darle otro toque.
        4.png
        Santiago Gomez

        Santiago Gomez

        student•
        hace 10 meses

        No se como seguirá siendo este curso, pero por ahora estoy bastante decepcionado.

        No nos enseñan a manejar y entender el programa. Simplemente están diciéndonos: "Has esto, has aquello" sin explicar (en muchas ocasiones) que es lo que estamos haciendo o que otras utilidades puede llegar a tener cada una de las funcionalidades.

        Hasta ahora muy flojo el curso y me dejaron sin ganas de seguir mirándolo. Espero que mejore la metodología de enseñanza. Sino, a aprender desde otros sitios web.

          Eric Mariano Madera Cataño

          Eric Mariano Madera Cataño

          student•
          hace 8 meses

          La verdad si me esta dejando mucho que desear, siento que el curso esta siendo algo básico y directo a lo que va pero sin un buen instructor que te de las bases y el razonamiento de lo que estas haciendo :/

          Jorge Samuel Constante Calderón

          Jorge Samuel Constante Calderón

          student•
          hace 4 meses

          EL QUE QUIERE APRENDER APRENDE POR SI MISMO Y NO ESPERA A QUE ALGUIEN LE EXPLIQUE TODO😎😉

        Cindy Vaneza Torres Soler

        Cindy Vaneza Torres Soler

        student•
        hace 3 años

        Hola chicos, me podran ayudar ? NO aparece el cursor ni los segmentos, caras o vertices para seguir trabajando, como puedo arreglarlo?.

        Captura de pantalla (53).png

          Cindy Vaneza Torres Soler

          Cindy Vaneza Torres Soler

          student•
          hace 3 años

          no tenia activo el Overlays.

          Captura de pantalla (55).png

        Javier Simancas

        Javier Simancas

        student•
        hace 2 años

        Así va mi mesa, le pude agregar una laptop como quiero para mi lugar actual jajaja.