CursosEmpresasBlogLiveConfPrecios

Modelado de matera y cactus

Clase 13 de 24 • Curso de Modelado 3D usando Blender

Contenido del curso

Introducción a Blender

  • 1
    Bienvenida al curso

    Bienvenida al curso

    02:36 min
  • 2
    Conoce el proyecto

    Conoce el proyecto

    01:16 min

Conoce la interfaz

  • 3
    Instalación de Blender

    Instalación de Blender

    01:23 min
  • 4
    Conceptos básicos de geometría

    Conceptos básicos de geometría

    01:52 min
  • 5
    Conocer la interfaz

    Conocer la interfaz

    06:43 min
  • 6
    Ahondar en la interfaz

    Ahondar en la interfaz

    10:44 min

Modelado

  • 7
    ¿Cómo se crea un proyecto?

    ¿Cómo se crea un proyecto?

    04:31 min
  • 8
    Modelado de la mesa

    Modelado de la mesa

    11:29 min
  • 9
    Modelado de lámpara

    Modelado de lámpara

    14:44 min
  • 10
    Modelado del cable de la lámpara

    Modelado del cable de la lámpara

    05:36 min
  • 11
    Modelado de pantalla y soporte

    Modelado de pantalla y soporte

    08:35 min
  • 12
    Modelado de teclado y mouse

    Modelado de teclado y mouse

    11:43 min
  • 13
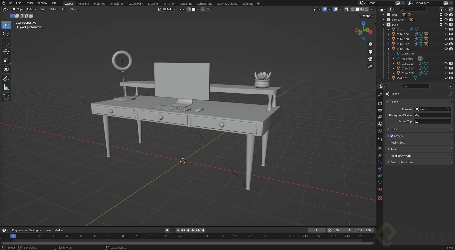
    Modelado de matera y cactus

    Modelado de matera y cactus

    Viendo ahora
  • 14
    Modelado de espinas del cactus

    Modelado de espinas del cactus

    03:30 min

Materiales

  • 15
    Principled BSDF

    Principled BSDF

    00:54 min
  • 16
    Aplicación de materiales de la mesa

    Aplicación de materiales de la mesa

    16:56 min
  • 17
    Aplicación de materiales metálicos: computador y patas de la mesa

    Aplicación de materiales metálicos: computador y patas de la mesa

    11:37 min
  • 18
    Materiales que emiten luz

    Materiales que emiten luz

    07:15 min
  • 19
    Materiales del cactus

    Materiales del cactus

    07:31 min

Escena: luz y acabados

  • 20
    Creación de cámaras

    Creación de cámaras

    06:20 min
  • 21
    Aplicación de luces

    Aplicación de luces

    06:25 min

Render

  • 22
    Render: specs

    Render: specs

    06:37 min
  • 23
    Bonus: insertar silla y descarga de recursos

    Bonus: insertar silla y descarga de recursos

    08:49 min
  • 24
    Bonus: transformación a modo nocturno

    Bonus: transformación a modo nocturno

    05:18 min
Tomar examen

Escuelas

  • Desarrollo Web
    • Fundamentos del Desarrollo Web Profesional
    • Diseño y Desarrollo Frontend
    • Desarrollo Frontend con JavaScript
    • Desarrollo Frontend con Vue.js
    • Desarrollo Frontend con Angular
    • Desarrollo Frontend con React.js
    • Desarrollo Backend con Node.js
    • Desarrollo Backend con Python
    • Desarrollo Backend con Java
    • Desarrollo Backend con PHP
    • Desarrollo Backend con Ruby
    • Bases de Datos para Web
    • Seguridad Web & API
    • Testing Automatizado y QA para Web
    • Arquitecturas Web Modernas y Escalabilidad
    • DevOps y Cloud para Desarrolladores Web
  • English Academy
    • Inglés Básico A1
    • Inglés Básico A2
    • Inglés Intermedio B1
    • Inglés Intermedio Alto B2
    • Inglés Avanzado C1
    • Inglés para Propósitos Específicos
    • Inglés de Negocios
  • Marketing Digital
    • Fundamentos de Marketing Digital
    • Marketing de Contenidos y Redacción Persuasiva
    • SEO y Posicionamiento Web
    • Social Media Marketing y Community Management
    • Publicidad Digital y Paid Media
    • Analítica Digital y Optimización (CRO)
    • Estrategia de Marketing y Growth
    • Marketing de Marca y Comunicación Estratégica
    • Marketing para E-commerce
    • Marketing B2B
    • Inteligencia Artificial Aplicada al Marketing
    • Automatización del Marketing
    • Marca Personal y Marketing Freelance
    • Ventas y Experiencia del Cliente
    • Creación de Contenido para Redes Sociales
  • Inteligencia Artificial y Data Science
    • Fundamentos de Data Science y AI
    • Análisis y Visualización de Datos
    • Machine Learning y Deep Learning
    • Data Engineer
    • Inteligencia Artificial para la Productividad
    • Desarrollo de Aplicaciones con IA
    • AI Software Engineer
  • Ciberseguridad
    • Fundamentos de Ciberseguridad
    • Hacking Ético y Pentesting (Red Team)
    • Análisis de Malware e Ingeniería Forense
    • Seguridad Defensiva y Cumplimiento (Blue Team)
    • Ciberseguridad Estratégica
  • Liderazgo y Habilidades Blandas
    • Fundamentos de Habilidades Profesionales
    • Liderazgo y Gestión de Equipos
    • Comunicación Avanzada y Oratoria
    • Negociación y Resolución de Conflictos
    • Inteligencia Emocional y Autogestión
    • Productividad y Herramientas Digitales
    • Gestión de Proyectos y Metodologías Ágiles
    • Desarrollo de Carrera y Marca Personal
    • Diversidad, Inclusión y Entorno Laboral Saludable
    • Filosofía y Estrategia para Líderes
  • Diseño de Producto y UX
    • Fundamentos de Diseño UX/UI
    • Investigación de Usuarios (UX Research)
    • Arquitectura de Información y Usabilidad
    • Diseño de Interfaces y Prototipado (UI Design)
    • Sistemas de Diseño y DesignOps
    • Redacción UX (UX Writing)
    • Creatividad e Innovación en Diseño
    • Diseño Accesible e Inclusivo
    • Diseño Asistido por Inteligencia Artificial
    • Gestión de Producto y Liderazgo en Diseño
    • Diseño de Interacciones Emergentes (VUI/VR)
    • Desarrollo Web para Diseñadores
    • Diseño y Prototipado No-Code
  • Contenido Audiovisual
    • Fundamentos de Producción Audiovisual
    • Producción de Video para Plataformas Digitales
    • Producción de Audio y Podcast
    • Fotografía y Diseño Gráfico para Contenido Digital
    • Motion Graphics y Animación
    • Contenido Interactivo y Realidad Aumentada
    • Estrategia, Marketing y Monetización de Contenidos
  • Desarrollo Móvil
    • Fundamentos de Desarrollo Móvil
    • Desarrollo Nativo Android con Kotlin
    • Desarrollo Nativo iOS con Swift
    • Desarrollo Multiplataforma con React Native
    • Desarrollo Multiplataforma con Flutter
    • Arquitectura y Patrones de Diseño Móvil
    • Integración de APIs y Persistencia Móvil
    • Testing y Despliegue en Móvil
    • Diseño UX/UI para Móviles
  • Diseño Gráfico y Arte Digital
    • Fundamentos del Diseño Gráfico y Digital
    • Diseño de Identidad Visual y Branding
    • Ilustración Digital y Arte Conceptual
    • Diseño Editorial y de Empaques
    • Motion Graphics y Animación 3D
    • Diseño Gráfico Asistido por Inteligencia Artificial
    • Creatividad e Innovación en Diseño
  • Programación
    • Fundamentos de Programación e Ingeniería de Software
    • Herramientas de IA para el trabajo
    • Matemáticas para Programación
    • Programación con Python
    • Programación con JavaScript
    • Programación con TypeScript
    • Programación Orientada a Objetos con Java
    • Desarrollo con C# y .NET
    • Programación con PHP
    • Programación con Go y Rust
    • Programación Móvil con Swift y Kotlin
    • Programación con C y C++
    • Administración Básica de Servidores Linux
  • Negocios
    • Fundamentos de Negocios y Emprendimiento
    • Estrategia y Crecimiento Empresarial
    • Finanzas Personales y Corporativas
    • Inversión en Mercados Financieros
    • Ventas, CRM y Experiencia del Cliente
    • Operaciones, Logística y E-commerce
    • Gestión de Proyectos y Metodologías Ágiles
    • Aspectos Legales y Cumplimiento
    • Habilidades Directivas y Crecimiento Profesional
    • Diversidad e Inclusión en el Entorno Laboral
    • Herramientas Digitales y Automatización para Negocios
  • Blockchain y Web3
    • Fundamentos de Blockchain y Web3
    • Desarrollo de Smart Contracts y dApps
    • Finanzas Descentralizadas (DeFi)
    • NFTs y Economía de Creadores
    • Seguridad Blockchain
    • Ecosistemas Blockchain Alternativos (No-EVM)
    • Producto, Marketing y Legal en Web3
  • Recursos Humanos
    • Fundamentos y Cultura Organizacional en RRHH
    • Atracción y Selección de Talento
    • Cultura y Employee Experience
    • Gestión y Desarrollo de Talento
    • Desarrollo y Evaluación de Liderazgo
    • Diversidad, Equidad e Inclusión
    • AI y Automatización en Recursos Humanos
    • Tecnología y Automatización en RRHH
  • Finanzas e Inversiones
    • Fundamentos de Finanzas Personales y Corporativas
    • Análisis y Valoración Financiera
    • Inversión y Mercados de Capitales
    • Finanzas Descentralizadas (DeFi) y Criptoactivos
    • Finanzas y Estrategia para Startups
    • Inteligencia Artificial Aplicada a Finanzas
    • Domina Excel
    • Financial Analyst
    • Conseguir trabajo en Finanzas e Inversiones
  • Startups
    • Fundamentos y Validación de Ideas
    • Estrategia de Negocio y Product-Market Fit
    • Desarrollo de Producto y Operaciones Lean
    • Finanzas, Legal y Fundraising
    • Marketing, Ventas y Growth para Startups
    • Cultura, Talento y Liderazgo
    • Finanzas y Operaciones en Ecommerce
    • Startups Web3 y Blockchain
    • Startups con Impacto Social
    • Expansión y Ecosistema Startup
  • Cloud Computing y DevOps
    • Fundamentos de Cloud y DevOps
    • Administración de Servidores Linux
    • Contenerización y Orquestación
    • Infraestructura como Código (IaC) y CI/CD
    • Amazon Web Services
    • Microsoft Azure
    • Serverless y Observabilidad
    • Certificaciones Cloud (Preparación)
    • Plataforma Cloud GCP

Platzi y comunidad

  • Platzi Business
  • Live Classes
  • Lanzamientos
  • Executive Program
  • Trabaja con nosotros
  • Podcast

Recursos

  • Manual de Marca

Soporte

  • Preguntas Frecuentes
  • Contáctanos

Legal

  • Términos y Condiciones
  • Privacidad
  • Tyc promociones
Reconocimientos
Reconocimientos
Logo reconocimientoTop 40 Mejores EdTech del mundo · 2024
Logo reconocimientoPrimera Startup Latina admitida en YC · 2014
Logo reconocimientoPrimera Startup EdTech · 2018
Logo reconocimientoCEO Ganador Medalla por la Educación T4 & HP · 2024
Logo reconocimientoCEO Mejor Emprendedor del año · 2024
De LATAM conpara el mundo
YoutubeInstagramLinkedInTikTokFacebookX (Twitter)Threads

      Comentarios

        Nahum Santiago Gomez Ruiz

        Nahum Santiago Gomez Ruiz

        student•
        hace 4 años

        Así quedó el cactus mamado!! 😎

        Captura de pantalla 2022-03-09 191105.png

        Lo intenté, pero hacerlo con el "Single vert" es mucho mejor.

        Captura de pantalla 2022-03-09 193529.png
          Diaz Mauricio

          Diaz Mauricio

          student•
          hace 4 años

          Cactus campeón

          Stephanie Conde

          Stephanie Conde

          student•
          hace 4 años

          JAJAJ Quedo mamadisimoo

        Guido Varela Coletta

        Guido Varela Coletta

        student•
        hace 4 años

        Hola a tod@s, aca dejo mi aporte, con el agregado del cactus (esta generado desde un Single Vert)

          Willy Da Conceicao

          Willy Da Conceicao

          student•
          hace 4 años

          Muy cool

        Fabio Peláez Miguel

        Fabio Peláez Miguel

        student•
        hace 4 años

        ¡Intenté con el círculo, pero se me dificultó, este es el trabajo de clase :') gracias por tanto hasta ahora!

        3.jpg

          Samuel Said Bósquez Lazarus

          Samuel Said Bósquez Lazarus

          student•
          hace 4 años

          Cactus fachero😎 Detallazo xdd

        Cedric Jurado Caballero

        Cedric Jurado Caballero

        student•
        hace 4 años

        Mi versión de cactus mamado!!!

        2022-06-01.png
          Giovanny Moreno Yali

          Giovanny Moreno Yali

          student•
          hace 3 años

          jajajajajajajajaj el mejor que modelo que he visto! 😂

        Fernando Burgos

        Fernando Burgos

        student•
        hace 4 años
        mesaplat.png
        ronal mora

        ronal mora

        student•
        hace 4 años

        Hecha la tarea

        captusss.JPG

        Deysi Marín Velásquez

        Deysi Marín Velásquez

        student•
        hace 4 años

        Le comparto mi proceso :)

        procesoConCactus.png

        Misael Espinosa

        Misael Espinosa

        student•
        hace 4 años
        Screen Shot 2022-03-14 at 22.20.08.png
        Maury Sugheiry Alcalá Romero

        Maury Sugheiry Alcalá Romero

        student•
        hace 4 años

        Después de muchis intenyos, por fin me salió el cactus, gracias a la ayuda de la comunidad ...

        Screen Shot 2022-03-14 at 5.22.34 PM.png

        Juan David Marcos Peña

        Juan David Marcos Peña

        student•
        hace 3 años
        Screenshot_58.png
        Screenshot_59.png
          Luis Carlos Guzmán Castillo

          Luis Carlos Guzmán Castillo

          student•
          hace 3 años

          Yo al ver este captus, mi cerebro "Si tu lo deseas puedes volar" nice

        Angelica Márquez

        Angelica Márquez

        student•
        hace 4 años
        Muestra Blender.jpg
        Aqui Vamos!!! Wujuuuu :)
        Daniel Sebastian Huertas Hernandez

        Daniel Sebastian Huertas Hernandez

        student•
        hace 4 años

        😊😊Que excelente trabajar de forma no destructiva, me encanta Blender 😊😊

          Bobionwa .

          Bobionwa .

          student•
          hace 4 años

          exactamente!

        Dayanna Alvarez

        Dayanna Alvarez

        student•
        hace 2 años

        Para habilitar extra objects, deben descargar la extensión.

        P
        Manuel Ortiz

        Manuel Ortiz

        student•
        hace 2 años

        Me fui por otro lado usando las mismas técnicas

        Cristhiam Bohorquez

        Cristhiam Bohorquez

        student•
        hace 4 años

        ALGUIEN SABE COMO SALIR DE MODO EXPERTO

        Esteban Felipe Mesa Archila

        Esteban Felipe Mesa Archila

        student•
        hace 4 años

        Hola platzinautas, hacer la maceta desde un círculo no me pareció muy difícil, anunque modificarla si es más complicado.

        Captura de pantalla 2022-03-17 142052.png
        Martin Bertarini

        Martin Bertarini

        student•
        hace 3 años
        Captura desde 2023-02-14 00-17-51.png
        no me dejo usar el single vert
          Luciano  Carballo

          Luciano Carballo

          student•
          hace 3 años

          te las arreglaste almenos ajajjajaja

        Oscar Ortega Cabello

        Oscar Ortega Cabello

        student•
        hace 4 años

        BUEN EJERCICIO , MI CACTUS TIPO MANTIS LUCHADOR .

        Z22.JPG

        Willy Da Conceicao

        Willy Da Conceicao

        student•
        hace 4 años

        Así va el setup gamer xD

        Captura.PNG
        Samuel Said Bósquez Lazarus

        Samuel Said Bósquez Lazarus

        student•
        hace 4 años

        Cactus y mini cactus🌵

        Captura de pantalla 2022-03-04 141634.png

          Diaz Mauricio

          Diaz Mauricio

          student•
          hace 4 años

          Muy cheveres