CursosEmpresasBlogLiveConfPrecios

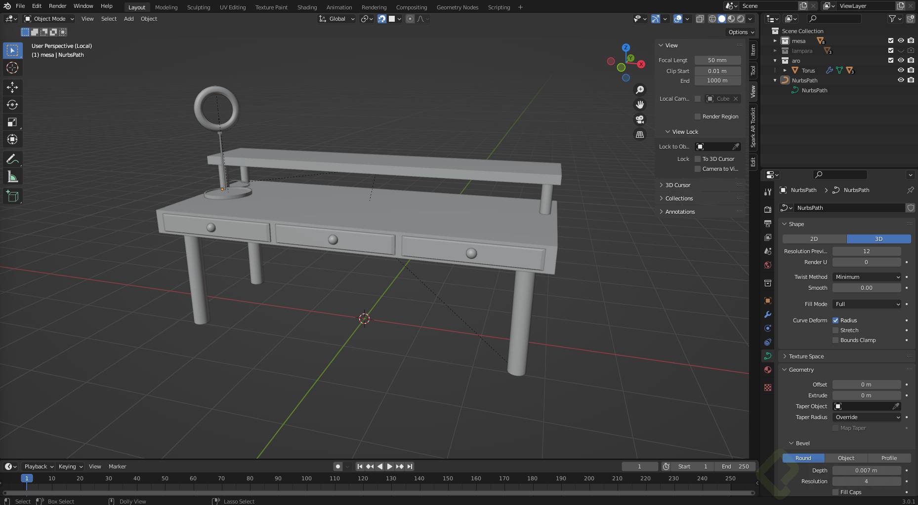
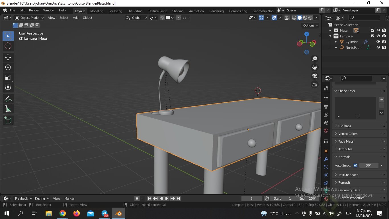
Modelado del cable de la lámpara

Clase 10 de 24 • Curso de Modelado 3D usando Blender

Contenido del curso

Introducción a Blender

  • 1
    Bienvenida al curso

    Bienvenida al curso

    02:36 min
  • 2
    Conoce el proyecto

    Conoce el proyecto

    01:16 min

Conoce la interfaz

  • 3
    Instalación de Blender

    Instalación de Blender

    01:23 min
  • 4
    Conceptos básicos de geometría

    Conceptos básicos de geometría

    01:52 min
  • 5
    Conocer la interfaz

    Conocer la interfaz

    06:43 min
  • 6
    Ahondar en la interfaz

    Ahondar en la interfaz

    10:44 min

Modelado

  • 7
    ¿Cómo se crea un proyecto?

    ¿Cómo se crea un proyecto?

    04:31 min
  • 8
    Modelado de la mesa

    Modelado de la mesa

    11:29 min
  • 9
    Modelado de lámpara

    Modelado de lámpara

    14:44 min
  • 10
    Modelado del cable de la lámpara

    Modelado del cable de la lámpara

    Viendo ahora
  • 11
    Modelado de pantalla y soporte

    Modelado de pantalla y soporte

    08:35 min
  • 12
    Modelado de teclado y mouse

    Modelado de teclado y mouse

    11:43 min
  • 13
    Modelado de matera y cactus

    Modelado de matera y cactus

    15:35 min
  • 14
    Modelado de espinas del cactus

    Modelado de espinas del cactus

    03:30 min

Materiales

  • 15
    Principled BSDF

    Principled BSDF

    00:54 min
  • 16
    Aplicación de materiales de la mesa

    Aplicación de materiales de la mesa

    16:56 min
  • 17
    Aplicación de materiales metálicos: computador y patas de la mesa

    Aplicación de materiales metálicos: computador y patas de la mesa

    11:37 min
  • 18
    Materiales que emiten luz

    Materiales que emiten luz

    07:15 min
  • 19
    Materiales del cactus

    Materiales del cactus

    07:31 min

Escena: luz y acabados

  • 20
    Creación de cámaras

    Creación de cámaras

    06:20 min
  • 21
    Aplicación de luces

    Aplicación de luces

    06:25 min

Render

  • 22
    Render: specs

    Render: specs

    06:37 min
  • 23
    Bonus: insertar silla y descarga de recursos

    Bonus: insertar silla y descarga de recursos

    08:49 min
  • 24
    Bonus: transformación a modo nocturno

    Bonus: transformación a modo nocturno

    05:18 min
Tomar examen

Escuelas

  • Desarrollo Web
    • Fundamentos del Desarrollo Web Profesional
    • Diseño y Desarrollo Frontend
    • Desarrollo Frontend con JavaScript
    • Desarrollo Frontend con Vue.js
    • Desarrollo Frontend con Angular
    • Desarrollo Frontend con React.js
    • Desarrollo Backend con Node.js
    • Desarrollo Backend con Python
    • Desarrollo Backend con Java
    • Desarrollo Backend con PHP
    • Desarrollo Backend con Ruby
    • Bases de Datos para Web
    • Seguridad Web & API
    • Testing Automatizado y QA para Web
    • Arquitecturas Web Modernas y Escalabilidad
    • DevOps y Cloud para Desarrolladores Web
  • English Academy
    • Inglés Básico A1
    • Inglés Básico A2
    • Inglés Intermedio B1
    • Inglés Intermedio Alto B2
    • Inglés Avanzado C1
    • Inglés para Propósitos Específicos
    • Inglés de Negocios
  • Marketing Digital
    • Fundamentos de Marketing Digital
    • Marketing de Contenidos y Redacción Persuasiva
    • SEO y Posicionamiento Web
    • Social Media Marketing y Community Management
    • Publicidad Digital y Paid Media
    • Analítica Digital y Optimización (CRO)
    • Estrategia de Marketing y Growth
    • Marketing de Marca y Comunicación Estratégica
    • Marketing para E-commerce
    • Marketing B2B
    • Inteligencia Artificial Aplicada al Marketing
    • Automatización del Marketing
    • Marca Personal y Marketing Freelance
    • Ventas y Experiencia del Cliente
    • Creación de Contenido para Redes Sociales
  • Inteligencia Artificial y Data Science
    • Fundamentos de Data Science y AI
    • Análisis y Visualización de Datos
    • Machine Learning y Deep Learning
    • Data Engineer
    • Inteligencia Artificial para la Productividad
    • Desarrollo de Aplicaciones con IA
    • AI Software Engineer
  • Ciberseguridad
    • Fundamentos de Ciberseguridad
    • Hacking Ético y Pentesting (Red Team)
    • Análisis de Malware e Ingeniería Forense
    • Seguridad Defensiva y Cumplimiento (Blue Team)
    • Ciberseguridad Estratégica
  • Liderazgo y Habilidades Blandas
    • Fundamentos de Habilidades Profesionales
    • Liderazgo y Gestión de Equipos
    • Comunicación Avanzada y Oratoria
    • Negociación y Resolución de Conflictos
    • Inteligencia Emocional y Autogestión
    • Productividad y Herramientas Digitales
    • Gestión de Proyectos y Metodologías Ágiles
    • Desarrollo de Carrera y Marca Personal
    • Diversidad, Inclusión y Entorno Laboral Saludable
    • Filosofía y Estrategia para Líderes
  • Diseño de Producto y UX
    • Fundamentos de Diseño UX/UI
    • Investigación de Usuarios (UX Research)
    • Arquitectura de Información y Usabilidad
    • Diseño de Interfaces y Prototipado (UI Design)
    • Sistemas de Diseño y DesignOps
    • Redacción UX (UX Writing)
    • Creatividad e Innovación en Diseño
    • Diseño Accesible e Inclusivo
    • Diseño Asistido por Inteligencia Artificial
    • Gestión de Producto y Liderazgo en Diseño
    • Diseño de Interacciones Emergentes (VUI/VR)
    • Desarrollo Web para Diseñadores
    • Diseño y Prototipado No-Code
  • Contenido Audiovisual
    • Fundamentos de Producción Audiovisual
    • Producción de Video para Plataformas Digitales
    • Producción de Audio y Podcast
    • Fotografía y Diseño Gráfico para Contenido Digital
    • Motion Graphics y Animación
    • Contenido Interactivo y Realidad Aumentada
    • Estrategia, Marketing y Monetización de Contenidos
  • Desarrollo Móvil
    • Fundamentos de Desarrollo Móvil
    • Desarrollo Nativo Android con Kotlin
    • Desarrollo Nativo iOS con Swift
    • Desarrollo Multiplataforma con React Native
    • Desarrollo Multiplataforma con Flutter
    • Arquitectura y Patrones de Diseño Móvil
    • Integración de APIs y Persistencia Móvil
    • Testing y Despliegue en Móvil
    • Diseño UX/UI para Móviles
  • Diseño Gráfico y Arte Digital
    • Fundamentos del Diseño Gráfico y Digital
    • Diseño de Identidad Visual y Branding
    • Ilustración Digital y Arte Conceptual
    • Diseño Editorial y de Empaques
    • Motion Graphics y Animación 3D
    • Diseño Gráfico Asistido por Inteligencia Artificial
    • Creatividad e Innovación en Diseño
  • Programación
    • Fundamentos de Programación e Ingeniería de Software
    • Herramientas de IA para el trabajo
    • Matemáticas para Programación
    • Programación con Python
    • Programación con JavaScript
    • Programación con TypeScript
    • Programación Orientada a Objetos con Java
    • Desarrollo con C# y .NET
    • Programación con PHP
    • Programación con Go y Rust
    • Programación Móvil con Swift y Kotlin
    • Programación con C y C++
    • Administración Básica de Servidores Linux
  • Negocios
    • Fundamentos de Negocios y Emprendimiento
    • Estrategia y Crecimiento Empresarial
    • Finanzas Personales y Corporativas
    • Inversión en Mercados Financieros
    • Ventas, CRM y Experiencia del Cliente
    • Operaciones, Logística y E-commerce
    • Gestión de Proyectos y Metodologías Ágiles
    • Aspectos Legales y Cumplimiento
    • Habilidades Directivas y Crecimiento Profesional
    • Diversidad e Inclusión en el Entorno Laboral
    • Herramientas Digitales y Automatización para Negocios
  • Blockchain y Web3
    • Fundamentos de Blockchain y Web3
    • Desarrollo de Smart Contracts y dApps
    • Finanzas Descentralizadas (DeFi)
    • NFTs y Economía de Creadores
    • Seguridad Blockchain
    • Ecosistemas Blockchain Alternativos (No-EVM)
    • Producto, Marketing y Legal en Web3
  • Recursos Humanos
    • Fundamentos y Cultura Organizacional en RRHH
    • Atracción y Selección de Talento
    • Cultura y Employee Experience
    • Gestión y Desarrollo de Talento
    • Desarrollo y Evaluación de Liderazgo
    • Diversidad, Equidad e Inclusión
    • AI y Automatización en Recursos Humanos
    • Tecnología y Automatización en RRHH
  • Finanzas e Inversiones
    • Fundamentos de Finanzas Personales y Corporativas
    • Análisis y Valoración Financiera
    • Inversión y Mercados de Capitales
    • Finanzas Descentralizadas (DeFi) y Criptoactivos
    • Finanzas y Estrategia para Startups
    • Inteligencia Artificial Aplicada a Finanzas
    • Domina Excel
    • Financial Analyst
    • Conseguir trabajo en Finanzas e Inversiones
  • Startups
    • Fundamentos y Validación de Ideas
    • Estrategia de Negocio y Product-Market Fit
    • Desarrollo de Producto y Operaciones Lean
    • Finanzas, Legal y Fundraising
    • Marketing, Ventas y Growth para Startups
    • Cultura, Talento y Liderazgo
    • Finanzas y Operaciones en Ecommerce
    • Startups Web3 y Blockchain
    • Startups con Impacto Social
    • Expansión y Ecosistema Startup
  • Cloud Computing y DevOps
    • Fundamentos de Cloud y DevOps
    • Administración de Servidores Linux
    • Contenerización y Orquestación
    • Infraestructura como Código (IaC) y CI/CD
    • Amazon Web Services
    • Microsoft Azure
    • Serverless y Observabilidad
    • Certificaciones Cloud (Preparación)
    • Plataforma Cloud GCP

Platzi y comunidad

  • Platzi Business
  • Live Classes
  • Lanzamientos
  • Executive Program
  • Trabaja con nosotros
  • Podcast

Recursos

  • Manual de Marca

Soporte

  • Preguntas Frecuentes
  • Contáctanos

Legal

  • Términos y Condiciones
  • Privacidad
  • Tyc promociones
Reconocimientos
Reconocimientos
Logo reconocimientoTop 40 Mejores EdTech del mundo · 2024
Logo reconocimientoPrimera Startup Latina admitida en YC · 2014
Logo reconocimientoPrimera Startup EdTech · 2018
Logo reconocimientoCEO Ganador Medalla por la Educación T4 & HP · 2024
Logo reconocimientoCEO Mejor Emprendedor del año · 2024
De LATAM conpara el mundo
YoutubeInstagramLinkedInTikTokFacebookX (Twitter)Threads

      Comentarios

      Facundo Castro

      Facundo Castro

      student•
      hace 4 años
        Diaz Mauricio

        Diaz Mauricio

        student•
        hace 4 años
        Osman Antonio Colmenares Frattini

        Osman Antonio Colmenares Frattini

        student•
        hace 4 años
      ronal mora

      ronal mora

      student•
      hace 4 años
        Diaz Mauricio

        Diaz Mauricio

        student•
        hace 4 años
        Oscar Ortega Cabello

        Oscar Ortega Cabello

        student•
        hace 4 años
      Fabio Peláez Miguel

      Fabio Peláez Miguel

      student•
      hace 4 años
        Diaz Mauricio

        Diaz Mauricio

        student•
        hace 4 años
        Oscar Ortega Cabello

        Oscar Ortega Cabello

        student•
        hace 4 años
      Samuel Salinas Orozco

      Samuel Salinas Orozco

      student•
      hace 3 años
        Maryoli Mosqueda

        Maryoli Mosqueda

        student•
        hace 2 años
      Misael Espinosa

      Misael Espinosa

      student•
      hace 4 años
        Luis Bastidas

        Luis Bastidas

        student•
        hace 3 años
      Gerardo Stevens Gonzalez Alvarado

      Gerardo Stevens Gonzalez Alvarado

      student•
      hace 4 años
      Moises Hernandez

      Moises Hernandez

      student•
      hace 2 años
      Brenda Palacio Carrasquilla

      Brenda Palacio Carrasquilla

      student•
      hace 4 años
        oscar salas

        oscar salas

        student•
        hace 3 años
        Brenda Palacio Carrasquilla

        Brenda Palacio Carrasquilla

        student•
        hace 3 años
      María Cecilia Rivera Carrión

      María Cecilia Rivera Carrión

      student•
      hace 4 años
      Oscar Ortega Cabello

      Oscar Ortega Cabello

      student•
      hace 4 años
      Moises Hernandez

      Moises Hernandez

      student•
      hace un año
        Jessica Coanqui

        Jessica Coanqui

        student•
        hace 5 meses
      Fernando Alcalá

      Fernando Alcalá

      student•
      hace 4 años
      Alejandro Anaya

      Alejandro Anaya

      student•
      hace 4 años
        Antonio Cardona

        Antonio Cardona

        student•
        hace 4 años
      Juan Diego Sanchez

      Juan Diego Sanchez

      student•
      hace 4 años
      Martin Bertarini

      Martin Bertarini

      student•
      hace 3 años
      Valeria Gonzalez Sotelo

      Valeria Gonzalez Sotelo

      student•
      hace 4 años
      Paula Gomez

      Paula Gomez

      student•
      hace 4 años
      Johana Fory

      Johana Fory

      student•
      hace 4 años
      Isabel Pinto

      Isabel Pinto

      student•
      hace 4 años
        JOSE MANUEL SANTIAGO VELASCO

        JOSE MANUEL SANTIAGO VELASCO

        student•
        hace 4 años
      Oriana Castillo Mujica

      Oriana Castillo Mujica

      student•
      hace 3 meses
        Antonella Peraffán Bulfone

        Antonella Peraffán Bulfone

        student•
        hace 23 días
        Antonella Peraffán Bulfone

        Antonella Peraffán Bulfone

        student•
        hace 23 días

      ++Problemas???++ Hola Platzinauta colega!

      Tambien te paso que cuando intentas colocar el modelo en la mesa queda todo rotado, no snapea correctamente y atraviesa la mesa... Así...

      1.PNG
      Cielos, no me gustaría ser esa lampara. ++Vamos a resolverlo++

      Viendolo a simple vista podes saber que tiene problemas.

      1. Notamos que la lampara esta atravesando la mesa. Eso pasa porque si nos fijamos el pivote esta en la cabeza de la lampara, ese puntito naranja, entonces es como si esa para te fuera el punto contacto con la face de la mesa.
        Inked1_LI.jpg

      Solucion:

      • Cambiar el punto de pivote. Podemos hacer esto facilmente, utilizando el cursor 3D(el circulo blanco y rojo que aparece en el medio) y el punto de pivote o "origin". Donde deberia ir el punto de pivote? Si, en el pie de la lampara, entonces haz lo siguiente. Con el ++Object Mode++ selecciona el pie
        2.PNG
        luego tienes que entrar en su ++Edit Mode++ y seleccionar la cara/face que sera el punto de apoyo en este caso, la parte de abajo del soporte
        3.PNG
        Con la cara seleccionada apretamos [ Mayus + S ] y sale un menu de contexto
        4.PNG
        Vemos que hay mucho, pero lo que interesa es ++Cursor to Selected++ ya que el cursor tiene que tomar la posicion de la cara seleccionada.
        5.PNG
        Listo. 1/2 Ahora de vuelta ++Object Mode++ y elegimos la cabeza o padre de todo eso.
        6.PNG
        y vamos decirle que el nuevo punto de pivote o "origin" es la posicion del cursor 3D
        7.png
        2/2 Ya salimos y la colocamos arriba de la mesa...
        8.png
        que carajos!

      Sip, otro problema. Ok, eso pasa porque lo habíamos rotado antes y no aplicamos el cambio. Asi que, Ctrl Z para volver al estado anterior. Ctrl A, Apply > Rotation

      9.png

      Bellísimo!!

      10.png
      Si queres podes enmarcarla en un cuadro y exhibirla.

      Gracias

      Muchisimas gracias, excelente aporte, tenia ese problema y no sabia que hacer.

      Hecha la tarea

      cables 01.JPG
      cables 02.JPG

      Super

      FUA DE LOCOS

      Poco a poco estoy perdiendo miedo al usar blender!

      3.png

      Chevere

      CUESTA DIFICIL LA VERDAD, PERO NO IMPOSIBLE , LETS GO BEACHS

      Lampara.png

      epicoo!

      Screen Shot 2022-03-13 at 19.41.21.png

      Ostia! un tiktoker

      jeje, asi me quedo. coloque el cable hacia adelante intencional mente para que se viera en el capture.

      Ejercicio Lampara.png

      me caga que uno tenga que salir de la plataforma para investigar en otras plataformas cosas importantes que no explican

      Así me quedo uwu tan lindo

      lampara cable.png

      te quedó muy bonito.

      Gracias :3

      CABLE.png

      DATO DE VITAL IMPORTANCIA PARA SNAP:

      EL ORIGEN DEBE ESTAR EN LA BASE DE LA LÁMPARA PARA ESTO SELECIONA TU LÁMPARA Y VE POR LA BASE DE TU LÁMPARA LUEGO HAZ ALT + CLICK DERECHO. 2.SELECCIONADO TU LÁMPARA, VE A OBJECT > SET ORIGIN > ORIGIN TO 3D CURSOR 3, MUY MUY IMPORTANTE QUE TU LAMPARA ESTE BIEN PARADA SIN NADA DE ROTACIÓN > SELECIONA TODA LA LÁMPARA > CONTROL +A > ROTATION SELECCIONA LA LÁMPARA > VE AL ÍCONO SNAP, ACTÍVALO > FACES > ACTIVA LO QUE DIJO SEGÚN LA CLASE > MUUUUUUY IMPORTANTE QUE ESTE ACTIVADO MOOOVEEEE. AHORA SI DESPLAZA CON G Y YA DEBE ESTAR RESUELTO.

      Si hay algo que me molesta de estas clases de platzi es que cambian algo mientras no vemos y no explican que paso. Aquí en la anterior clase el punto de pivote estaba en la parte superior con el origen y ahora esta en la parte inferior estamos aprendiendo este punto es muy importante y no debes pasarlo por alto ya que estamos aprendiendo si ya supiéramos como hacerlo no estaríamos aquí viendo esta clase

      concuerdo

      🥳

      Aquí mi avance, de pronto se mueve el punto de origen del objeto porque es fácil olvidarse de que al mover el objeto se tiene que cambiar de modo de edición a object mode. Sería bueno que agregaran algún tip para restaurarlo rápidamente, estuve investigando diferentes opciones pero al final lo logré.

      desk-lamp.png

      Es importante recordar que si mueves el objeto en el modo edición el punto de pivote te va a quedar donde estaba y no con el objeto, Puedes ir a Object / set origin / Origin to the center of the mass, esto te va a poner el pivot point en el centro de la masa.

      Screenshot 2022-07-16 17.59.42.png
      Screenshot 2022-07-16 18.01.01.png
      Screenshot 2022-07-16 18.01.57.png

      Resulta que los cables de la parte superior de la lámpara ya los tenía hechos desde la clase pasada por andar buscando tutoriales por mi cuenta de como hacer diferentes partes de la lámpara 😬 pero aquí los muestro mejor, así como también el último cable que me faltaba por hacer con la cajita del interruptor. Lo bueno es que el método que use de los tutoriales que seguí por mi cuenta también fue con paths así que no hay inconsistencias en como están hechos :)

      Captura desde 2023-02-10 18-36-17.png

      Lampara humilde

      Profesor... ¿sabe porque al agregar más vertices cuando me voy a la vista frontal no me aparece alineados así como a usted?, lo que pasa es que me aparecen como a diferentes alturas..

      La herramienta del Iman me parece que me sera muy util en el futuro.

      Me parece lo máximo aprender este forma de modelar!!

      imagen.png

      Listo :D

      lampara.png

      :) se torció el cable, jejeje animo si se puede, quedo lindo.

      alguien me ayuda, por favor

      Se mimió.

      Me pasa igual. ¿Cómo lo resolviste?