CursosEmpresasBlogLiveConfPrecios

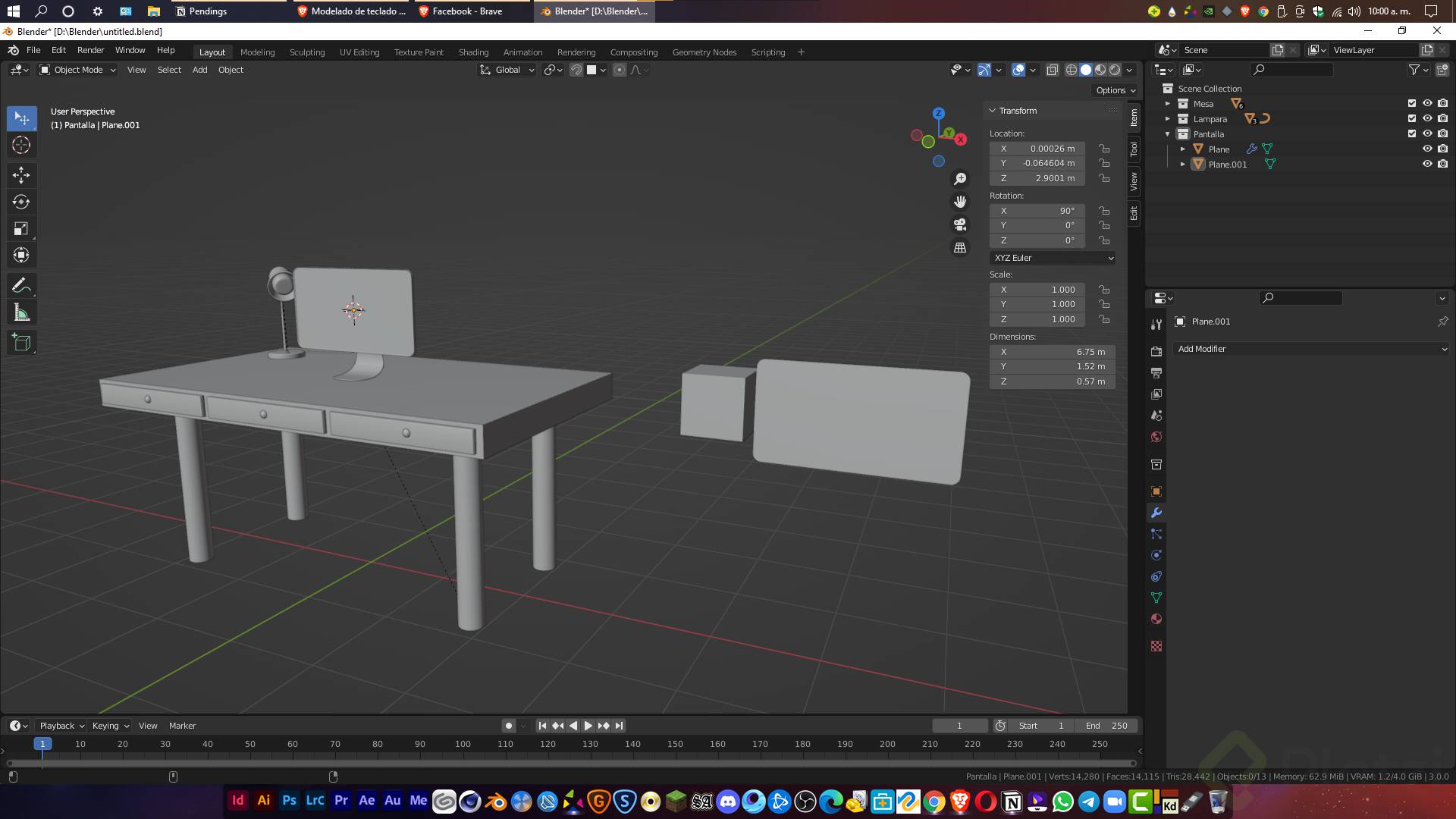
Modelado de pantalla y soporte

Clase 11 de 24 • Curso de Modelado 3D usando Blender

Contenido del curso

Introducción a Blender

  • 1
    Bienvenida al curso

    Bienvenida al curso

    02:36 min
  • 2
    Conoce el proyecto

    Conoce el proyecto

    01:16 min

Conoce la interfaz

  • 3
    Instalación de Blender

    Instalación de Blender

    01:23 min
  • 4
    Conceptos básicos de geometría

    Conceptos básicos de geometría

    01:52 min
  • 5
    Conocer la interfaz

    Conocer la interfaz

    06:43 min
  • 6
    Ahondar en la interfaz

    Ahondar en la interfaz

    10:44 min

Modelado

  • 7
    ¿Cómo se crea un proyecto?

    ¿Cómo se crea un proyecto?

    04:31 min
  • 8
    Modelado de la mesa

    Modelado de la mesa

    11:29 min
  • 9
    Modelado de lámpara

    Modelado de lámpara

    14:44 min
  • 10
    Modelado del cable de la lámpara

    Modelado del cable de la lámpara

    05:36 min
  • 11
    Modelado de pantalla y soporte

    Modelado de pantalla y soporte

    Viendo ahora
  • 12
    Modelado de teclado y mouse

    Modelado de teclado y mouse

    11:43 min
  • 13
    Modelado de matera y cactus

    Modelado de matera y cactus

    15:35 min
  • 14
    Modelado de espinas del cactus

    Modelado de espinas del cactus

    03:30 min

Materiales

  • 15
    Principled BSDF

    Principled BSDF

    00:54 min
  • 16
    Aplicación de materiales de la mesa

    Aplicación de materiales de la mesa

    16:56 min
  • 17
    Aplicación de materiales metálicos: computador y patas de la mesa

    Aplicación de materiales metálicos: computador y patas de la mesa

    11:37 min
  • 18
    Materiales que emiten luz

    Materiales que emiten luz

    07:15 min
  • 19
    Materiales del cactus

    Materiales del cactus

    07:31 min

Escena: luz y acabados

  • 20
    Creación de cámaras

    Creación de cámaras

    06:20 min
  • 21
    Aplicación de luces

    Aplicación de luces

    06:25 min

Render

  • 22
    Render: specs

    Render: specs

    06:37 min
  • 23
    Bonus: insertar silla y descarga de recursos

    Bonus: insertar silla y descarga de recursos

    08:49 min
  • 24
    Bonus: transformación a modo nocturno

    Bonus: transformación a modo nocturno

    05:18 min
Tomar examen

Escuelas

  • Desarrollo Web
    • Fundamentos del Desarrollo Web Profesional
    • Diseño y Desarrollo Frontend
    • Desarrollo Frontend con JavaScript
    • Desarrollo Frontend con Vue.js
    • Desarrollo Frontend con Angular
    • Desarrollo Frontend con React.js
    • Desarrollo Backend con Node.js
    • Desarrollo Backend con Python
    • Desarrollo Backend con Java
    • Desarrollo Backend con PHP
    • Desarrollo Backend con Ruby
    • Bases de Datos para Web
    • Seguridad Web & API
    • Testing Automatizado y QA para Web
    • Arquitecturas Web Modernas y Escalabilidad
    • DevOps y Cloud para Desarrolladores Web
  • English Academy
    • Inglés Básico A1
    • Inglés Básico A2
    • Inglés Intermedio B1
    • Inglés Intermedio Alto B2
    • Inglés Avanzado C1
    • Inglés para Propósitos Específicos
    • Inglés de Negocios
  • Marketing Digital
    • Fundamentos de Marketing Digital
    • Marketing de Contenidos y Redacción Persuasiva
    • SEO y Posicionamiento Web
    • Social Media Marketing y Community Management
    • Publicidad Digital y Paid Media
    • Analítica Digital y Optimización (CRO)
    • Estrategia de Marketing y Growth
    • Marketing de Marca y Comunicación Estratégica
    • Marketing para E-commerce
    • Marketing B2B
    • Inteligencia Artificial Aplicada al Marketing
    • Automatización del Marketing
    • Marca Personal y Marketing Freelance
    • Ventas y Experiencia del Cliente
    • Creación de Contenido para Redes Sociales
  • Inteligencia Artificial y Data Science
    • Fundamentos de Data Science y AI
    • Análisis y Visualización de Datos
    • Machine Learning y Deep Learning
    • Data Engineer
    • Inteligencia Artificial para la Productividad
    • Desarrollo de Aplicaciones con IA
    • AI Software Engineer
  • Ciberseguridad
    • Fundamentos de Ciberseguridad
    • Hacking Ético y Pentesting (Red Team)
    • Análisis de Malware e Ingeniería Forense
    • Seguridad Defensiva y Cumplimiento (Blue Team)
    • Ciberseguridad Estratégica
  • Liderazgo y Habilidades Blandas
    • Fundamentos de Habilidades Profesionales
    • Liderazgo y Gestión de Equipos
    • Comunicación Avanzada y Oratoria
    • Negociación y Resolución de Conflictos
    • Inteligencia Emocional y Autogestión
    • Productividad y Herramientas Digitales
    • Gestión de Proyectos y Metodologías Ágiles
    • Desarrollo de Carrera y Marca Personal
    • Diversidad, Inclusión y Entorno Laboral Saludable
    • Filosofía y Estrategia para Líderes
  • Diseño de Producto y UX
    • Fundamentos de Diseño UX/UI
    • Investigación de Usuarios (UX Research)
    • Arquitectura de Información y Usabilidad
    • Diseño de Interfaces y Prototipado (UI Design)
    • Sistemas de Diseño y DesignOps
    • Redacción UX (UX Writing)
    • Creatividad e Innovación en Diseño
    • Diseño Accesible e Inclusivo
    • Diseño Asistido por Inteligencia Artificial
    • Gestión de Producto y Liderazgo en Diseño
    • Diseño de Interacciones Emergentes (VUI/VR)
    • Desarrollo Web para Diseñadores
    • Diseño y Prototipado No-Code
  • Contenido Audiovisual
    • Fundamentos de Producción Audiovisual
    • Producción de Video para Plataformas Digitales
    • Producción de Audio y Podcast
    • Fotografía y Diseño Gráfico para Contenido Digital
    • Motion Graphics y Animación
    • Contenido Interactivo y Realidad Aumentada
    • Estrategia, Marketing y Monetización de Contenidos
  • Desarrollo Móvil
    • Fundamentos de Desarrollo Móvil
    • Desarrollo Nativo Android con Kotlin
    • Desarrollo Nativo iOS con Swift
    • Desarrollo Multiplataforma con React Native
    • Desarrollo Multiplataforma con Flutter
    • Arquitectura y Patrones de Diseño Móvil
    • Integración de APIs y Persistencia Móvil
    • Testing y Despliegue en Móvil
    • Diseño UX/UI para Móviles
  • Diseño Gráfico y Arte Digital
    • Fundamentos del Diseño Gráfico y Digital
    • Diseño de Identidad Visual y Branding
    • Ilustración Digital y Arte Conceptual
    • Diseño Editorial y de Empaques
    • Motion Graphics y Animación 3D
    • Diseño Gráfico Asistido por Inteligencia Artificial
    • Creatividad e Innovación en Diseño
  • Programación
    • Fundamentos de Programación e Ingeniería de Software
    • Herramientas de IA para el trabajo
    • Matemáticas para Programación
    • Programación con Python
    • Programación con JavaScript
    • Programación con TypeScript
    • Programación Orientada a Objetos con Java
    • Desarrollo con C# y .NET
    • Programación con PHP
    • Programación con Go y Rust
    • Programación Móvil con Swift y Kotlin
    • Programación con C y C++
    • Administración Básica de Servidores Linux
  • Negocios
    • Fundamentos de Negocios y Emprendimiento
    • Estrategia y Crecimiento Empresarial
    • Finanzas Personales y Corporativas
    • Inversión en Mercados Financieros
    • Ventas, CRM y Experiencia del Cliente
    • Operaciones, Logística y E-commerce
    • Gestión de Proyectos y Metodologías Ágiles
    • Aspectos Legales y Cumplimiento
    • Habilidades Directivas y Crecimiento Profesional
    • Diversidad e Inclusión en el Entorno Laboral
    • Herramientas Digitales y Automatización para Negocios
  • Blockchain y Web3
    • Fundamentos de Blockchain y Web3
    • Desarrollo de Smart Contracts y dApps
    • Finanzas Descentralizadas (DeFi)
    • NFTs y Economía de Creadores
    • Seguridad Blockchain
    • Ecosistemas Blockchain Alternativos (No-EVM)
    • Producto, Marketing y Legal en Web3
  • Recursos Humanos
    • Fundamentos y Cultura Organizacional en RRHH
    • Atracción y Selección de Talento
    • Cultura y Employee Experience
    • Gestión y Desarrollo de Talento
    • Desarrollo y Evaluación de Liderazgo
    • Diversidad, Equidad e Inclusión
    • AI y Automatización en Recursos Humanos
    • Tecnología y Automatización en RRHH
  • Finanzas e Inversiones
    • Fundamentos de Finanzas Personales y Corporativas
    • Análisis y Valoración Financiera
    • Inversión y Mercados de Capitales
    • Finanzas Descentralizadas (DeFi) y Criptoactivos
    • Finanzas y Estrategia para Startups
    • Inteligencia Artificial Aplicada a Finanzas
    • Domina Excel
    • Financial Analyst
    • Conseguir trabajo en Finanzas e Inversiones
  • Startups
    • Fundamentos y Validación de Ideas
    • Estrategia de Negocio y Product-Market Fit
    • Desarrollo de Producto y Operaciones Lean
    • Finanzas, Legal y Fundraising
    • Marketing, Ventas y Growth para Startups
    • Cultura, Talento y Liderazgo
    • Finanzas y Operaciones en Ecommerce
    • Startups Web3 y Blockchain
    • Startups con Impacto Social
    • Expansión y Ecosistema Startup
  • Cloud Computing y DevOps
    • Fundamentos de Cloud y DevOps
    • Administración de Servidores Linux
    • Contenerización y Orquestación
    • Infraestructura como Código (IaC) y CI/CD
    • Amazon Web Services
    • Microsoft Azure
    • Serverless y Observabilidad
    • Certificaciones Cloud (Preparación)
    • Plataforma Cloud GCP

Platzi y comunidad

  • Platzi Business
  • Live Classes
  • Lanzamientos
  • Executive Program
  • Trabaja con nosotros
  • Podcast

Recursos

  • Manual de Marca

Soporte

  • Preguntas Frecuentes
  • Contáctanos

Legal

  • Términos y Condiciones
  • Privacidad
  • Tyc promociones
Reconocimientos
Reconocimientos
Logo reconocimientoTop 40 Mejores EdTech del mundo · 2024
Logo reconocimientoPrimera Startup Latina admitida en YC · 2014
Logo reconocimientoPrimera Startup EdTech · 2018
Logo reconocimientoCEO Ganador Medalla por la Educación T4 & HP · 2024
Logo reconocimientoCEO Mejor Emprendedor del año · 2024
De LATAM conpara el mundo
YoutubeInstagramLinkedInTikTokFacebookX (Twitter)Threads

      Comentarios

        ronal mora

        ronal mora

        student•
        hace 4 años

        Hecha la tarea

        pantalla compu.JPG

          Abril Darynka Tapia Sosa

          Abril Darynka Tapia Sosa

          student•
          hace 4 años

          Tu lampara se ve genial ✨

          ronal mora

          ronal mora

          student•
          hace 4 años

          Muchas Gracias señorita.

        Mauricio Antonio González Carrasco

        Mauricio Antonio González Carrasco

        student•
        hace 4 años

        Concepto de mesa futurista 1.1

        1.1.png

          Juan Carlos

          Juan Carlos

          student•
          hace 4 años

          wow te quedo de 10/10

          Edal Sophia Molina Acevedo

          Edal Sophia Molina Acevedo

          student•
          hace 4 años

          Se ve bien pero no la veo funcional, es mejor las patas de lado y no de frente si se llega a usar en un caso real.

        Osmar Alberto Saguilan Briones

        Osmar Alberto Saguilan Briones

        student•
        hace 2 años

        Si como a mí no les aparecen las opción para mostrar las normales, quizá estén en el menú de la derecha.

          Mahir Jacob Campos Morales

          Mahir Jacob Campos Morales

          student•
          hace un año

          gracias me sirvio mucho

        Rafael Robles Colinas

        Rafael Robles Colinas

        student•
        hace 4 años

        Si a la primera no te sale el Bevel, Que hacer? Solución provisional a este problema

        Paso 1 Una vez creada la parte de arriba usando la "e" vamos a movernos a con el numero 3 a Faces y allí seleccionaremos la de arriba.

        paso1.png

        Paso 2 Una vez seleccionada usamos G para moverla y aparecerá una nueva cara, la ajustaremos hacia atrás para que parezca como si queremos darle una curva

        paso2.png

        **Paso 3 ** ahora seleccionamos la nueva Face y utilizamos CTRL + B para ahora si crear el bevel

        paso3.png

        Por Ultimo en la parte de atrás de nuestro bevel se creara una Face que no queremos, solo es cuestión de ir a ella, seleccionarla y borrarla

        paso4.png

        Abril Darynka Tapia Sosa

        Abril Darynka Tapia Sosa

        student•
        hace 4 años

        Asi mi avance

        resultado1.PNG

          Juan Carlos

          Juan Carlos

          student•
          hace 4 años

          por fin alguien que lo hace normal porque hay gente que se pasan demasiado, te quedo muy bien

        Juan Diego Sanchez

        Juan Diego Sanchez

        student•
        hace 4 años
        Screenshot 2022-07-20 16.37.14.png
        Screenshot 2022-07-20 16.36.47.png
        Screenshot 2022-07-20 16.35.45.png

        Listo el modelado del monitor (al igual que el resto, modelé el monitor de mi propio setup :D)

        Emmanuel Jose Lamprea Florez

        Emmanuel Jose Lamprea Florez

        student•
        hace 4 años

        Cuando comencé el curso no sabía nada y ahora ya esty haciendo mis propios modelos en 3D, muy buen curso, deberian sacar mas cursos de modelado en 3D.

        Fabio Peláez Miguel

        Fabio Peláez Miguel

        student•
        hace 4 años

        Lo hice con un cubo pero me resulta más fácil como lo explicó el profe :’)

        4.png

        Bobionwa .

        Bobionwa .

        student•
        hace 4 años

        Asi voy

        Blender_ [C__Users_jesus_OneDrive_Documentos_Desk.blend] 3_4_2022 5_33_57 PM.png

          Diaz Mauricio

          Diaz Mauricio

          student•
          hace 4 años

          Chevere

          Maricela Marure

          Maricela Marure

          student•
          hace 4 años

          excelso!! n_n

        Samuel De Jesus Dzec Lopez

        Samuel De Jesus Dzec Lopez

        student•
        hace 4 años

        Para los que no le funcione al momento de hacer el Bebel es porque desde que crean el plano tienen que irse directo al modo edicion, osea escalarlo alli y todo.

          Kevin Ramirez

          Kevin Ramirez

          student•
          hace 4 años

          Muchas gracias!!!

          Jorge Hector Bautista Machicado

          Jorge Hector Bautista Machicado

          student•
          hace 3 años

          Tu aporte me me salvo de un dolor de cabeza, gracias

        Diego Fernando Saavedra Lozano

        Diego Fernando Saavedra Lozano

        student•
        hace 4 años

        no pude agregar el modificador del Bevel para la base de la pantalla

          Kevin Ramirez

          Kevin Ramirez

          student•
          hace 4 años

          Encontré que en las opciones del modificador, si vas a Geometry, luego quitas "Clamp Overlap", al comienzo se desfigura todo, pero colocas el "Amount" en 0.001m y te queda bien!

        Jimmy Alexander Tejedor Romero

        Jimmy Alexander Tejedor Romero

        student•
        hace 4 años

        Listo el pollo, me base en un video que hacia esta curvatura con un cubo !!!!

        Tarea1-3D.png
        Maricela Marure

        Maricela Marure

        student•
        hace 4 años

        [Poco a Poco vamos avanzado en este gran curso. ¿Que interfaz les parece más amigable; Cinema o Blender :)?]

        Captura de pantalla 2022-04-14 231137.png
        Francisco Yafac Sanchez

        Francisco Yafac Sanchez

        student•
        hace un año

        Si el modifier Bevel no te funciona ve a Edit mode> 1 > Selecciona todos loa vertices con A > presiona M > By Distance

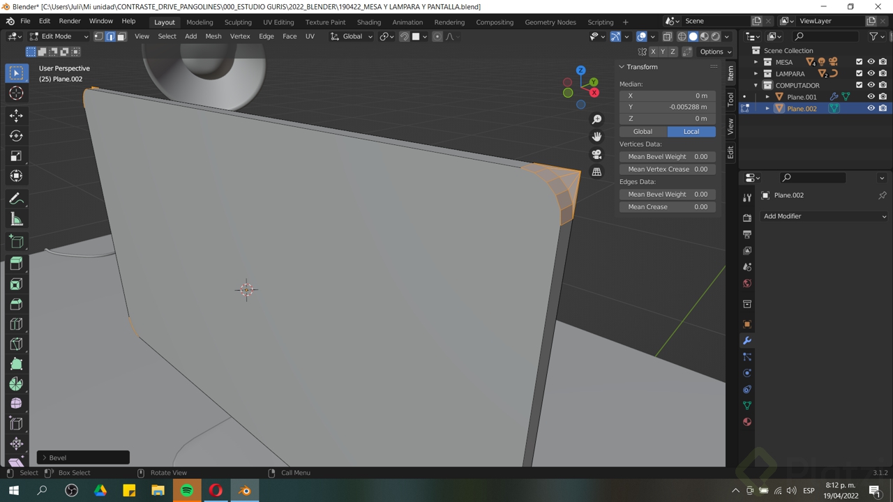
        MARIA JULIANA AMAYA BRIÑEZ

        MARIA JULIANA AMAYA BRIÑEZ

        student•
        hace 4 años

        Hola! tengo un problema. Cuando aplico el Bevel a los segmentos de las esquinas de la pantalla me hace el Bevel pero mmm no coge la cara de atrás... Y no se como enviar un screenshot por aca..

          MARIA JULIANA AMAYA BRIÑEZ

          MARIA JULIANA AMAYA BRIÑEZ

          student•
          hace 4 años
          Imagen1.png
          Iván Mejía

          Iván Mejía

          student•
          hace 4 años

          Le estás aplicando el bisel a una sola cara, tienes que seleccionar las dos.

        Francisco Javier Gómez Paredes

        Francisco Javier Gómez Paredes

        student•
        hace 4 años

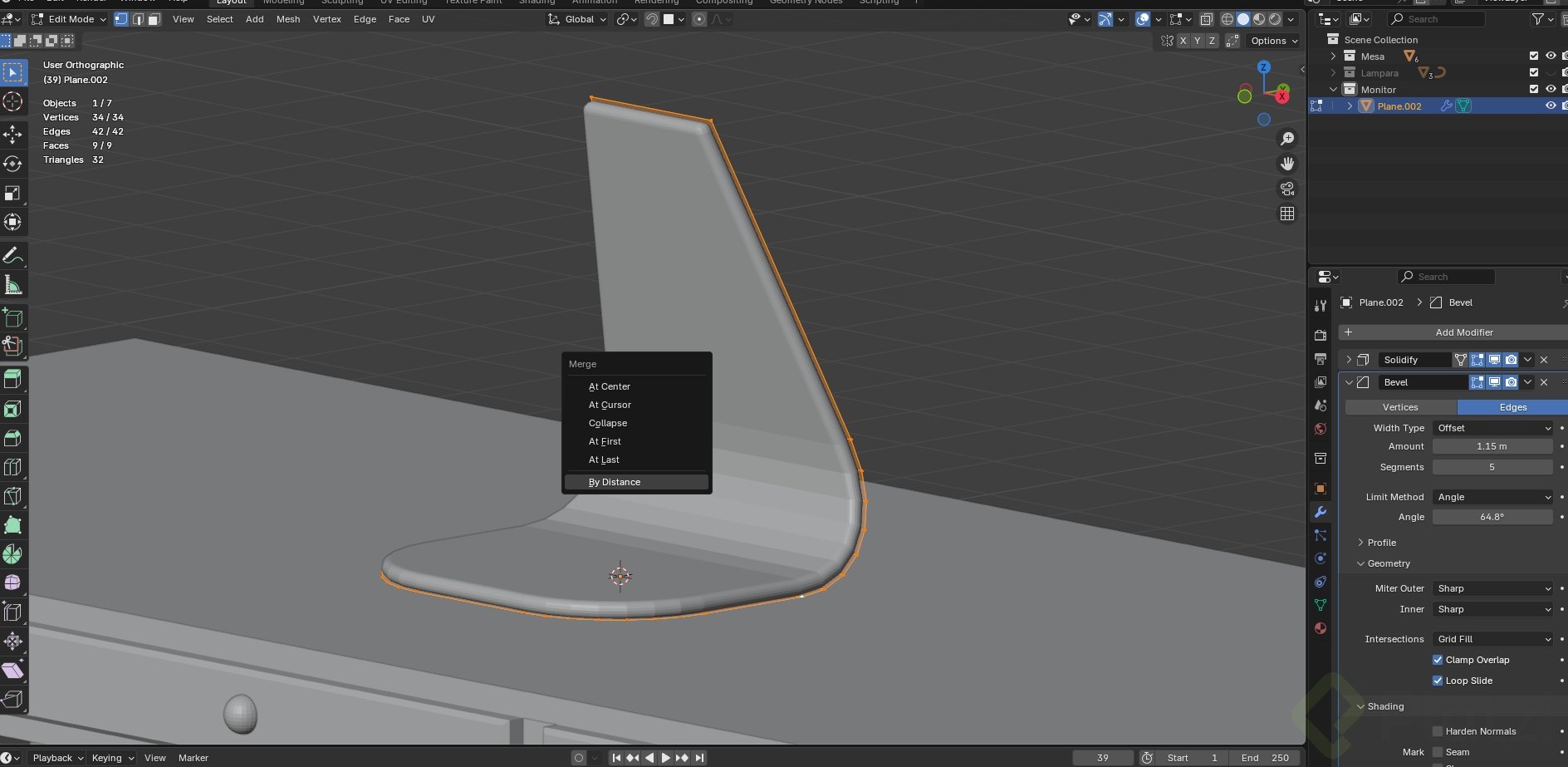
        Una duda, cuando estoy diseñando la base del computador, apreto CTRL+B en la arista para darla la forma curva, pero solo me agarra para hacer aristas en la cara superior del objeto, sin darle la forma curva. A alguién más le pasa?? que se podría hacer allí?

          Daniel Serna

          Daniel Serna

          student•
          hace 4 años

          Podrías enviar un screenshot?

          Lorena Giraldez

          Lorena Giraldez

          student•
          hace 4 años

          Me pasa lo mismo, esta es mi captura:

          Selección_049.png
        Dayanna Alvarez

        Dayanna Alvarez

        student•
        hace 2 años
        El proceso (con la versión 4.2.1 LTS), seria genial ver la actualización de este curso y su versión avanzada.
        Leyla Carmona

        Leyla Carmona

        student•
        hace un año

        voy entendiendo blender ❤️

        Javier Simancas

        Javier Simancas

        student•
        hace 2 años

        Tengo un detalle aquí, no me aparece al final la opción de "Normals" , como puedo hacer para que aparezca?

          Constanza Josefa Carrasco Escalona

          Constanza Josefa Carrasco Escalona

          student•
          hace 2 años

          tengo la misma duda :,0

          Ian Michael González Fuentes

          Ian Michael González Fuentes

          student•
          hace 2 años

          Está en mesh edit mode. Es el ícono con que tiene un cuadrado con uno de sus vértices seleccionados.

        Samuel Salinas Orozco

        Samuel Salinas Orozco

        student•
        hace 3 años
        Monitores1.png
        Monitores2.png