Configurar privacidad en cuentas Gemini

Clase 7 de 26Curso de Gemini

Contenido del curso

Resumen

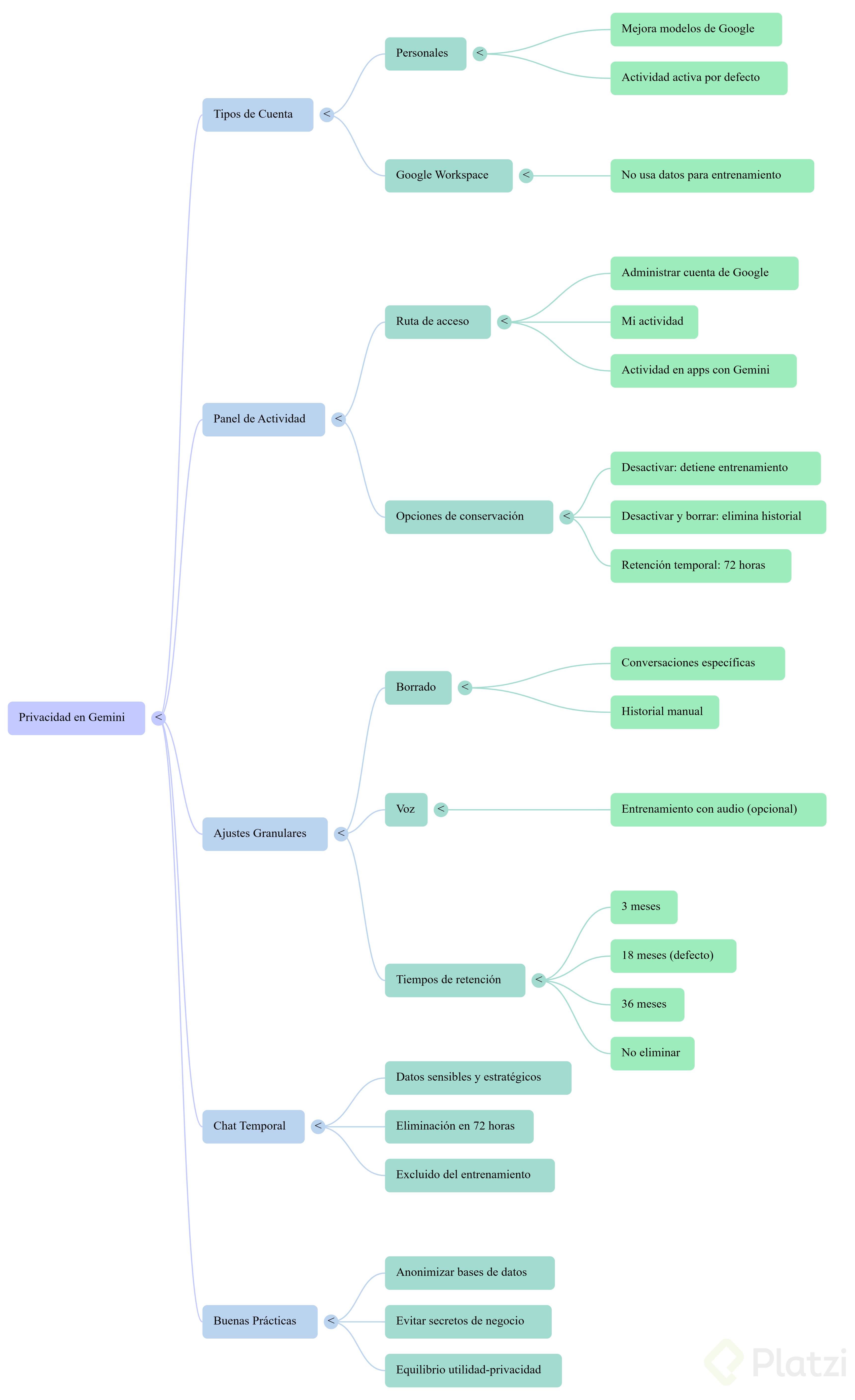
La privacidad en Gemini depende de decisiones claras del usuario. Aquí aprenderás a configurar la actividad, la voz y el chat temporal para mantener datos sensibles fuera del entrenamiento de modelos y optimizar tu uso diario. En cuentas personales, Google puede usar tus interacciones para mejorar sus servicios; en Google Workspace esto viene desactivado por defecto.

¿Cómo configurar la privacidad en Gemini desde tu cuenta de Google?

Desde Gemini, la gestión clave no está en la app sino en tu Cuenta de Google. En cuentas personales, la opción Conservar la actividad suele venir activada, lo que mejora la precisión de respuestas pero conlleva riesgo de que parte de tu información aporte al aprendizaje del modelo. En cuentas de empresa, ese aprendizaje no ocurre por defecto.

¿Dónde encontrar Mi actividad y Actividad en las apps con Gemini?

  • Entra a Administrar tu cuenta de Google desde Gemini.
  • Abre Mi actividad.
  • Ve a la izquierda y elige Otra actividad.
  • Busca Actividad en las apps con Gemini y entra a Administrar actividad.

¿Qué implica conservar la actividad en Gemini?

  • Guarda tus chats e interacciones para consultarlos después.
  • Ayuda a mejorar los servicios de Google, incluidos los modelos de IA.
  • Riesgo de que información aportada se use para entrenamiento del modelo.
  • Opciones: Desactivar o Desactivar y borrar la actividad.
  • Si desactivas, los chats se guardan por 72 horas y luego desaparecen.
  • Habilidad clave: gestión de privacidad y evaluación de riesgo-beneficio según tu uso.

¿Cómo gestionar audio, borrado automático y eliminación puntual?

Además del historial de texto, puedes ajustar el uso de conversaciones en vivo con voz, configurar el borrado automático y eliminar interacciones específicas. Esto refuerza el control fino de tu huella de datos.

¿Qué hacer con las conversaciones en vivo y la voz?

  • Decide si tu voz puede usarse para entrenamiento del modelo.
  • Recomendable desactivar si manejas información privada o sensible.
  • Competencia aplicable: criterio de seguridad al activar o desactivar señales de audio.

¿Cada cuánto se borra tu actividad en Gemini?

  • Por defecto, se conservan los últimos 18 meses.
  • Puedes cambiar a 3, 18 o 36 meses.
  • También puedes marcar No eliminar automáticamente la actividad.
  • Ajusta según tu necesidad de consultar historial y tu nivel de exposición aceptable.

¿Cómo borrar conversaciones específicas sin cambiar todo?

  • Abre la lista de actividades y elimina entradas puntuales.
  • Al borrarlas, esos chats dejan de estar disponibles en la app.
  • Útil para limpiar temas sensibles ya resueltos.

¿Cuándo usar el chat temporal para temas sensibles?

El chat temporal está junto a Nuevo chat. Sirve para trabajar asuntos estratégicos o privados con el poder de Gemini y sin que esa información se use para entrenamiento ni para mejorar servicios. Vive solo durante tu sesión y se borra tras 72 horas.

  • Empléalo para información estratégica, privada o sensible.
  • Beneficio: nunca se usa en entrenamiento y es absolutamente privado.
  • Flujo sugerido: usa chat temporal, copia la respuesta y llévala a tu documento.
  • No subas identificadores personales o direcciones salvo que sea indispensable.
  • Practica anonimización de datos y comparte solo lo relevante para el análisis.
  • Mantener Conservar la actividad activado permite memoria y acceso a chats, pero exige buen uso del usuario.
  • Recuerda: el control final de seguridad y privacidad es tuyo.

¿Tienes dudas o un caso de uso específico con Gemini y datos sensibles? Deja tu comentario y cuéntame qué necesitas proteger.