Uso de Forks y Estrellas en Repositorios de GitHub

Clase 15 de 42Curso de Git y GitHub

Contenido del curso

Fundamentos de Git y control de versiones

Introducción a GitHub

Herramientas de colaboración en GitHub

Resumen

Entender el uso de forks y estrellas en GitHub optimiza la gestión de proyectos y recursos al trabajar en esta plataforma. Aquí exploraremos cómo funcionan estos elementos y cómo pueden ayudarte a organizar tus repositorios en función de tus necesidades.

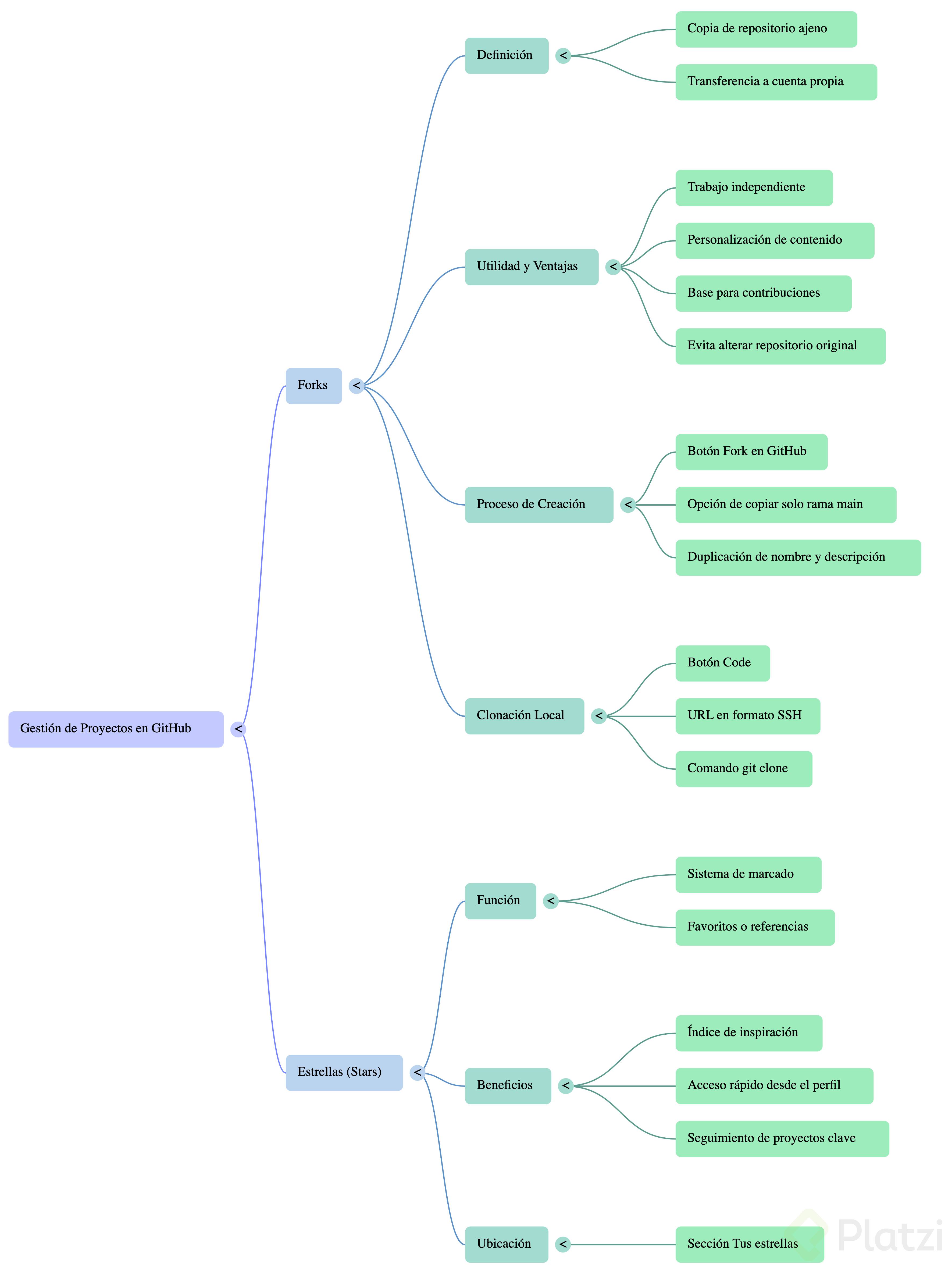
¿Qué es un fork y cómo se utiliza?

Un fork en GitHub es una copia de un repositorio alojado en la cuenta de otra persona y que puedes transferir a tu propia cuenta. Este proceso crea una réplica del repositorio en su estado actual, sin reflejar futuros cambios del original a menos que se sincronice manualmente. Esto permite:

  • Trabajar de manera independiente en un proyecto sin afectar el repositorio original.
  • Personalizar el contenido según tus necesidades sin modificar el repositorio fuente.
  • Crear una base para hacer contribuciones posteriores al repositorio original.

Para crear un fork, debes abrir el repositorio, seleccionar el botón de Fork y seguir los pasos para copiarlo en tu cuenta. Así, GitHub duplicará el repositorio, manteniendo el nombre y descripción del original. Puedes optar por copiar solo la rama principal (main) o todo el proyecto. Luego, desde tu cuenta, podrás modificar el contenido sin interferir con el repositorio original.

¿Qué beneficios aporta usar estrellas en GitHub?

Las estrellas en GitHub funcionan como un sistema de marcado para resaltar los repositorios que deseas tener a mano como referencia o favoritos. Son útiles para:

  • Crear un índice de repositorios de referencia o inspiración.
  • Acceder rápidamente a recursos clave desde tu perfil.
  • Seguir el desarrollo de proyectos importantes para tus intereses.

Al seleccionar la estrella en un repositorio, ésta se ilumina para indicar que has marcado este recurso. Puedes acceder a todos tus repositorios marcados desde la sección de “tus estrellas” en tu perfil. Aquí se listan los proyectos que has destacado, ayudándote a centralizar tus fuentes de consulta.

¿Cómo clonar un repositorio forkeado?

Después de realizar un fork, puedes clonar este repositorio a tu entorno local para trabajar de forma directa en tu equipo. Para hacerlo:

  1. Ve a tu repositorio forkeado.
  2. Selecciona el botón Code y copia la URL del proyecto en formato SSH.
  3. Abre la terminal y usa el comando git clone <URL>.

De esta manera, tendrás una versión local del repositorio en la que podrás modificar y gestionar el código. Esta técnica de fork y clonación es útil para personalizar proyectos o experimentar sin afectar el original, ofreciendo flexibilidad para hacer cambios sin alterar el repositorio fuente.

¿Por qué usar forks en lugar de clonar directamente el repositorio original?

Hacer un fork en lugar de una clonación directa del repositorio original permite que trabajes de manera independiente. Puedes hacer ajustes sin el riesgo de cambiar el repositorio base, especialmente útil cuando el original es de terceros o si planeas realizar cambios extensivos. Además, el fork es una base ideal para hacer contribuciones futuras, ya que se puede sincronizar y enviar cambios al proyecto original a través de un proceso estructurado.