Uso de GitHub Gist para Compartir y Revisar Código Colaborativo

Clase 24 de 42Curso de Git y GitHub

Contenido del curso

Fundamentos de Git y control de versiones

Introducción a GitHub

Herramientas de colaboración en GitHub

Resumen

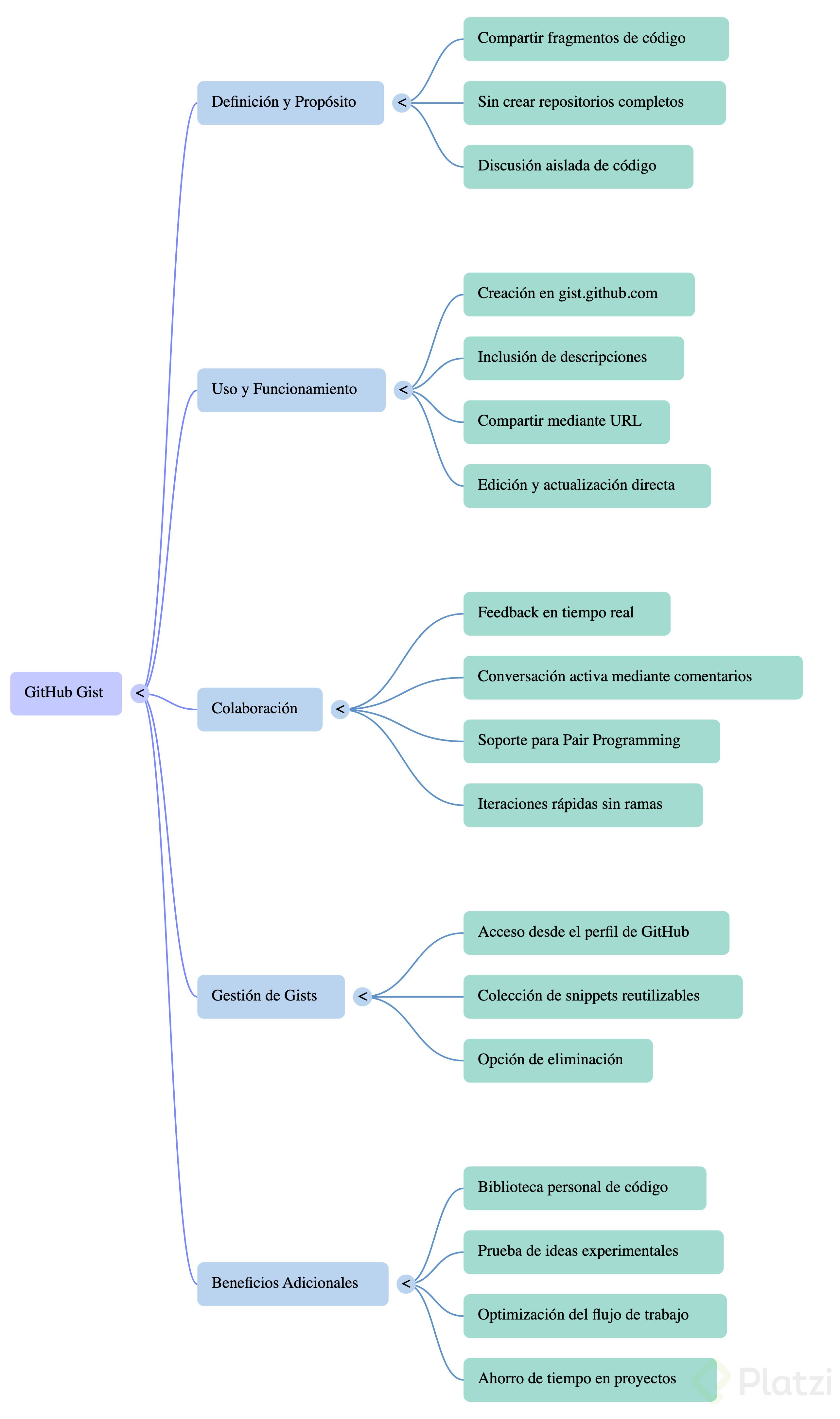
GitHub Gist permite compartir y discutir fragmentos de código de forma sencilla, sin necesidad de crear un repositorio completo. Esta herramienta es ideal para obtener retroalimentación rápida y colaborativa sin comprometer los cambios en un proyecto principal.

¿Qué es GitHub Gist y cómo se utiliza?

GitHub Gist es una funcionalidad de GitHub diseñada para almacenar y compartir pequeños fragmentos de código. A diferencia de un repositorio tradicional, un Gist no se vincula a un proyecto completo, sino que permite discutir una pieza de código de manera aislada, ideal para colaboración rápida.

  • Crear un Gist: Ingresa a gist.github.com, pega el fragmento de código y añade una descripción breve.
  • Compartir el enlace: Copia la URL generada y compártela con tus colaboradores para abrir la discusión.
  • Feedback en tiempo real: Los colaboradores pueden comentar directamente en el Gist, permitiendo iteraciones y mejoras rápidas.

¿Cómo se usa GitHub Gist para colaboración?

La simplicidad de los Gists facilita el trabajo en equipo al ofrecer un espacio directo de intercambio de ideas y mejoras sin alterar el proyecto base.

  • Conversación activa: Puedes recibir y responder comentarios sobre el fragmento de código.
  • Actualización en tiempo real: Si el colaborador sugiere cambios, puedes editar el Gist y mejorar el código sin necesidad de crear nuevas ramas.
  • Ventajas en pair programming: Un Gist puede ser usado como base en sesiones de pair programming, manteniendo el enfoque en mejoras puntuales y rápidas.

¿Cómo se gestionan los Gists en GitHub?

GitHub permite gestionar y organizar fácilmente los Gists en tu perfil, lo que facilita tener una colección de snippets reutilizables.

  • Acceso rápido: Los Gists se encuentran en tu perfil y pueden organizarse en una colección para referencias futuras.
  • Eliminar Gists innecesarios: Si un Gist ya no es útil, puede eliminarse sin afectar otros proyectos.
  • Edición y actualización: Los Gists pueden editarse directamente para mantener el código actualizado según las necesidades del proyecto.

¿Qué beneficios adicionales ofrece GitHub Gist?

Además de la colaboración, los Gists son útiles para mantener una biblioteca personal de snippets de código, mejorando la eficiencia en nuevos proyectos.

  • Biblioteca personal: Guarda configuraciones iniciales o fragmentos reutilizables para evitar escribir código repetitivo.
  • Probar ideas antes de integrarlas: Permite experimentar con variantes de código antes de incorporarlas oficialmente.
  • Ahorro de tiempo: Facilita el acceso y reutilización de código en proyectos similares, optimizando el flujo de trabajo.